1.Verdenskrig og åra etter

  • 1.Verdenskrig

    1.Verdenskrig

    1.Verdenskrig var ein skyttargravkrig, og den varte frå 1914 til 1918/1919.
    Det var to alliansar mot kvarandre under krigen. Dei allierte var Storbritania, Frankrike, Russland, USA(frå 1917) og Italia(frå1915). Medan sentralmaktene var Tyskland, Austerriket-Ungarn, Det Osmanske riket(Tyrkia) og Italia(frå1915).
  • Skota i Sarajevo

    Skota i Sarajevo

    Skota i Sarajevo var ein av dei større grunnane til at 1.verdenskrig starta. Hendinga skjedde då Franz Ferdinand og kona hans blei skotne og drept av 19år gamle Gavrilo Princip
  • Dei viktigaste hendingane i 1.verdenskrig

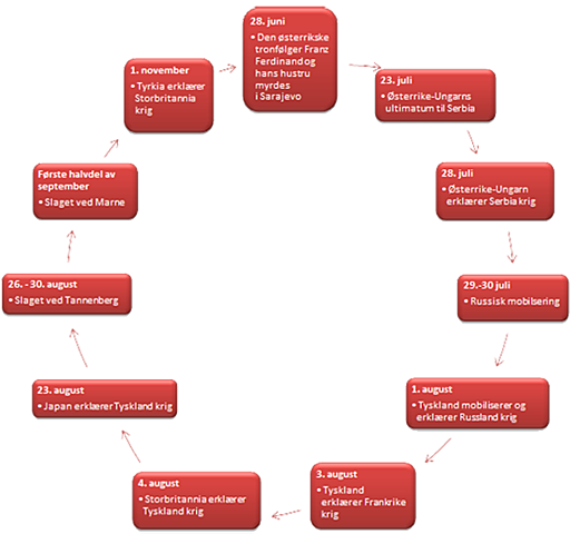
    Dei viktigaste hendingane i 1.verdenskrig

    Den aller viktigaste hendinga under 1.verdenskrig må vere "skota i sarajevo", fordi det var det som utløyste alt. Men det var andre viktige ting som skjedde og.
    Andre viktige hendingar var då alle landa erklærte krig mot kvarandre og det spredde seg til heile verda. Og då krigen tok slutt.
  • Fredsforhandlingane etter 1.verdenskrig

    Fredsforhandlingane etter 1.verdenskrig

    Den største fredsavtalen var versaillestraktaten. Den blei inført nøyaktig 5 år etter skotet i sarajevo.
    Den gjekk ut på at det blei våpenkvile og at Tyskland tok på seg ansvaret for krigen, det gjorde til at Tyskland måtte betale ein stor sum i erstatning.
    Frankrike fekk og kolgruvene i saar etter krigen, det vart innført internasjonal kontroll over sjøvegane inn og ut av Tyskland og alle krigsforbrytarar skulle dømmast og straffast, denne vart ikkje alltid fulgt.
  • Spanskesjuka

    Spanskesjuka

    Spanskesjuken var ein influensapandemi som ramma heile verda, noko liknande som coronanen me har idag. I Norge tok spanskesjuka over 15000 liv. Fordi pandemien varte i omlag to år (1918-1920) så vart det stor mangel på legemidlar, og førte til at folk og døydde av andre sjukdommar enn pandemien.
    Grunnen til at det heiter spanskesjuka er fordi spanske myndigheter var dei første som innrømte at dei hadde sjukdommen.
  • Dei glade 20-åra

    Dei glade 20-åra

    I "dei glade 20-åra" var tiden etter første verdenskrig. Folk var lykklege og glade for at krigen var over. Mange begynte å jobbe igjen og livet blei slik som før krigen, i tillegg til at næringslivet vart større og bedre. Produksjonen av viktige ting var større og folk fekk ein ny livsstil. Folk kjøpte seg nye kleder og arrangerte store festar for å feire.

Looking for a timeline maker?

Create timelines for projects, roadmaps, history, lessons, legal cases, and stories with Timetoast. Timetoast is a timeline maker for work, school, research, and stories.