Maegan Grossman HIstory 2012- 2013 Term 1 TIme LIne

  • Period: Jan 1, 1400 to

    History Term 1 Time Line

  • Columbus Exploration
    Aug 30, 1492

    Columbus Exploration

    Columbus, an explorer from Spain, set out for China, and landed in America in 1492. He is one of the more important explorers and was a main exploration in the 1400's .
  • Diaz Sailed Around Africa
    Aug 30, 1497

    Diaz Sailed Around Africa

    Diaz an explorer sailed all around Africa. He was an explorer from Portugal.
  • Vasco da Gama  sailed to India
    Aug 30, 1497

    Vasco da Gama sailed to India

    Vasco da Gama an explorer from portugal sailed around India.
  • John Cabot Lands in canada
    Sep 4, 1497

    John Cabot Lands in canada

    John Cabot Landed on Canadas east coast. He is an explorer from england.
  • First Europeen Contact
    Jan 30, 1500

    First Europeen Contact

    Less than 500 years ago, the Europeens came to North America where the Natives were installed. They were very advanced compared to the Natives and taught them many things such as , religion, and how to use Guns, and gave them flour sugar and salt.
  • Cabral sailed to Brazil
    Aug 30, 1500

    Cabral sailed to Brazil

    Cabral another explorer from Portugal sailed to Brazil
  • Balboa Exploration
    Aug 30, 1513

    Balboa Exploration

    Balboa an explorer from spain landed in Central America, crossed land to see Pacific Ocean in 1513
  • Magellan Tour around the world
    Aug 30, 1519

    Magellan Tour around the world

    From 1519 to1522, Magellan, an explorer from Spain, toured the world and proved that the world wasn't flat, and that it was actually round. Although he died in the process, he still succeded to prove the theory that the world was round.
  • Jaques Cartier 1534-1535 trips
    Sep 4, 1534

    Jaques Cartier 1534-1535 trips

    Searching for a new route to Asia, with the Ottoman Turks blocking, Jaques Cartier decided to take the water. Little did he know, when he arrived at a destination, it wasn't Asia, is was North America in Gaspé. There weren't many precious metals found but there were fish. There he planted the cross in the name of France. That was his first trip. His second trip, he sailed up to the Saint Lawrence and he reached Stadacona ( Québec City). Many natives helped survive the winter.
  • Jaques Cartier 3rd Voyage
    Sep 4, 1541

    Jaques Cartier 3rd Voyage

    He tried to make Canada a colony and got misionairies on the territory but it failed and it wasn't an interest for 60 years.
  • Champlain returned in 1608-09

    Champlain returned in 1608-09

    Champlain returned in 1608-1609 to establish a trading post near Stadacona in a point where the river narrows.
  • Laviollette created trois rivieres

    Laviollette created trois rivieres

    He founded Trois Rivières in 1634 and it was such a vaste territory because of all the water.
  • Maisonneuve creation of Ville Marie.

    Maisonneuve creation of Ville Marie.

    Maisonneuve was the creator of the establishment the furthest west, Ville Marie also known as Montreal today. It was deep inside the native territory and they tried to convert the iroquois.
  • Jeanne Mance set up Hotel Dieu

    Jeanne Mance set up Hotel Dieu

    Jeanne Mance:sets up the first hospital..( Hotel Dieu ) she was the fist nurse.
  • Marguerite Bourgeoys founded the first school .

    Marguerite Bourgeoys founded the first school .

    Marguerite Bourgeoys:she founded the first school .
  • Louis 14th in 1661 took control.

    Louis 14th in 1661 took control.

    Louis 14th In 1661 he took control of France for himself and he wanted to stop the wars in Europe and make New France a Colony.
  • Royal Government is put into place

    Royal Government is put into place

    With the compagnie having the Monopoly, new france was falling. To fix it , Louis 14th put in the royal government with the king and the minister of the marine in france and the governor, intendant, and bishop on the conseil souverain. Finally, the Captain of the Milicia, and then the people. This was not a democracy, the king decided everything but still didn't care much about it's colonie.
  • population increased rapidly

    population increased rapidly

    The population did increase rapidly: in 1663, it was 3,000 people in 1760 it was 70,000 people
  • Jean Talons colonizing plan

    Jean Talons colonizing plan

    In 1665, Jean Talon became intendant. He had many different plans such as making diversification of the agriculture, different economic activites, and polulating the colony. To populate the colony, he gave all the soldiers the chance to stay in the colony for three years and he would give them land. He brought in prisioners.Boys at 21 not married had to pay money, 26th kid goes to school free, 10th kid and recieve money, aswell $ for marrying french men to the native girls.
  • Intercolonial Wars

    Intercolonial Wars

    The First intercolonial war ends with Ends with the Treaty of Ryswick .

    The Second Intercolonial War ends with the Treaty of Utrecht 1713
    The Third Intercolonial War ends with the Treaty of Aix-la-Chapelle 1748
  • The fourth intercolonial war aka the 7 Year War

    The fourth intercolonial war aka the 7 Year War

    The 7 year war, 1756-1763. France and Britan were having many conflicts just like new france and the 13 colonies were. They origianlly took louisberg, and then they were going to sail down the river to get to quebec. It was Montcalm vs Wolfe in this battle. They had forts in strategic places such as where the river narrows. They found a goat path which led them to the Planes of abraham.French made the first move.By the end, english had won and conquered new france.This was faught in quebec city.
  • Becoming individual

    Becoming individual

    New France began to stop concentrating on France and became more independant. They were named Canadiens and the 13 colonies were named Americains.
  • New France 70,000 people - 13 Colonies 1 500,000 people

    New France 70,000 people - 13 Colonies 1 500,000 people

    In 1760, New france had 70,000 people and 13 Colonies had

    1 500,000 people
  • The articles of capitulation

    The articles of capitulation

    New laws were put in place when the british got in charge. The rules they put in were not too drastic. The articles made everyone who stayed british subjects, the militia went back to their farms, the french soldiers dropped their arms and the catholic religion stayed but the bishop left.
  • Treaty of Paris

    Treaty of Paris

    In 1763, the treaty of paris was signed. This gave all the territory of new france to the british except st.pierre and miquelon. This was the final stage of the 7 year war.
  • James Murray

    James Murray

    James Murray was the first governor to be put in under british authority. What he realized was that 99% of the population is french, so keeping english rules doesn't make any sense. The french laws were put back in minor courts and he did not want an assembly elected. The English did not like this and decided to bring in a new governor by sending a letter to England, His name was Guy Carleton.
  • Royal Proclamation

    Royal Proclamation

    In 1763, the Royal Proclamation was put into the place. This was the first constitution that favoured the British. The Bishop was not permitted, the territory was now just the Province of Qubec, the test act was put into place ( meaning you can't be in a office position if you are catholic) and a governer was brought in with an executive council.
  • Guy Carleton

    Guy Carleton

    In 1766 Guy Carleton was brought in. He realized that everything that James Murray did was right but he had different intentions. He knew that the americains were angry because they didn't expand their territory and they were paying so many taxes, so to be able to prepare for a revolt, they wanted to give the french what they wanted to have the french on the british side.
  • Quebec Act

    Quebec Act

    The sole purpose of this act, was the make the french happy so that if the war broke out,the english they would have the french on their side. The ideas that were in the Act would be: Enlarges the area of Quebec, denied an elected assembly, appointed council that was a minimum of 17 members, the French civil laws were instated, tithe and seigniorial system are back and the test act oath which would mean as long as you are loyal to the king of Britan, you can have an office position.
  • Americain Revolution

    Americain Revolution

    The Americains have had enough of the taxes that were being imposed on them by britan.

    The American congress made the phrase “No taxation without representation”The Declaration of Independence is issued to the King in 1776. Finally , the American Revolution Begins in 1776.
  • Treaty of Versailles

    Treaty of Versailles

    This treaty was signed and declared the official independance of the United States of America. This caused many loyalists to immigrate aswell. 13 Colonies were not longer known and British subjects.
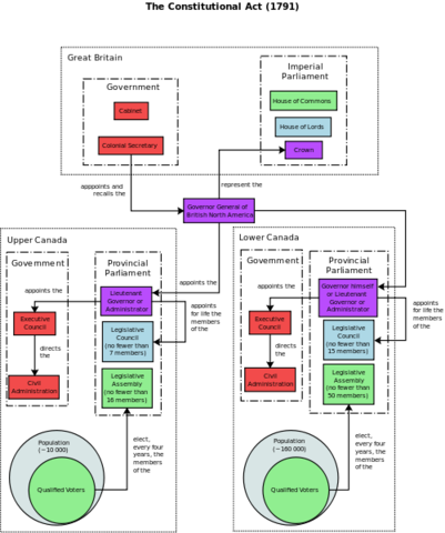
  • Constitutional Act

    Constitutional Act

    This divided Canada into two sectors. Upper Canada and Lower Canada. Upper is mainly all of the loyalists (20 000) and then lower Canada was french. ( 160000) . Lower Canada, everything was done the french way. Civil laws, seigneuries. In Upper Canada, everything was english, laws, townships. The government changed aswell. It was now representative.The people believed that they had powers, but it many ways they never did, because of the veto power mainly. The power to eliminate laws.
  • Change of Transportation

    Change of Transportation

    The legislative council and the legislative assembly were having problems. The assembly wanted to tax goods and the council wanted to tax land and make canals so that they could transport their goods but this was not a positive thing for the assembly because they were farmers and you can't transport food it would take too long . The Steam boat and then the train was created but this caused a timber fall because steam would burn the wood. The train systems and roads were much faster than boats.
  • Fur to Timber

    Fur to Timber

    Napoeleon attacked Europe and then Birtan needed trees to be able to construct for heat and construction of naval fleets but they were running out of wood so fast because of the war so they resorted to Canada. They needed so much wood that the cost of timber went up 1300 %.
  • War of 1812

    War of 1812

    The British were really mad becasue they had lost their 13 colonies during the Americain revolution. The French and the Americains were trading and the British were stopping the boats and making the Amercain men be in the British Army. This made the Amercains mad and made them want to attack Canada because they were a british colony. The Amercains tried to attack Canada but failed but burnt down York and then the French militia went and burnt down the white house. Neither side won.
  • Potato Famine

    Potato Famine

    The Irish Potato Famine was when a disease hit the Potatos and they would no longer grow in Ireland. This caused all of Ireland to starve and forced them to move to Canada.
  • Continuation of The Irish

    Continuation of The Irish

    When the Irish arrived, they were on boats and they developed many diseases on these boats such as typhus and scurvy. They came in and were very sick. They were put into quarantine. They were willing to work for much less than the french Canadiens and this caused much conflict between them. The population and lower and upper canada were more or less the same now.
  • 92 Resolutions

    92 Resolutions

    The British Party was the english party and they controled the council and they controled the money and the public works . The Canadien Parti controlled the Legislative Assembly and they delt with the taxes. The Canadien party wanted a responsible government . This means that the councils would be elected and no more veto power.They sent out the 92 resolutions and then they got back the 10 resolutions of Russel that didn't do anything that the 92 resolutions asked. It was basically useles.
  • Rebellion In Lower Canada

    Rebellion In Lower Canada

    This led to the rebellion in both canadas. The one in Upper canada was run by William Lyon Msckenzie. The one in Lower Canada was run by Louis Joseph Papineau. The one in Lower Canada was much more drastic. They faught in St.Denis, St.Eustache and St.Charles. They won in St.Denis but in all did not because they were the militia. They didn't have a strong enough army and they weren't organized enough to win the rebellion. 12 of the Patriotes were hung and 58 were sent to Australia.
  • Lord Durham

    Lord Durham

    Britan had sent Canada Lord Durham to fix the problems in the two Canadas. What he proposed was:
    -the responsible government and veto power eliminated,
    -the two Canadas would be united to make the population more english
    -There should be more immigration to assimilate the french
    This was not taken up... until 1840
  • Union Act

    Union Act

    Union Act was placed in in 1840. It did many things
    -It united the two canadas , so Lower Canada and Upper Canada became Canada West and then Canada Est.
    -Each Canada got 42 members to elect into one legislative assembly
    -The veto power was still present and the councils were not elected .
  • Responsible Government

    Responsible Government

    From the 42 members of each Canada, there are many parties. The parti with the most seats that are elected will have their leader become the pri minister. This pri minister will then chose his people for the executive council from the legislative assembly. This was the first step to a responsible government. Then in 1848, Lord Elgin decided to give up his veto power. This made a responsible government.
  • Treaty of Reciprocity

    Treaty of Reciprocity

    The free trade was given all around the world and this was a negative to the Canadien Economy because they would no longer trade with the British. To fix the problem of the free trade, in 1854 the treaty of Reciprocity was signed between USA and Canada to give them trade without duties or taxes. This gave Canada much more of a market.