You are not authorized to access this page.

term 1 history timeline

  • Period: Jan 1, 1500 to

    European arrival

  • Jacques Cartier arrives in America
    Aug 30, 1534

    Jacques Cartier arrives in America

    Explored and mapped the Gulf of St-Lawrence, reported what he thought was gold but lots of fish, timber, and furs.
  • Jacques Cartier returns to Canada
    Aug 30, 1535

    Jacques Cartier returns to Canada

    Sailed up the St-Lawrence, reached Stadacona (Quebec). Nice natives showed Europeans how to survive winter and scurvy. They return with native captives (incl. Chief Donacona)
  • Jacques Cartier has his thrid and final voyage to Canada
    Aug 30, 1541

    Jacques Cartier has his thrid and final voyage to Canada

    Attemped to set up a colony (not successful). Missionaries attempted to convert natives. France lost interest for 60yrs.
  • Port Royal establishment

    Port Royal establishment

    The king first sent a voyage in 1605 to establish a settlement in Nova Scotia called Port Royal.Samuel de Champlain was a part of Port Royal.Port Royal failed because of its position (to far east, Indians don’t go all the way to trade)
  • laviolette 1634

    laviolette 1634

    establishes Trois-Rivieres
  • maisonneuve

    maisonneuve

    Establishes Montreal
  • Louis 14th

    Louis 14th

    Takes full control of his throne and begins what is one of the logest sessions of power in french history
  • The population did increase rapidly 1663 →3,000ppl

    The population did increase rapidly 1663 →3,000ppl

  • Jean baptiste Colbert and Louis 14 decided to implement Royal Government in 1663.

    Jean baptiste Colbert and Louis 14 decided to implement Royal Government in 1663.

    Minister of Marine who at the time was Jean-Baptiste Colbert. He and Louis decided to implement Royal Government in 1663.
  • The First Intercolonial War→Ends with the Treaty of Ryswick 1697

    The First Intercolonial War→Ends with the Treaty of Ryswick 1697

    the picture insered is an oelisk to honor Treaty of Ryswick
  • -The Second Intercolonial War→Ends with the Treaty of Utrecht 1713

    -The Second Intercolonial War→Ends with the Treaty of Utrecht 1713

  • -The Third Intercolonial War→Ends with the Treaty of Aix-la-Chapelle 1748

    -The Third Intercolonial War→Ends with the Treaty of Aix-la-Chapelle 1748

  • The Seven Years War

    The Seven Years War

    The seven years war is essentiial to north american history as the result of the british beating the french on the battle of the plains of abraham made north america nearly entirely under british command.
  • Louisbourg falls again in 1758

    Louisbourg falls again in 1758

    clears way to enter the St-Lawrence and attack Quebec
  • Battle on the Plains of Abraham (1759)

    Battle on the Plains of Abraham (1759)

    Wolf (Eng.) vs. Montcalm (Fr.) both Generals die
  • People begin to be called canadien. in 13 colonies american

    People begin to be called canadien. in 13 colonies american

    1760 grew to become a distinct set of people called Canadien (13 colonies are becoming Americans).
  • Declaratory Act

    Declaratory Act

    DATE NOT GIVEN --> King could pass laws on 13 coloniesTownshed Act → Duties on glass, paints, paper, and tea (Boston Tea Party
  • The Seven Years War Ends

    The Seven Years War Ends

    The war end with the signing of the Treaty of Paris. This makes the entire continent of north america under british command except for two islands belonging to the french: St. Pierre et Miquelon
  • ROYAL PROCLAMATION 1763

    ROYAL PROCLAMATION 1763

    This is the first constitution given by the king of Britain to his new people.
  • 1763 Treaty of Paris

    1763 Treaty of Paris

    All of New France is given to britain accepct two little islands remain french to this day: St.Pierre and Miquelon
  • Quebec Act 1774

    Quebec Act 1774

    This is the second act by the royal governement, It was made to help the french population
  • The Declaration of Independence is issued to the King 1776

    The Declaration of Independence is issued to the King 1776

  • American Revolution Begins 1776

    American Revolution Begins 1776

    The Americans want to get independance
  • The British final defeat was in Yorktown 1781

    The British final defeat was in Yorktown 1781

    This ends the war of independance.
  • 1783 (Treaty of Versailles)

    1783 (Treaty of Versailles)

    This treaty declares the official independance of the united states.
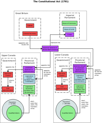
  • Constitutional Act

    Constitutional Act

    This act seperates the province of canada into two provinces. Upper and Lower Canada
  • James Watt creates steam energy

    James Watt creates steam energy

    This is very helpfull to society since now transportation is quicker. Boats and trains are faster with this type of energy
  • TImber becomes the primary export of canada

    TImber becomes the primary export of canada

  • War of 1812

    War of 1812

    this war was between the americans and the canadians. simply a war about the americans becoming allies with the french, and the british colonie of canada was not willing to accpect that.
  • Third wave of immigration

    Third wave of immigration

    Many poor people from great britain look for a better life in north america
  • Creation of british party and parti canadien

    Creation of british party and parti canadien

    British party leader: William Lyon Mackenzie
    Le parti canadien (patriote) leader: Louis Joseph Papineau
  • 92 resolutions are sent to London

    92 resolutions are sent to London

    Louis Joseph Papineau sends 92 resolutions to London. These 92 resolutions are things Papineau wants changed in the colonie. London answers with Russell's 10 resolutions, granting none of canada's whishes and giving more power to the council.
  • Canada creates railway system

    Canada creates railway system

  • Union Act

    Union Act

    This act will put both canadas back together, with a goal to assimulate the french and make them a minority
  • Treaty of Reciprocity

    Treaty of Reciprocity

    This makes the United States of America and Canada have free trade which changes the economy for the better.