The death of general wolfe1

History 255: Canadian History from the Pre-Contact Period to 1867

  • Jacques Cartier Voyage
    1534

    Jacques Cartier Voyage

    The earliest French Voyage led by Jacques Cartier. His Voyages ran from 1534-1542. He voyaged into Canada along the St. Lawrence River. Jacques Cartier encountered many "First Nation groups including Mi’kmaq, Montagnais, Algonquin, and the St. Lawrence Iroquois." This started a lasting relationship for the years of colonization for the French to come. This is an important date as this starts the French’s claim over the St. Lawrence and the start of Canada. -Belshaw
  • Samuel de Champlain founding of Quebec

    Samuel de Champlain founding of Quebec

    Samuel de Champlain founded Quebec in New France. The French wanted to "create an agricultural economy also wealth from the Fur Trade" with the Indigenous colonies. Champlain created ties with the "Indigenous around him that they taught him how to grow Indigenous crops." This is French colonies starting to work and prosper in New France. The alliance of The Wendat and Algonquin and Champlain would lead to them fighting together against the Onondaga villages in 1609. -Belshaw
    -Watson, Andrew
  • Henry Hudson Finds Hudson Bay

    Henry Hudson was a British explorer who was "tasked with the job of finding a northern passage to The Pacific Ocean." As Henry and his crew were in the Hudson Straight, they mistakenly turned into what is now Hudson Bay. When Henry realized This was not a way to the Pacific Ocean The landed and started building forts and colonies along the coast of Hudson Bay. This would start a major player in British rule of Canada and the start of the Hudson’s Bay Company and Rupert’s Land. -Watson, Andrew
  • Nixon Treaties for the HBC

    The Instruction by the Hudson Bay Company for John Nixon, Fur Trader, to contact the chiefs of the First Nations that he meets and make deals for all the land and rivers. He was to "act and oblige the customs of the First Nations to show respect and to make sure that they understood that they were giving over ownership to the HBC." They wanted to create treaties based on trust. This was the start of ceremonies of the treaties done with Peace pipe ceremonies and Indigenous cultures.
    Watson,Andrew
  • Great Peace of Montreal

    Great Peace of Montreal

    The Great Peace of Montreal was signed in August. This was a peace treaty between the "French of New France and 39 First Nation tribes." They met right outside Montreal. This Peace was to stop fighting between the French and Indigenous French allies against the Iroquois Nations who were allied with the British. This was a first documented treaty between First Nations and White settlers. -Watson,Andrew. Lectures
  • Treaty of Utrecht

    In this year the Treaty of Utrecht was signed between the French and the British. This Treaty is a "result of the end of the war of the Spanish Succession." In this Treaty the British were given control of NewFoundland, Acadia and Hudson Bay. French allied First Nations were not very eager to join the British so hostilities were still there. New France was also reduced, spoiling efforts of their expansion. -Belshaw
  • French-Indian War

    French-Indian War

    The Start of the French Indian War or also known as the Seven Years War of in Europe. These wars in North America was the "spilling over of feuds from the mother nations over in Europe" of Britain and France. Both Nations also started taking land that was not supposedly owned by them but by either another European Nation or an Indigenous group. This war would lead to the European Nation that would win control of Canada. Watson, Andrew. Lectures
  • Treaty of Paris of 1763/ End of French-Indian War

    The end of The French-Indian War was "concluded with the Treaty of Paris and the beginning of British Sovereignty" in Canada. This would set the British up for control, and an assurance of no more worrying about the French as an enemy in Canada. France could keep New France but was very limited. This did set up battles with Indigenous in previous French land with the British. -Watson, Andrew. Lectures
  • Royal Proclamation

    Royal Proclamation

    British Canada also came up with the Royal Proclamation in this year which was a document to "deal with French Citizens in Canada", but the real importance is the bottom half of the document was the “Indian Clause” which was how dealing with First Nations would happen in Canada as the expansion west would go. The Royal Proclamation would be the setting stone for how all future treaties with Indigenous People would go. -Belshaw
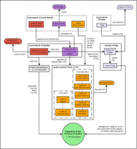
  • Quebec Act

    Quebec Act

    The creation of the Quebec Act allowed the "creation of legislature and laws" at the say of the Governor. The allowance of Catholics in Canada as confirmed with the "Act for the French Citizens to have seats in council." This was a way to win the likes of the French population in Canada. This did make the Montreal French Settlers happier, but it did not sit well with British-Americans happier. -Belshaw
    -Belshaw
  • Treaty of Paris of 1783

    Another Treaty of Paris was signed after the American Revolution started in 1774. This treaty was the British "ceding the control of the interior continent to the United States." This betrayed some loyal Indigenous allies by giving away the interior, but this created the border of the United States and Canada. -Watson, Andrew
  • Constitutional Act/ Creation of Upper and Lower Canada

    Constitutional Act/ Creation of Upper and Lower Canada

    The Constitutional Act replaced the Quebec Act and created borders for the provinces. To the "east of Ottawa River Junction and St Lawrence River was Lower Canada, everything to the west was Upper Canada." This excluded the land to the North to Hudson Bay and what was owned b the Hudson Bay Company. -Belshaw
  • Treaty of Ghent

    The Treaty of Ghent was created after the War of 1812, which lasted to 1815. The Treaty would create the actual "border between the two countries along the 49th Parallel." -Belshaw
  • Merging of HBC and NWC

    The North West Company and The Hudson Bay Company were both the powerhouse companies expanding the west and trading furs and interacting with the Indians. In 1821 the North West Company had fallen and became no more. The Hudson Bay Company "took control of North West Company" and became the sole Company in the West and all Canada. -Watson, Andrew. Lectures
  • Treaty of Oregon

    The Treaty of Oregon was created between the British and United States. It set the Border between the two Groups along the 49th Parallel up to the Pacific Ocean. This "completed the border along the continent of what would become of the two countries." Setting this Boundary would affect some of the First Nation groups around the Border. This treaty set up Canada that we have today. -Watson, Andrew. Lectures
  • Robinson Treaties

    The Robinson-Huron and Robinson-Superior Treaties were created in this year. These treaties would allow the European settlers to take the resources from the First Nations land. The Treaties also "sent the First Nations to Reservations", which they agreed to, so they can have their own private land. The First Nations agreed to go for the "promise of annuities." These treaties would also become a stepping stone for how the numbered treaties out west would be set. -Belshaw
    -Watson,A. Lectures
  • Expansion West to the Prairies

    The Expansion west into the Prairies. There were already British in British Columbia at this time, so the farthest west was already started for settlement. But, the Prairies were very little populated, and this was now the time to move. There were two groups who went to Henry Hind led the Canadians in expansion and John Palliser led a British expedition into the Prairie west. Getting ready to settle what the Catholic Missionaries called a “challenging and frightening place.” -Belshaw

Want to make a timeline like this?

Use Timetoast to turn dates, events, milestones, and phases into a clear visual timeline you can build and share. Timetoast is a timeline maker for work, school, research, and stories.