Diseno instruccional

Generaciones del Diseño Instruccional por Silvia Oviedo

  • Diseño de Primera Generación (DI1)

    Diseño de Primera Generación (DI1)

    Modelo sistémico centrado en:
    -Conocimiento y destrezas de tipo académico y secuencial.
    -Formulación de objetivos de aprendizajes observable.
    -Descomposición del contenido en unidades pequeñas.
    -Centrado en los objetivos y en el profesor.
    -Busca modelar la conducta de los alumnos.
  • Diseño de Segunda Generación (DI2)

    Diseño de Segunda Generación (DI2)

    Fundamentado en la Teoría de Sistemas y la del Procesamiento de la Información:
    -Desarrollados en macro procesos.
    -Prescripciones pedagógicas para seleccionar estrategias instruccionales.
    -Centrados tanto en la enseñanza como en el aprendiz.
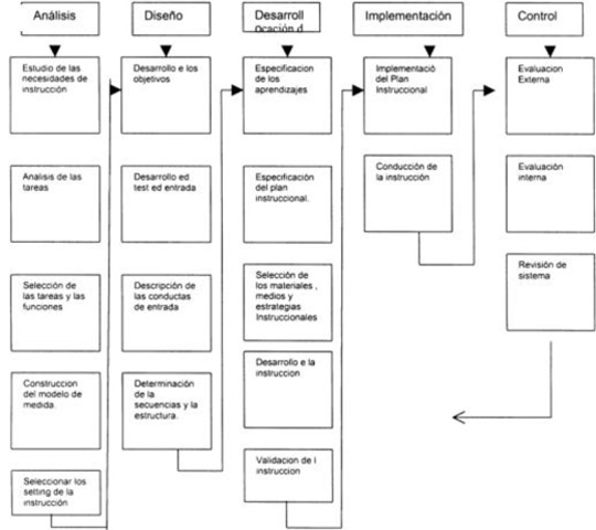
    -Sus fases son el análisis, el diseño, el desarrollo, la implementación y el control
  • Diseño de Tercera Generación (DI3)

    Diseño de Tercera Generación (DI3)

    Llamados también cognitivos, sus características:
    - Las estrategias han de ser heurísticas,los contenidos pueden plantearse como tácitos.
    - Los conocimientos deben ser de tipo conceptual, factual y procedimental.
    - Debe proporcionar estrategias para lograr cooperativamente el aprendizaje.
    _ Debe fomentar la reflexión y la metacognición
  • Diseño de Cuarta Generación

    Diseño de Cuarta Generación

    Se sustenta en las Teorías Constructivistas, la de los sistemas, lo cual da como resultado un modelo heurístico, sus características son:
    -No prescriben el aprendizaje a lograr.
    -Centrado en el proceso de aprendizaje y no en los contenidos específicos.
    - Privilegia la habilidad del alumno para crear interpretaciones por sí mismo.
    - Las fases son sistémicas, integradoras y cíclicas