Internet History

  • Beginning of ARPA

    Beginning of ARPA

    At MIT many advanced computer experiments are being carried out, such as Ivan Sutherland’s Sketchpad and J.C.R. Licklider starts to develop his theories about an intergalactic network that would link everyone all over the globe, through computers. This was the beginning of the idea of the internet. He then begins to research and develop the program ARPA, with will become an important first step in the evolution of the internet.
  • ARPA receives more funding

    ARPA receives more funding

    The first minicomputer is created in this year, as before all computers filled rooms. ARPA receives more funding and Larry Roberts and Thomas Marill use this to develop the first wide-area network connection. This begins to prove the theories about Licklider’s intergalactic network and research into packet switching to communicate between computers begins to advance. JOSS comes online which allows collaborative problem solving between numerous computers.
  • Plans for ARPANET

    Plans for ARPANET

    Plans begin for ARPANET, (the first real network to work on packet switching technology), and all the various researchers and sections begin to come together as researchers become aware of each other’s work.
  • ARPANET introduced

    ARPANET introduced

    ARPANET (Advanced Research Projects Agency Network) begins to be further developed and Stanford and UCLA become its first hosts in October. The design team calls itself the Network Working Group. They further investigate wide area distribution collaboration and a digital library, as well as methods to display mathematical functions and storage over the net.
  • Email developed and ARPANET advances

    Email developed and ARPANET advances

    Further nodes are added to the APRANET program, so that it now has 14 in operation. The Telnet protocol is completed, making progress on FTP (File Transfer Protocol). Intel takes the first step towards a microprocessor by introducing the 4004, which is both memory and processor on one chip. This is significantly cheaper and quicker than anything before it.
    Email is developed by Ray Tomlinson and introduced to the network. It was his choice to use the @ symbol to link the user and computer (domai
  • First trans-atlantic communication

    First trans-atlantic communication

    ARPANET gains more nodes and is linked to over 30 institutions worldwide. The ICCC shows progress in the packet-switching development and ARPA branches out to more areas. Bob Kahn begins to look at ways to link together ARPANET, SATNET and PRnet, which are all very different, and set about designing a net-to-net connection.
    Also the first communications across the Atlantic took place, sending information to the University of London.
  • Ethernet and Telenet developed

    Ethernet and Telenet developed

    Ethernet is demonstrated to work. Telenet (a public packet switched service) begins development. At this point ARPANET exceeds 3 million packets of data a day and now has near 60 nodes. TCP/IP is introduced, which allows for an ‘inter-network’ and is controlled by a transmission control protocol. This is a major breakthrough in the evolution of the internet, because this meant that there was no one place that controlled it.
  • Demonstratin of 'internettiing' is successful

    Demonstratin of 'internettiing' is successful

    Steve Wozniak and Steve Jobs released the Apple II computer, and other commercial products are introduced such as the Commodore Pet and the Tandy TRS-80. The first small computers are released as well as software and modems compatible with them. The first modem was developed by Dennis Hayes and Dale Heatherington.
    A demonstration of ‘internetting’ is carried out, where messages are sent from a van in the US, to a University in London, and then back through a Virginian satellite, and on to the U
  • ARPANET formally completed

    ARPANET formally completed

    ARPANET is formally completed, and thus starts the beginning of the development for a globally free internet. The internet must be developed in order to keep up with all the advances being made in computer technology. Also the first bulletin board system (BBS) is created, which is like an electronic message centre that allow the user to dial in with a modem.
  • TCP/IP is introduced

    TCP/IP is introduced

    CSNET (Computer Science Research Network) is now linked to over 200 computers and institutes and the Internet Working Group publish a plan to transfers the network from the Network Control Protocol over to the TCP/IP protocol which are already being widely used. TCP/IP becomes the forerunner for becoming the normal network for the internet.
  • Exponential internet growth

    Exponential internet growth

    ARPANET standardises on the TCP/IP protocol, however keeping control of all the host names becomes increasingly difficult with the growth of the internet.
  • Domain names introduced

    Domain names introduced

    Domain names are introduced, in order to keep track of all the new websites such as .com, .net, .gov, etc. Also further domain names, specific for different countries are created. Another development in making computers more accessible is the introduction of the Apple Macintosh, making the interface much more user friendly. The National Science Foundation decides to create supercomputers that will help the U.S. research community and begin a new division of Advanced Scientific Computing.
  • Networks grow from 2,000 to 30,000

    Networks grow from 2,000 to 30,000

    The number of networks has grown from 2,000 to 30,000 in one year. TCP/IP is available on most new computers with Ethernet being used for linking computers within one small area. With all the new advances made, and new technical term, workshops and introductions are supplied with some hardware and software.
  • Over 10,000 hosts

    Over 10,000 hosts

    Merit Networks and NSF form an alliance, to deal with to exponential growth of the internet. At this point there are over 10,000 hosts online so NSF’s T1 is greatly needed to support all this new information and data. Remote management between routers is still desperately needed so SNMP is introduced as a quick and temporary solution.
  • More countries join the internet

    More countries join the internet

    There are now over 160,000 hosts by November 1989 and many more countries such as UK, Germany, and Australia etc. have joined the internet. Therefore faster networks are created to deal with the increase in demand. AOL (American Online) is created.
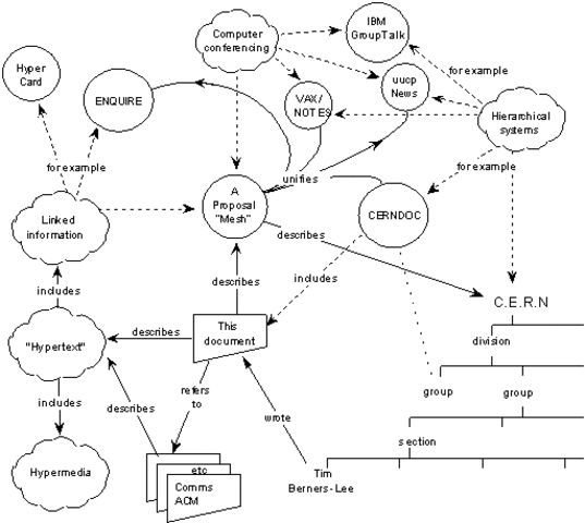
    In CERN, Tim Berners-Lee begins to look at organising data so that there is one common language between them, and so allow all data to be searched for. His research leads him to create the World Wid
  • ARPANET shuts down

    ARPANET shuts down

    There are now 300,000 hosts in nearly every major country. It is at this point that ARPANET shuts down, but many internet tools such as ARCHIE and Gopher begin to appear, as the internet begins to reach a wider audience. The first code for the World Wide Web is completed as well as HTML, HTTP and URLs.
  • 600,000 hosts

    600,000 hosts

    Restrictions on commercial use are lifted and the NREN (National Research and Education Network) initiative is created. 600,000 hosts, 5,000 separate networks, 100 countries, and total traffic is over 1 trillion bytes. With all of this data people begin to look into methods of security and means of searching for a particular topic of information.
    Therefore the first web page is created as was simply a page explaining what the World Wide Web is.
  • Mosaic introduced

    Mosaic introduced

    Mosaic is introduced. This is the first web browser which the general public can download and is aimed specifically at the average person. It is widely used and the interest in the internet rapidly grows due to the increase in accessibility.
  • Internet becomes more commercial

    Internet becomes more commercial

    The internet becomes more commercial and therefore new security measures are introduced, such as Secure Sockets Layer (SSL) encryption and Netscape, in order to make online transactions and payments safer. Amazon.com and Echo Bay (later EBay) are created. Java Script is installed and introduced to the public in 1995.
  • Hotmail introduced

    Hotmail introduced

    Hotmail is introduced as the first webmail site, and the world ‘internet’ is now being commonly used.
  • Google introduced

    Google introduced

    Google is created as the first user friendly search engine, and revolutionised the way the internet was used. From here on many more search engines were created, all using the basic format of Google. Another famous site that was created in 1998 was Napster, and this began the process on online file sharing all over the world.
  • The 'dotcom' bubble burst

    The 'dotcom' bubble burst

    As the internet enters the millennium it was met by the infamous dotcom bubble burst. This is where thousands of companies thought that by buying a domain and becoming a ‘dotcom’ business they would turn a much greater profit. Investors put money in these businesses, thinking that they would turn a profit, however many were not very successful and crashed. This left many companies in debt and caused the stock market to crash, making a loss of over $5 trillion.
  • VoIP and MySpace created

    VoIP and MySpace created

    Voice over IP (VoIP) is introduced to the public, through Skype as well as MySpace becoming the most popular social network of the time.
  • Social media sites created

    Social media sites created

    Social Media is coined as a term for the internet age. Digg is one of the first of these sites, allowing for news to be shared socially at this makes way for sites such as Yahoo! Buzz and Reddit.
    This is also the year that Facebook is introduced to the world and fast becomes the most popular social networking site ever; however it was originally introduced as ‘thefacebook.com’.
  • Mobile web and other famous sites created

    Mobile web and other famous sites created

    YouTube (2005) and Twitter (2006) have already been launched to huge success and now Hulu is released. This is a website to allow people from all over the world to watch popular TV shows by ABC, NBC, and Fox.
    The iPhone is also released and this leads to one of the biggest mobile innovations, that of the mobile web, allowing people to access the internet anywhere in the world.
  • Internet future

    Internet future

    The internet is continuing the expand and develop, with more and more uses being discovered such as blogs, voting, shopping, maps etc. being found every day. It is an amazing innovation that now links to ever part of our lives and allows us to communicate with anyone, anywhere, at any time.

A list shows items. A timeline shows sequence.

Use Timetoast to make dates, milestones, and turning points easier to understand in a clear visual format. Timetoast is a timeline maker for work, school, research, and stories.