0x0

The Evolution of the Internet

  • Arpanet

    Arpanet

    The first network to run on packet switching. Computers at Stanford and UCLA linked up and attempted to send the word "login". the link crashed upon sending the letter g.
  • Unix

    Unix

    Unix is created, a program which would heavily influence the design of Linux and FreeBSD
  • Email

    Email

    Email is invented. The @ symbol is used to separate the user name and computer name.
  • CYCLADES

    CYCLADES

    France launches CYCLADES, another packet-switching network. It was later shut down, but introduced the idea that the host computer should be responsible for data transmission instead of the network.
  • Project Gutenberg

    Project Gutenberg

    Project Gutenberg is first launched, a site for making publications in the public domain easy to access online. The site's first work was the Declaration of Independence, which the creator - Michael Hart - typed out word by word, as OCR had not been invented. This effectively marks the beginning of the eBook.
  • The first trans-Atlantic connection

    The first trans-Atlantic connection

    Arpanet first connects across the Atlantic, to the University of London.
  • Popularity of email

    Popularity of email

    Email becomes significantly more common, as it accounted for more than 75% of Arpanet traffic.
  • Arpanet to Inter-network

    Arpanet to Inter-network

    Vinton Cerf (pictured) publishes a proposal for an "inter-network" where data would be shared without a central control centre, instead through a universal protocol.
  • The first email client

    The first email client

    As email becomes more popular, the first email client is developed by John Vittal: Laurel. This introduces several universal concepts such as the "Reply" and "Forward" functions.
  • First BBS

    First BBS

    The first Bulletin Board System (BBS) is developed in Chicago by Ward Christensen and Randy Suess. A BBS is a system where users connect to a system and are able to upload and download data, read news bulletins and more. In other words, this was the first Internet forum.
  • First spam messages

    First spam messages

    The first unsolicited commercial emails are sent to 600 Californian Arpanet users by Gary Thuerk
  • First multiplayer games

    First multiplayer games

    The first multiplayer games, MultiUser Dungeons (MUDs), are born. MUDs were online fantasy text adventures controlled by several players.
  • Usenet

    Usenet

    Usenet, developed by two graduate students, continued the concept of online forums by allowing people to converse about numerous topics in "newsgroups"
  • Hyperlinks

    Hyperlinks

    CERN launches ENQUIRE, a program for particle physicists at the lab to keep track of logistics by introducing the hyperlink system. The man who invented this program - Tim Berners-Lee - would go on to invent the World Wide Web.
  • First malicious attack

    First malicious attack

    The first internet-based malicious attack called the "Morris Worm" is deployed by Robert Tappan Morris "to demonstrate the inadequacies of current security measures on computer networks by exploiting the security defects [he] had discovered". The worm would use up a significant amount of a computer's resources, rendering it useless. The cost of damages were estimated between $100,000–$10,000,000 (USD). Morris was put under three years of probation and given a $100 000 (USD) fine.
  • AOL

    AOL

    Apple releases America Online (AOL), a service which makes the Internet significantly more accessible. AOL was phased out in 2020.
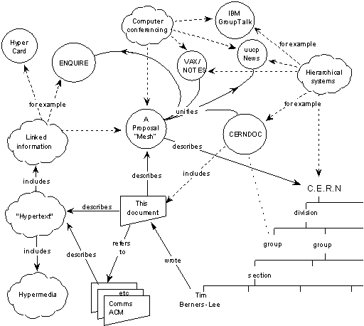
  • Information Management: A Proposal

    Information Management: A Proposal

    Tim Berners-Lee proposes 'a "web" of notes with links (like references)'. This would be called the "World Wide Web" in 1990
  • First ISP

    First ISP

    The first Internet Service Provider (ISP) called "The World" goes online. In the same year, Arpanet is disconnected.
  • World Wide Web goes online

    World Wide Web goes online

    Tim Berners-Lee finished writing the World Wide Web, setting the standards for HTML, HTTP and URLs. The first website was released in 1991
  • MP3 become standard

    MP3 become standard

    MP3 files become a standard for sharing audio files.
  • First Webcam

    First Webcam

    The first webcam is developed in Cambridge University's computer lab in order to monitor a singular coffee maker to detect if the pot was empty.
  • Commercialisation of the Internet

    Commercialisation of the Internet

    The Internet begins rapidly commercialising. Secure Sockets Layer (SSL) is developed, allowing for safer financial transactions. Echo Bay (Later eBay) and Amazon go online this year.
  • Geocities

    Geocities

    Yahoo! Geocities goes online, a website creating software similar to Google Sites. This service went offline in 2009.
  • Internet-based File-sharing

    Internet-based File-sharing

    Napster is launched, introducing the idea of file sharing via the Internet
  • Google

    Google

    Google comes online, completely changing the standard for search engines
  • Wikipedia

    Wikipedia

    Wikipedia is launched, a collaborative project designed an extremely comprehensive encyclopedia from scratch
  • MySpace

    MySpace

    Myspace launches and becomes the most popular social network of its time (since overtaken by Facebook)
  • Digg

    Digg

    The launch of DIgg, the predecessor to Reddit, Minx and Yahoo!Buzz. News is spread democratically instead of through mainstream media.
  • TheFacebook

    TheFacebook

    "TheFacebook" opens exclusively to university students. It was later rebranded to Facebook, but [thefacebook.com](thefacebook.com) is still a valid url.
  • Web 2.0

    Web 2.0

    The concept of "the Web as a Platform" grows in popularity, referring to websites and Rich Internet Applications (RIA) being user-driven.
  • YouTube

    YouTube

    YouTube launches, making video hosting more accessible
  • Twitter

    Twitter

    Twitter comes online (originally twittr, inspired by "Flickr"). The first tweet was "just setting up my twttr" from @jack (Jack Dorsey, creator of Twitter)
  • First iPhone

    First iPhone

    The first iPhone is released, renewing an interest in a mobile web.
  • Internet Election

    Internet Election

    The first year that national candidates took full advantage of the Internet to influence voters. This event irreversibly integrated politics and campaigning into the Internet

A list shows items. A timeline shows sequence.

Use Timetoast to make dates, milestones, and turning points easier to understand in a clear visual format. Timetoast is a timeline maker for work, school, research, and stories.