67383966 qc control de calidad control vector concepto de ilustración

Historia del control de calidad

  • Revolución industrial

    Revolución industrial

    El propósito que orientaba a las organizaciones industriales era alcanzar cuotas de producción. El volumen de producción era lo importante.
  • Taylorismo

    Taylorismo

    Frederick Taylor crea un método en el cual se optimizan los procesos y se reducen los costos de producción, se aumenta la destreza de los trabajadores y se lleva un mejor control del tiempo de producción.
  • Comisión Electrotécnica Internacional

    Comisión Electrotécnica Internacional

    Los principios de la estandarización internacional fueron en el campo electrotécnico: la IEC (International Electrotechnical Commission)
  • Fordismo

    Fordismo

    Henry Ford implementa un sistema que supone una combinación de cadenas de montaje, maquinaria especializada, altos salarios y un número elevado de trabajadores en plantilla. Este modo de producción resulta rentable siempre que el producto pueda venderse a un precio bajo en una economía desarrollada.
  • Control de calidad estadístico de procesos

    Control de calidad estadístico de procesos

    El matemático Walter Shewhart introdujo el control de la calidad estadístico, lo cual proporcionó un método para controlar económicamente la calidad en medios de producción en masa.
  • Planes de muestreo

    Planes de muestreo

    Se introduce la estadística (planes de muestreo) a la inspección, reduciendo los costos al evitar controlar el 100% de las piezas.
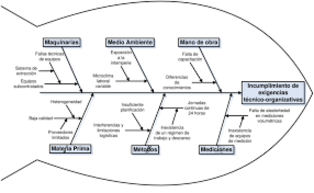
  • Diagrama de Causa-Efecto

    Diagrama de Causa-Efecto

    El profesor Kaoru Ishikawa desarrolla el denominado Diagrama Ishikawa o Diagrama Espina de Pescado, que es utilizado para identificar las posibles causas de un problema específico. Permite que los grupos organicen grandes cantidades de información sobre el problema y determinar exactamente las posibles causas. Finalmente, aumenta la probabilidad de identificar las causas principales.
  • Armand V. Feigenbaum

    Armand V. Feigenbaum

    Creo el concepto de gestión de calidad, también introdujo un programa de calidad de la General Electric que aplicó por primera vez el Total Quality Control en Estados Unidos.
  • Comité de Coordinación de Estándares de las Naciones Unidas

    Comité de Coordinación de Estándares de las Naciones Unidas

    Surge en Londres la UNSCC (United Nations Standards Coordinating Committee). La gestión de la UNSCC se llevó a cabo desde las propias oficinas del ICE.
  • Sociedad Americana del Control de la Calidad

    Sociedad Americana del Control de la Calidad

    Se instituyó la ASQC (American Society for Quality Control). Su presidente George Edwards declaró: "La calidad va a desempeñar un papel cada vez más importante junto a la competencia en el costo y precio de venta, y toda compañía que falle en obtener algún tipo de arreglo para asegurar el control efectivo de la calidad se verá forzada, a fin de cuentas, a verse frente a frente a una clase de competencia de la que no podrá salir triunfante."
  • Unión Japonesa de Científicos e Ingenieros

    Unión Japonesa de Científicos e Ingenieros

    Kenichi Koyanagi fundó la JUSE (Union of Japanese Scientists and Engineers) con Ichiro Ishikawa como su primer presidente. Una de las primeras actividades de la JUSE fue formar el Grupo de Investigación del Control de la Calidad (Quality Control Research Group: QCRG).
  • Organización Internacional de Normalización

    Organización Internacional de Normalización

    Se hizo oficial la creación de la ISO (Organización Internacional de Normalización) y empezó sus operaciones
  • Requisitos del programa de calidad

    Requisitos del programa de calidad

    En Estados Unidos se desarrolla un esquema estableciendo requerimientos, llamado "Quality Program Requirements" MIL-Q-9858 - la primera normativa de calidad aplicada al sector bélico / militar.
  • Deming viaja a Japón

    Deming viaja a Japón

    Willian E. Deming fue invitado a Japón para enseñar el control de calidad estadístico en seminarios de ocho horas organizados por la JUSE.
  • Juran publicó el primer manual de control de calidad.

    Juran publicó el primer manual de control de calidad.

    Fue invitado a Tokio para una serie de conferencias y fue considerado como uno de los principales gestores de la revolución de la calidad en Japón.
  • Primera norma ISO

    Primera norma ISO

    En aquél momento la ISO/R 1:1951 fue una norma que abarcaba la temperatura estándar de referencia para medir la longitud industrial.
  • Justo a tiempo

    Justo a tiempo

    Taiichi Ohno desarrolla el JIT (Just In Time), el cual se traduce en un sistema que tiende a producir justo lo que se requiere, cuando se necesita, con excelente calidad y sin desperdiciar recursos del sistema.
  • Kaizen

    Kaizen

    Masaaki Imai habla de la mejora continua, el mensaje de la estrategia Kaizen es que no debe pasar un día sin que se haya hecho alguna clase de mejoramiento en algún lugar de la empresa.
  • Círculos de la calidad

    Círculos de la calidad

    Desarrollados por Ishikawa: “Un circulo de calidad es un pequeño grupo compuesto por personas voluntarias, que resuelve los problemas de los niveles mas operativos de la empresa. Todos sus componentes pertenecen a la misma área de trabajo y habitualmente es el propio grupo quien determina el problema a resolver”.
  • Sistema de Producción Toyota

    Sistema de Producción Toyota

    Surge el sistema “Toyotista de Producción” promovido por Toyota Motors Corp.
  • Cero defectos

    Cero defectos

    Una de las Filiales francesas, la LMT de la Abal Filial Grand Trust ITT norteamericano lanza con éxito su primer programa de cero defectos denominado también ZD bajo el impulso de los investigadores Borel y Perigerd.
  • A prueba de errores

    A prueba de errores

    Shigeo Shingo llegó a la conclusión de que el Control Estadístico de la Calidad no era necesario para conseguir cero defectos, sino que bastaba la aplicación de Poka Yoke e inspección en la fuente, siendo esto la base del Cero Control de Calidad.
  • Precursor de la ISO 9000

    Precursor de la ISO 9000

    Hubo un acuerdo y se publica por primera vez, en el Reino Unido, la BS 5750 (precursora de ISO 9000). El enfoque de esta normativa es en conformidad y no en mejorar.
  • Ingeniería de Calidad

    Ingeniería de Calidad

    Genichi Taguchi crea una metodología denominada Ingeniería de Calidad: "La clave para la reducción de la pérdida no consiste en cumplir con las especificaciones, sino en reducir la varianza con respecto al valor objetivo"
  • Gestión Visual

    Gestión Visual

    El consultor japonés Kiyoshi Suzaki propone un modelo de gestión en el que cada empleado puede llegar a dirigir su área de responsabilidad como su propia minicompañía.
  • Trilogía de Juran

    Trilogía de Juran

    "La planificación de la calidad, control de la calidad y mejora de la calidad son los instrumentos del directivo en la gestión de la calidad"
  • Los 14 puntos de Deming

    Los 14 puntos de Deming

    Los 14 puntos sirven en cualquier parte, tanto en las pequeñas organizaciones como en las más grandes, en las empresas de servicios y en las dedicadas a la fabricación.
  • Los cuatro principios absolutos de Crosby

    Los cuatro principios absolutos de Crosby

    1- Calidad se define como cumplir los requisitos
    2- El sistema de calidad es la prevención
    3- El estándar de realización es cero defectos
    4- La medida de la calidad es el precio del incumplimiento
  • ISO 9000

    ISO 9000

    La BS 5750 (método enfocado en el control de resultados durante el proceso de realización de los productos) se convierte en la ISO 9000, con la finalidad básica de facilitar el comercio global.
  • Modelo Malcolm Baldrige

    Modelo Malcolm Baldrige

    Malcolm Baldrige desarrolla una serie de once criterios que sirven para que una organización se autoevalue y pueda medir sus resultados, y con esto adquirir una ventaja competitiva frente a sus competidores.
  • Fundación Europea para la Gestión de la Calidad

    Fundación Europea para la Gestión de la Calidad

    La EFQM (European Foundation for Quality Management) fue fundada en 1988 por los presidentes de las catorce mayores compañías europeas, con el apoyo de la Comisión Europea.
    La fundación asume su papel como clave en el incremento de la eficacia y la eficiencia de las organizaciones europeas, reforzando la calidad en todos los aspectos de sus actividades, así como estimulando y asistiendo el desarrollo de la mejora de la calidad.
  • Modelo EFQM

    Modelo EFQM

    Se publica el modelo EFQM de Excelencia, como modelo de referencia destinado a ayudar a las empresas y otras organizaciones en su camino de mejora.
  • Premio Europeo de la Calidad

    Premio Europeo de la Calidad

    Se otorga por primera vez el Premio Europeo de la Calidad, gestionado por la EFQM.
    Se vuelve un mecanismo de reconocimiento a las organizaciones más destacadas y de difusión de las mejores prácticas existentes en el ámbito europeo.
  • ISO 9001:1994

    ISO 9001:1994

    Cambios muy prescriptivos, se centraron mucho en empresas a gran escala de la industria de la fabricación.
  • Nueva versión del Modelo de Baldrige

    Nueva versión del Modelo de Baldrige

    Ahora se trata de 7 criterios específicos, cada uno con una debida puntuación para al final ser contados y medidos para ver cómo se encuentra la empresa.
  • PYME

    PYME

    Se edita el Modelo EFQM de Excelencia para las Pequeñas Y Medianas Empresas.
  • ISO 9001:2000

    ISO 9001:2000

    La norma pasó a ser una norma de gestión de a calidad y no de control de calidad únicamente. Se introdujo al Enfoque de Procesos, dónde el objetivo central era gestionar procesos para alcanzar los resultados previstos de esos procesos y también de documentar dichos procesos en la medida necesaria para poder gestionarlos.
  • ISO 9001:2008

    ISO 9001:2008

    En esta versión de la norma se pone al cliente en el centro: el proveedor debe definir claramente su rol para poder identificar sus clientes (y sobre todo quienes no son sus clientes) y de esta manera poder definir sus necesidades reales. Esta certificación garantiza la calidad de los productos y servicios así como también la imagen de la organización.
  • ISO 9001:2015

    ISO 9001:2015

    Da mucha más libertad en cuanto a la adaptación del sistema de gestión de calidad dentro de las organizaciones. Esta nueva versión no considera al sistema de gestión de calidad como una finalidad en sí mismo sino más bien como una herramienta para la prevención y para la innovación.
  • Period: to

    Transición ISO 9001:2008 a ISO 9001:2015

    Se desarrollará la fase de transición destinada a las organizaciones certificadas; se trata de un periodo de 3 años, dónde podrán coexistir las dos versiones. A partir de septiembre 2018 la certificación a la versión ISO 9001:2008 ya no será válida.

Plan projects on a visual timeline

Map milestones, phases, deadlines, and key events in one place so the sequence is easier to see and share. Timetoast is a timeline maker for work, school, research, and stories.