HIstory of the Internet

  • ARPANET

    ARPANET

    ARPANET was the first real network to run on packet switching.
  • ARPANET Network

    A network was created between Harvard, MIT and BBN.
  • Email

    The first email was sent by Ray Tomlinson, as well as being developed by him.
  • Birth of eBooks

    Birth of eBooks

    Michael Hart gained access to a large amount of computing time, and with this tried to make books available online.
  • Beginning of TCP/IP

    Beginning of TCP/IP

    A proposal came around suggesting that ARPANET be put into an inter-network which would have no central control.
  • Email Program

    The first modern email client was introduced by John Vittal, adding the functions to forward and reply.
  • First Computer Modem

    The first modem was developed by Dennis Hayes and Dale Heatherington. It was sold to computer hobbyists.
  • MUD

    MUD

    First form of multiplayer games were developed, being in a text based adventure.
  • Usenet

    The first internet-based discussion system was created, allowing for people to communicate about various topics from around the world.
  • ENQUIRE Software

    CERN launched ENQUIRE that allowed the scientists to keep track of things using hyperlinks.
  • ARPANET Switches to TCP/IP

    The computers at ARPANET switched to TCP/IP.
  • DNS

    DNS

    The domain name system was created and had the first DNS. It ade addresses more user friendly.
  • IRC

    This allowed for real time talking.
  • First Internet Worm

    The first internet worm was released and caused disruptions on many computers.
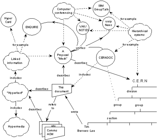
  • Proposal for the WWW

    Proposal for the WWW

    The World Wide Web was thought about, and had many points for creation.
  • First Internet Protocols Complete

    First Internet Protocols Complete

    The first internet protocols are complete, being HTML, HTTP and URLs.
  • First Internet Web Page is Created

    It explained what the World Wide Web was.
  • Mosaic

    Mosaic

    First Web Browser that was designed for user interface and to be graphical was released.
  • Hotmail

    Hotmail

    The first email service was launched
  • Google

    Google was released, allowing for people to search instead of using URLs.
  • Web 2.0

    Web 2.0 programs are developed, allowing for more interactivity on the internet.