History of Computer and Internet

  • 10 - Arpanet

    10 - Arpanet

    SourceArpanet was the first network to run on packet switching technology. The first connection was between UCLA and Standford and only lasted half of the messege they were saying because the connection crashed.
  • 9 - Email

    9 - Email

    SourceEmail was created by Ray Tomlinson, and would go on to be a great way to communicate with anyone from a distance.
  • 8 - The PC modem

    8 - The PC modem

    Source The PC modem, developed by Dennis Hayes and Dale Heatherington, was introduced to computer hobbyists and eventually would lead to major development in the history of the computer as we know it today.
  • 7 - Domain Name System (DNS)

    7 - Domain Name System (DNS)

    Source After only having the non human friendly IP adress domain system the Domain Name System allowed a much more human friendly easy way to remember adresses and then would translate the name into the IP adress on its own.
  • 6 - Internet Relay Chat

    6 - Internet Relay Chat

    Source Internet Relay Chat was the first form of real time chatting between two people. This would eventually pave the road for the real time chat systems we use today.
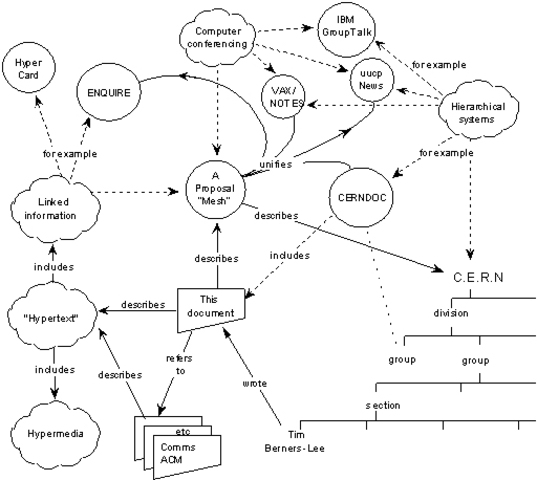
  • 5 - World Wide Web

    5 - World Wide Web

    Source The World Wide WEb was initially proposed in 1989 but was not finished until 1991. The proposal was written by Tim Berners-Lee.
  • 4 - Webcam

    4 - Webcam

    Source The first webcam was developed in a Cambridge University computer lab. The reason behind the creation was so that the students would not have to waste time on going to a coffe pot when its empty, therfore using it to see if the pot was full.
  • 3 - Mosaic

    3 - Mosaic

    SourceMosaic was the first widely downloaded internet browser. Mosaic was not the first ever created browser but it was the first browser to make it accesible for the non-tech person to use.
  • 2 - Google

    2 - Google

    Source Google went live in 1998, and made a very easy way to search the internet and browse the web. Google revolutionized the way the user can find information and is still very popularly used to this day.
  • 1 - Facebook

    1 - Facebook

    Source Facebook was developed by Mark Zuckerburg and although it was made for only college students is in my mind the social network cite that has single handily taken over the entire population of internet users.

A list shows items. A timeline shows sequence.

Use Timetoast to make dates, milestones, and turning points easier to understand in a clear visual format. Timetoast is a timeline maker for work, school, research, and stories.