Internet History

  • Arpanet

    Arpanet

    The arpanet was the first real network to run on packet switching technology. On this day computers at Stanford and UCLA connected for the first time.
  • Unix

    Unix

    The Unix is an operating system whose design heavily influenced that of Linux and FreeBSD (the operating systems most popular in today’s web servers and todays web hosting services).
  • The Arpenet network

    The Arpenet network

    Arpanet network
    An Arpanet network was established between Harvard, MIT, and BBN (the company that created the "interface message processor" computers used to connect to the network).
  • Email

    Email

    Email was first developed in 1971 by Ray Tomlinson, who also made the decision to use the "@" symbol to separate the user name from the computer name (which later on became the domain name).
  • The email client

    With the popularity of emailing, the first modern email program was developed by John Vittal, a programmer at the University of Southern California. The biggest technological advance this program (called MSG) made was the addition of "Reply" and "Forward" functionality.
  • Bullitin Board System

    Bullitin Board System

    The first bulletin board system (BBS) was developed during a blizzard in Chicago in 1978.
  • Spam is Born

    Spam is Born

    1978 is also the year that brought the first unsolicited commercial email message (later known as spam), sent out to 600 California Arpanet users by Gary Thuerk.
  • Multiplayer games

    Multiplayer games

    The precursor to World of Warcraft and Second Life was developed in 1979, and was called MUD (short for MultiUser Dungeon). MUDs were entirely text-based virtual worlds, combining elements of role-playing games, interactive, fiction, and online chat.
  • First Emoticon :-)

    First Emoticon :-)

    While many people credit Kevin MacKenzie with the invention of the emoticon in 1979, it was Scott Fahlman in 1982 who proposed using :-) after a joke, rather than the original -) proposed by MacKenzie. The modern emoticon was born.
  • Domain Name System (DNS)

    Domain Name System (DNS)

    The domain name system was important in that it made addresses on the Internet more human-friendly compared to its numerical IP address counterparts. DNS servers allowed Internet users to type in an easy-to-remember domain name and then converted it to the IP address automatically.
  • The proposal for the World Wide Web

    The proposal for the World Wide Web

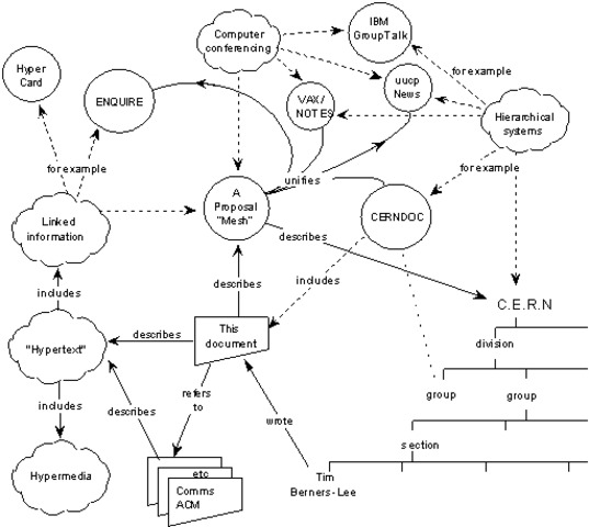
    1989 also brought about the proposal for the World Wide Web, written by Tim Berners-Lee. It was originally called "Mesh"; the term "World Wide Web" was coined while Berners-Lee was writing the code in 1990.
  • MP3 becomes a standard

    MP3 becomes a standard

    Also, the MP3 file format was accepted as a standard in 1991. MP3 files, being highly compressed, later become a popular file format to share songs and entire albums via the internet.
  • The first webcam

    The first webcam

    One of the more interesting developments of this era, though, was the first webcam. It was deployed at a Cambridge University computer lab, and its sole purpose was to monitor a particular coffee maker so that lab users could avoid wasted trips to an empty coffee pot.
  • First web page created

    First web page created

    1991 brought some major innovations to the world of the Internet. The first web page was created and, much like the first email explained what email was, its purpose was to explain what the World Wide Web was.
  • Mosaic – first graphical web browser for the general public

    Mosaic – first graphical web browser for the general public

    The first widely downloaded Internet browser, Mosaic, was released in 1993. While Mosaic wasn’t the first web browser, it is considered the first browser to make the Internet easily accessible to non-techies.
  • First web-based (webmail) service

    First web-based (webmail) service

    In 1996, HoTMaiL (the capitalized letters are an homage to HTML), the first webmail service, was launched.
  • Google!

    Google!

    Google went live in 1998, revolutionizing the way in which people find information online.
  • Internet-based file-sharing gets its roots

    Internet-based file-sharing gets its roots

    In 1998 as well, Napster launched, opening up the gates to mainstream file-sharing of audio files over the internet.
  • Wikipedia is launched

    Wikipedia is launched

    With the dotcom collapse still going strong, Wikipedia launched in 2001, one of the websites that paved the way for collective web content generation/social media.
  • VoIP goes mainstream

    VoIP goes mainstream

    In 2003: Skype is released to the public, giving a user-friendly interface to Voice over IP calling.
  • MySpace becomes the most popular social network

    MySpace becomes the most popular social network

    Also in 2003, MySpace opens up its doors. It later grew to be the most popular social network at one time (though it has since been overtaken by Facebook).
  • Social Media and Digg

    Social Media and Digg

    Social media–sites and web applications that allow its users to create and share content and to connect with one another–started around this period.Digg, a social news site, launched on November of 2004, paving the way for sites such as Reddit, Mixx, and Yahoo! Buzz.
  • "The" Facebook open to college students

    "The" Facebook open to college students

    Facebook launched in 2004, though at the time it was only open to college students and was called "The Facebook"; later on, "The" was dropped from the name, though the URL http://www.thefacebook.com still works.
  • YouTube – streaming video for the masses

    YouTube – streaming video for the masses

    YouTube launched in 2005, bringing free online video hosting and sharing to the masses.
  • Twitter gets twittering

    Twitter gets twittering

    Twitter launched in 2006. It was originally going to be called twittr (inspired by Flickr); the first Twitter message was "just setting up my twttr".
  • The iPhone and the Mobile Web

    The iPhone and the Mobile Web

    The biggest innovation of 2007 was almost certainly the iPhone, which was almost wholly responsible for renewed interest in mobile web applications and design.
  • "Internet Election"

    "Internet Election"

    The first "Internet election" took place in 2008 with the U.S. Presidential election. It was the first year that national candidates took full advantage of all the Internet had to offer. Hillary Clinton jumped on board early with YouTube campaign videos. Virtually every candidate had a Facebook page or a Twitter feed, or both.
  • ICANN policy changes

    ICANN policy changes

    2009 brought about one of the biggest changes to come to the Internet in a long time when the U.S. relaxed its control over ICANN, the official naming body of the Internet (they’re the organization in charge of registering domain names).