History of the Internet

By dagnab
  • ARPANET

    ARPANET

    This is the innovation of packet switching for data transfer (breaking packets into smaller parts for more efficient transfer)—the first connection on the internet which crashed after three letters sent of the word 'login' were sent from Stanford to UCLA. It stands for 'Advanced Research Projects Agency Network'.
  • Email

    Email

    This outlines the creation of email by Ray Tomlinson. He decided to use the '@' symbol to separate the user name from the computer's name.
  • CYCALADES

    CYCALADES

    France attempted to develop a program similar to Arpanet in the USA however it failed. Nevertheless, it did provide key information, that the host computer should be responsible for data transmission rather than the network.
  • The First Trans-Atlantic Connection

    The First Trans-Atlantic Connection

    Arpanet made it's first trans-Atlantic connection during this year. Email was also getting extremely popular, accounting for 75% of all network activity on Arpanet.
  • Beginning of TCP/IP

    Beginning of TCP/IP

    This signified the beginning of the 'inter-network' which meant linking together other Arpanet-like networks. This would have no central control and would work around a transmission protocol (would become TCP/IP).
  • The First PC Modem

    The First PC Modem

    The first PC modem, developed by Dennis Hayes and Dale Heatherington, was huge and was initially sold to PC hobbyists
  • The Bulletin Board System (BBS)

    The Bulletin Board System (BBS)

    This is the precursor to logging in and uploading/downloading data and chatting with others. It was developed during a blizzard in Chicago.
  • The First Form of Multiplayer Games—MUD

    The First Form of Multiplayer Games—MUD

    An entirely text-based role-playing game was created as a predecessor to games like World of Warcraft and even Elden Ring combing fiction, online chat, and role-playing.
  • Usenet

    Usenet

    This is a very early texting software that allowed users to post public statements categorized by newsgroups; akin to a very primitive Twitter.
  • The First Emoji

    The First Emoji

    Scott Fahlman proposed using a smiley face after a joke, creating the first of the emojis we use today.
  • Domain Name System (DNS)

    Domain Name System (DNS)

    This was created to make website addresses more 'human-friendly' allowing individuals to type in the easy-to-remember text which the browser would convert to the IP address automatically.
  • Internet Relay Chat (IRC)

    Internet Relay Chat (IRC)

    Internet Relay Chat was the predecessor to instant messaging, and was a network of servers that used a specific protocol enabling real-time conversations.
  • AOL Launched

    AOL Launched

    AOL, a service doing a plethora of internet-related things, was launched after Apple pulled out of AppleLink in 1989.
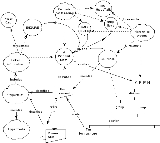
  • Proposal for the World Wide Web

    Proposal for the World Wide Web

    This proposal was introduced by Tim Berners-Lee in a issue of MacWorld and was written to convince CERN that a hypertext system was in it's best interest.
  • The First Web Page

    The First Web Page

    The first web page was made and explained what the World Wide Web is. You can still reach it at info.cern.ch.
  • Mosaic—First General-Public Graphical Browser

    Mosaic—First General-Public Graphical Browser

    This is the first 'modern' browser, used similarly to the ones you use today. While it wasn't the first browser, it was the first one usable by the average individual.
  • Geocities, the Vatican goes online, and JavaScript

    Geocities, the Vatican goes online, and JavaScript

    In this year, the highly popular and useful language, JavaScript, initiated; the Vatican goes online; and Geocities, a program wherein a service hosts websites and allows users to go online and browse them according to interests gets created.
  • The Creation of Wi-Fi

    The Creation of Wi-Fi

    This year marks the creation of Wi-Fi, which I would hope you know about. It was created when actress Hedy Lamarr and George Antheil developed a system wherein computers could connect to the internet wirelessly through a modem by "frequency hopping".
  • Google!

    Google!

    The year that Google (formerly known as 'Google!') was created, now the most popular search engine in the world. It revolutionized the online search for information.
  • Wikipedia

    Wikipedia

    Wikipedia, a site now in need of donations due to troublesome overhead costs, launched this year. It still houses virtually unmatchable sums of information on virtually any relevant thing that one can think of. It revolutionized "collective web content generation/social media."

Looking for a timeline maker?

Create timelines for projects, roadmaps, history, lessons, legal cases, and stories with Timetoast. Timetoast is a timeline maker for work, school, research, and stories.