Historia de la Biología Molecular

  • Invención del primer microscopio

    Invención del primer microscopio

    Finalizando el siglo XVII, Antonie van Leeuwenhoek inventó el microscopio y por primera vez se tuvo un acercamiento al mundo microscópico con la visualización de espermatozoides de parte de Leeuwenhoek y de óvulos y folículos por parte del médico Regnerus De Graaf
  • Caso de Ictiosis hereditaria

    Caso de Ictiosis hereditaria

    Caso publicado por el doctor Martin, siendo uno de los primeros casos en los que se reconoce enfermedades como hereditarias
  • El origen de las especies

    El origen de las especies

    Se trata el tema de selección natural y la preservación de las características más favorables para la supervivencia de un organismo a raíz de un cambio en la secuencia del ADN (lo que hoy llamamos mutación)
  • Una contribución a la historia natural de la transmisión hereditaria

    Una contribución a la historia natural de la transmisión hereditaria

    El doctor Horace Dobell en su estudio describe el hallazgo de una malformación que se mantuvo *cinco generaciones en una familia*
  • Leyes de la herencia

    Leyes de la herencia

    Johann Gregor Mendel, un monje agustino, publicó en este trabajo sus experimentos con plantas híbridas; experimentos los cuales más adelante llevarían a la comunidad científica a determinar que los organismos poseen "unidades hereditarias" aportadas por cada progenitor determinando así las características del nuevo organismo por medio de una interacción de la información, resultando ciertos factores dominantes sobre los otros (Se insertan los conceptos de dominante y recesivo)
  • Aislamiento e identificación de nucleínas

    Aislamiento e identificación de nucleínas

    El químico Friedrich Miescher aisló
    los núcleos a partir de células presentes en pus de vendajes
    quirúrgicos, y comprobó que los núcleos contenían una
    sustancia química homogénea, no proteica y rica en fósforo a la que denominó nucleína
  • Descubrimiento de la corea de Huntington

    Descubrimiento de la corea de Huntington

    El médico George Huntington publicó en una revista médica sus avances en conocimientos frente a un tipo de corea hereditaria
  • Period: to

    Descubrimiento de los cromosomas

    En este periodo de tiempo, el estudio de Walther Flemming, Édouard van Beneden y Eduard Strasburger llevaron a este descubrimiento
  • Cuadro degenerativo espinal hereditario

    Cuadro degenerativo espinal hereditario

    El doctor Nikolaus Friedreich descubrió este cuadro, afirmando que era hereditario. Es la actualmente conocida como ataxia de Friedreich
  • Introducción del término de ácidos nucléicos

    Introducción del término de ácidos nucléicos

    Este término fue acuñado por Richard Altmann
  • Premio Nobel de Química 1902

    Premio Nobel de Química 1902

    Le fue otorgado el premio por su incursión en la síntesis de las purinas (Uno de los dos compuestos químicos que las células usan para elaborar los elementos fundamentales de sus ácidos nucléicos)
  • Period: to

    Introducción de los términos de gen y genética

    Estos términos fueron acuñados por los biólogos William Bateson y Wilhelm Johannsen
  • Premio Nobel de Fisiología 1910

    Premio Nobel de Fisiología 1910

    Este premio fue otorgado a Albrecht Kossel por su identificación de las bases nitrogenadas y los glúcidos de cinco carbonos que hacen parte de la nucleína
  • El principio transformante

    El principio transformante

    El oficial médico y genetista, Frederick Griffith realizó un experimento con dos cepas distintas de Streptococcus pneumoniae en ratas, descubriendo que bacterias muertas de una de las cepas hacía que las bacterias de la cepa contraria se transformaran en bacterias del mismo tipo que las que se encontraban muertas.
  • El mecanismo de la herencia mendeliana

    El mecanismo de la herencia mendeliana

    Thomas Hunt Morgan fue galardonado con el Premio Nobel de Fisiología y Medicina este año por su demostración del porte de genes en los cromosomas y su investigación acerca de genética mendeliana en moscas de la fruta por la expresión fenotípica del color de sus ojos, también descubriendo así que hay caracteres que se heredan ligados al sexo y por relacionar las proteínas con cambios genéticos, estableciendo así de forma definitiva las bases fundamentales de la herencia genotípica
  • Nacimiento de la biología molecular

    Nacimiento de la biología molecular

    William Thomas Astbury y Florence Bell se encargaron de estudiar la estructura del ADN (así como de proteínas fibrosas) por medio de estudios de difracción por rayos X, lo que le consiguió a Astbury la primera cátedra de Estructura Biomolecular, así como autodenominarse biólogo molecular, iniciando así el rumbo de la biología molecular como un área de conocimiento independiente
  • Un gen, una enzima

    Un gen, una enzima

    George Wells Beadle y Edward Lawrie Tatum encontraron una relación entre los genes y las enzimas mientras estudiaban un hongo, notando que al exponerlo a rayos X se causaban mutaciones que desencadenaban cambios en las enzimas implicadas en vías metabólicas.
  • El principio transformante es ADN

    Oswald Theodore Avery, Colin MacLeod y Maclyn McCarty demostraron que la naturaleza química del principio transformante era ADN (y no proteínas como se creía) y era el causante de producir los cambios permanentes heredables
  • Principio de complementariedad de las bases de los ácidos nucleicos

    Principio de complementariedad de las bases de los ácidos nucleicos

    Erwin Chargaff descubrió que el ADN aislado de diferentes organismos contenía la misma proporción de adeninas como de timinas, así como de citosinas y guaninas; también comprobó que el porcentaje de bases de purinas era el mismo que de bases pirimidinas. Lord Alexander Robertus propuso una estructura lineal para la cadena del ADN al demostrar que los nucleótidos se unían por medio de enlaces fosfodiéster.
  • Comprensión de la estructura molecular del ADN

    Comprensión de la estructura molecular del ADN

    Rosalind Elsie Franklin descubrió mediante estudios de difracción de rayos X que el ADN presentaba sus grupos fosfato hacia el exterior y que podía hallarse en dos formas helicoidales distintas (ADN-A y ADN-B).
  • Mecanismo de replicación vírica

    Mecanismo de replicación vírica

    Alfred Hershey y Martha C. Epstein demostraron que la parte del virus que infecta una bacteria es su ADN y no su porción proteica, concluyendo que es el ADN el que contiene la información genética para la creación de nuevos viriones.
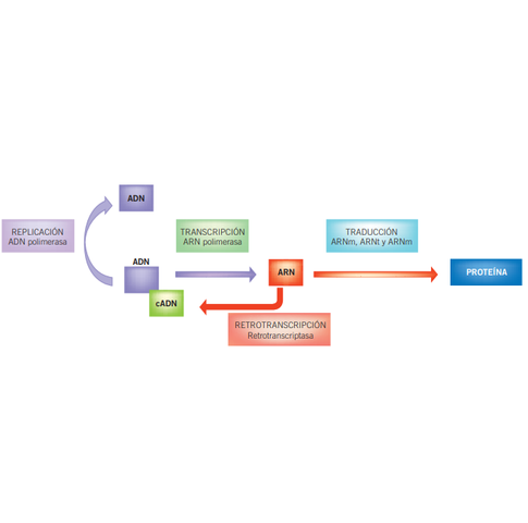
  • Dogma central de la biología molecular moderna

    Dogma central de la biología molecular moderna

    Francis Harry Compton Crick propuso que "el ADN dirige su
    propia replicación y su transcripción para formar ARN
    complementario a su secuencia; el ARN es traducido en
    aminoácidos para formar una proteína"
    . Ese mismo año había propuesto la existencia de la tautomería y la replicación semiconservadora del ADN.
  • Premio Nobel de Química 1957

    Premio Nobel de Química 1957

    Lord (Alexander R.) Todd recibió su galardón por su estudio sobre los nucleótidos y las enzimas que operan sobre ellos
  • Tripletes en el código genético

    Tripletes en el código genético

    Francis Harry Compton Crick propuso que el código genético debe leerse en tripletes.
  • Premio Nobel de Medicina 1958

    Premio Nobel de Medicina 1958

    El premio fue para Joshua Lederberg por sus descubrimientos acerca de la recombinación genética y la organización del material genético de las bacterias
  • Confirmación de la replicación semiconservadora del ADN

    Confirmación de la replicación semiconservadora del ADN

    Mathew Stanley Meselson y Franklin Stahl demostraron que la replicación es semiconservadora, pues el nuevo ADN preserva una de las cadenas originales y se sintetiza una de novo.
  • Premio Nobel de Fisiología o Medicina 1959

    Premio Nobel de Fisiología o Medicina 1959

    Severo Ochoa y Arthur Kornberg son galardonados por su descubrimiento acerca de la síntesis biológica de ácido ribonucleico y ácido desoxirribonucleico
  • Premio Nobel de Medicina o Fisiología 1962

    Premio Nobel de Medicina o Fisiología 1962

    Francis Harry Compton Crick, James Dewey Watson y Maurice Hugh Frederick Wilkins por sus descubrimientos acerca de la estructura molecular del ADN y su importancia para la transmisión de información por medio de material genético, esto al descubrir la doble hélice del ADN y finalizar de describir la
    estructura de sus enlaces.
  • Premio Nobel de Fisiología 1963

    Premio Nobel de Fisiología 1963

    Salvador E. Luria, Max Delbrück y Alfred Day Hershey recibieron este reconocimiento por sus descubrimientos acerca del mecanismo de replicación de los virus y su estructura genética. Esto ocurrió unos años despúes de que Luria y Delbrück descubrieran que la E. coli se transmitía sin necesidad de agentes mutagénicos pero siguiendo las leyes de la herencia.
  • Mecanismos de replicación y genética de estructura de los virus

  • Premio Nobel de Química 1972

    Premio Nobel de Química 1972

    Christian B. Anfinsen recibió el premio por su trabajo en la ribonucleasa, especialmente hablando de la conexión entre la secuencia de aminoácidos y su conformación biológicamente activa.
  • Premio Nobel de Química 1980

    Premio Nobel de Química 1980

    Walter Gilbert y Frederick Sanger por sus contribuciones acerca de la secuenciación de bases en los ácidos nucleicos
  • Premio Nobel de Fisiología o Medicina 1983

    Premio Nobel de Fisiología o Medicina 1983

    Barbara McClintock por su descubrimiento de elementos móviles genéticos
  • Premio Nobel de Fisiología o Medicina 1988

    Premio Nobel de Fisiología o Medicina 1988

    Sir James W. Black, Gertrude B. Elion y George H. Hitchings por sus descubrimientos en el tratamiento de enfermedades oncológicas
  • Premio Nobel de Fisiología o Medicina 1989

    Premio Nobel de Fisiología o Medicina 1989

    J. Michael Bishop y Harold E. Varmus por su descubrimiento del origen celular de los oncogenes retrovirales
  • Premio Nobel de Fisiología o Medicina y Química 1993

    Premio Nobel de Fisiología o Medicina y Química 1993

    En Química fue galardonado Kary B. Mullis por su invención de la reacción en cadena de polimerasa (PCR) En Fisiología o Medicina fueron galardonados Richard J. Roberts and Phillip A. Sharp por su descubrimiento de los split genes
  • Premio Nobel de Fisiología o Medicina 1994

    Alfred G. Gilman y Martin Rodbell por su descubrimiento de las proteínas G y su importante papel en la señalización celular
  • Premio Nobel de Fisiología o Medicina 1995

    Premio Nobel de Fisiología o Medicina 1995

    Edward B. Lewis, Christiane Nüsslein-Volhard y Eric F. Wieschaus por sus descubrimientos acerca del control genético en el desarrollo embrionario temprano
  • Premio Nobel de Química 2004

    Premio Nobel de Química 2004

    Aaron Ciechanover, Avram Hershko e Irwin Rose por el descubrimiento de la degradación de proteínas medidada por ubiquitina
  • Premios Nobel de Química y Fisiología o Medicina 2006

    En Química recibió el galardón Roger D. Kornberg por sus estudios en las bases moleculares de la transcripción en eucariotas. En Fisiología o Medicina recibieron el galardón Andrew Z. Fire y Craig C. Mello por su descubrimiento en cuanto a la silenciación genética
  • Premio Nobel de Fisiología o Medicina 2008

    Premio Nobel de Fisiología o Medicina 2008

    Harald zur Hausen por su descubrimiento del virus del papiloma humano siendo causal del cáncer de cuello uterino
  • Premios Nobel de Química y Fisiología o Medicina 2009

    Premios Nobel de Química y Fisiología o Medicina 2009

    En Química recibieron el premio Venkatraman Ramakrishnan, Thomas A. Steitz y Ada E. Yonath por estudios de la estructura y función de los ribosomas. En Fisiología o Medicina recibieron el premio Elizabeth H. Blackburn, Carol W. Greider y Jack W. Szostak por el descubrimiento de cómo los cromosomas están protegidos por telómeros y la enzima telomerasa.
  • Premio Nobel de Fisiología o Medicina 2010

    Premio Nobel de Fisiología o Medicina 2010

    Robert G. Edwards por su desarrollo de la fertilización in-vitro.
  • Premios Nobel de Química y Fisiología o Medicina 2012

    En Fisiología o Medicina, el premio fue para Sir John B. Gurdon y Shinya Yamanaka por el descubrimiento de que las células maduras podrían ser reprogramadas para volverse pluripotenciales. En Química, el premio fue para Robert J. Lefkowitz y Brian K. Kobilka por estudios acerca de los receptores acoplados a proteína G
  • Premio Nobel de Fisiología o Medicina 2013

    Premio Nobel de Fisiología o Medicina 2013

    James E. Rothman, Randy W. Schekman y Thomas C. Südhof por sus descubrimientos en el mecanismo regulador del tráfico de vesículas (uno de los mayores sistemas de transporte celular).
  • Premio Nobel de Química 2015

    Premio Nobel de Química 2015

    Tomas Lindahl, Paul Modrich y Aziz Sancar por estudios acerca de mecanismos de reparación del ADN.

Looking for a timeline maker?

Create timelines for projects, roadmaps, history, lessons, legal cases, and stories with Timetoast. Timetoast is a timeline maker for work, school, research, and stories.