Ilustracion

¿DESDE CÚANDO EVALUAMOS EL APRENDIZAJE EN LA ESCUELA?

By dianet
  • •	Schuman

    • Schuman

    Ofrece un diseño evaluativo basado en el método científico o, al menos, en alguna variación o adaptación del mismo.
  • Marv Alkin

    Define a la evaluación como un proceso factual de recogida y generación de información al servicio del que toma las decisiones, pero es este el que tiene que tomar las conclusiones evaluativas.
  • Period: to

    • McDonald

    supone la participación colaborativa de los implicados.
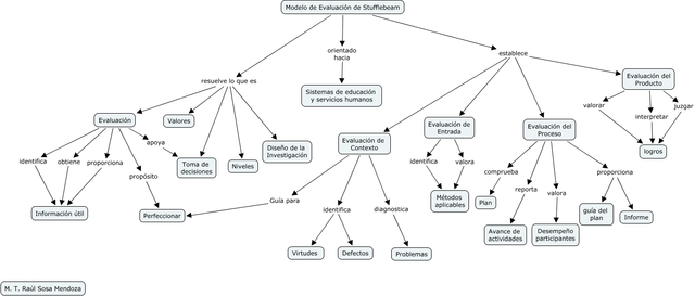
  • Stufflebeam y otros

    Stufflebeam y otros

    Modelo CIPP
  • •	Scriven

    • Scriven

    proponía centrar la evaluación en Atención al cliente.
  • Period: to

    • Owens y Wolf

    Proponen un método de contraposición o discusión que sobre un programa llevan a cabo dos grupos de evaluadores, partidarios y adversarios.
  • •	Stake

    • Stake

    Propone las fases del método a modo de las horas del reloj poniendo primera en las doce horas y siguiendo las siguientes fases, el sentido de las agujas del reloj.
  • Stake

    Revisa su método de evaluación hacia un planteamiento que el califica como respondente
  • •	Parlett y Hamilton

    • Parlett y Hamilton

    la evaluación iluminativa.
  • •	Lee J. Cronbach

    • Lee J. Cronbach

    Resta importancia a la orientación sumativa de la evaluación enfatizando la comprensión, la planificación y la mejora de los programas sociales a los que sirve.
  • •	Scriven

    • Scriven

    El evaluador determina el valor o mérito del programa para informar a los usuarios; se trata algo así como de un intermediario informativo.
  • •	Eisner

    • Eisner

    plantea la evaluación en términos similares al proceso de crítica artística.
  • Strake

    Strake

    dice que seria mejor denominarlo como persuasiones
  • •	Cronbach

    • Cronbach

    Propone que se planifiquen y controlen los siguientes elementos: -unidades que son sometidas a evaluación, individuos o grupos participantes, - tratamiento de la evaluación, -operaciones que lleva a cabo el evaluador para la recogida y análisis de datos, -contexto en el que tiene lugar el programa y su evaluación.
  • House

    House

    se refiere a metáforas.
  • Period: to

    Nervo

    la apreciación de que muchos de los acercamientos a la conceptualización de la evaluación, se les ha denominado indebidamente como modelos a pesar de que ninguno de ellos tenga el grado de complejidad global.
  • •	Enrié House

    • Enrié House

    Marcó el entronque social de los programas, pero se distinguía sobre todo su énfasis de las dimensiones más éticas y argumentales de la evaluación.
  • Hammound y otros

    utilizan el termino “modelo” por costumbre, per o indica que no lo hacen en el sentido preciso que tiene el termino en las ciencias sociales
  • Guba y Lincoln

    Cuarta generación de la evaluación.
  • •	Stecher y Davis

    • Stecher y Davis

    El evaluador deberá interpretar las opiniones y diferencias de puntos de vista y presentar una amplia gama de opiniones o juicios, en lugar de presentar sus conclusiones personales.
  • Alkin

    Termina definiendo un sistema de información para la gestión para uso del que toma desiciones, pero no ofrece valoraciones al respecto
  • Norris

    Apunta que el concepto de modelo se utiliza con cierta ligereza al referirse a concepción, enfoque o incluso método de evaluación.
  • VISION TÉCNICA

    VISION TÉCNICA

    La evaluación no solo necesita el apoyo tecnico de otras disciplinas, si no que, ademas, tiene su propia metodologia, la logica de la síntesis de resultados, las consecuencias, etc, y la correcta ubicación en el proceso de muchas técnicas auxiliares en las que, probablemente, no es necesario ser un gran especialista, pero si tener un conocimiento cabal.
  • • Scriven

    la visión fuerte sobre la toma de decisiones es la más cercana de todas a la visión del sentido común.
  • Fetterman

    La evaluación para el desarrollo que define fetterman, es un procedimiento de base democrática, de participación con los implicados en el programa evaluado.
  • Scriven

    Scriven

    Se sigue desarrollando el CIPP
  • •	Scriven

    • Scriven

    Rechaza una evaluación orientada la búsqueda de la calidad, merito, valor, etc., y favorece la idea de que ello es el resultado de la construcción por individuos y la negociación de grupos.
  • Scriven

    Scriven

    Identifica seis visiones o enfoques alternativos en la fase explosiva de los modelos
  • Castillo y Gento,

    se produce una especie de exclusión de propuestas evaluativas, que tradicionalmente han venido siendo denominadas como modelos.
  • Weiss

    Weiss

    Las ideas constructivistas deben hacernos pensar al usar los resultados de las evaluaciones.
  • Stufflebeam

    Reconoce el conflicto de los planteamientos del joint comitee, pero no acepta que existan razones para actitudes de escepticismo y frustración con las practicas evaluadoras actuales.