Michael's Lifetime Technology

  • CPAN intoduced

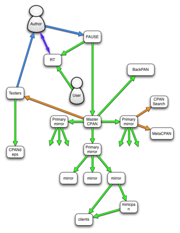
    CPAN intoduced

    Place where Perl documents and models are stored in the Perl programming language
  • Original IMac is Released

    Original IMac is Released

  • First Ipod Released

    First Ipod Released

  • Microsoft Office 2003 Launched

    Microsoft Office 2003 Launched

  • Youtube Domain Launched

    Youtube Domain Launched

  • Windows Vista Released

    Windows Vista Released

  • First Ipad Released

    First Ipad Released

  • BoralPure Smog Eating Tile

    BoralPure Smog Eating Tile

  • Google Chromecast Released

    Google Chromecast Released

  • Iphone 6s Released

    Iphone 6s Released

Plan projects on a visual timeline

Map milestones, phases, deadlines, and key events in one place so the sequence is easier to see and share. Timetoast is a timeline maker for work, school, research, and stories.