-
“Las unidades curriculares se pueden hacer más pequeñas y combinarse de manera estandarizada como piezas de Meccano, en una gran variedad de programas particulares personalizadas para cada estudiante”
Imagen tomada de:
https://www.todocoleccion.net/juegos-construccion-meccano/antigua-caja-meccano-0a-piezas~x49549110
Información tomada de :http://aulavirtual.eew.cvudes.edu.co/publico/lems/L.000.011.EATE/Documentos/cap1/1_1.pdf -
Reporta que el comité para la Estandarización de Tecnologías de Aprendizaje seleccionó el Término “Objeto de Aprendizaje” para referirse a los componentes instruccionales pequeños.
Imagen tomada de:
https://ambienteeducativo.com/2013/04/01/objetos-virtuales-de-aprendizaje-ovas-apoyo-a-la-didactica-en-la-educacion-actual/
Información tomada de :http://aulavirtual.eew.cvudes.edu.co/publico/lems/L.000.011.EATE/Documentos/cap1/1_1.pdf -
Usó la frase “Objeto de Conocimiento” para referirse a un conjunto de conceptos diversos.
Imagen tomada de:
https://www.emaze.com/@AFWITQQF/teor%C3%ADa-del-conocimiento
Información tomada de :http://aulavirtual.eew.cvudes.edu.co/publico/lems/L.000.011.EATE/Documentos/cap1/1_1.pdf -
Definió de manera amplia los Recursos Educativos como: “Entidades digitales o no digitales, que pueden ser utilizadas, reutilizadas o referenciadas durante el aprendizaje apoyado con tecnología"
Imagen tomada de:
https://ieee.uniandes.edu.co/
Información tomada de :http://aulavirtual.eew.cvudes.edu.co/publico/lems/L.000.011.EATE/Documentos/cap1/1_1.pdf -
Define a Recurso Educativo Digital como todo tipo de material que tiene una intencionalidad y finalidad enmarcada en una acción Educativa, cuya información es Digital, y se dispone en una infraestructura de red pública, como Internet, bajo un licenciamiento de Acceso Abierto que permite y promueve su uso, adaptación, modificación y/o personalización.
Imagen tomada de:
http://www.acofi.edu.co/sitios/ministerio-de-educacion-nacional/ -
Propone la famosa metáfora del LEGO. En ella hace una similitud entre los OA y los famosos juguetes daneses reconocidos principalmente por sus bloques de plástico interconectables.
Información tomada de :http://aulavirtual.eew.cvudes.edu.co/publico/lems/L.000.011.EATE/Documentos/cap1/1_1.pdf -
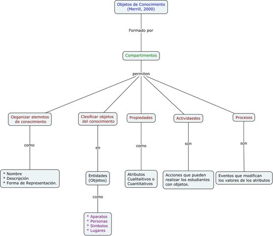
Replantea sus «objetos de conocimiento»,
organizar distintos elementos de conocimiento: nombre, descripción y forma de representación. Clasifica los objetos de conocimiento en: entidades (objetos como aparatos, personas, símbolos o lugares), propiedades (atributos cuantitativos)
imagen tomada de:
https://www.timetoast.com/timelines/historia-de-los-recursos-educativos-digitales
Información tomada de :http://aulavirtual.eew.cvudes.edu.co/publico/lems/L.000.011.EATE/Documentos/cap1/1_1.pdf -
El primer foro mundial sobre recursos educativos de libre acceso en el que se adoptó la expresión “recursos educativos de libre acceso”. Los recursos educativos de libre acceso son materiales de enseñanza, aprendizaje o investigación que se encuentran en el dominio público o que han sido publicados con una licencia de propiedad intelectual que permite su utilización, adaptación y distribución gratuita.
Imagen tomada de:
https://www.youtube.com/user/unescoSpanish
Información tomada de : -
Habla de los «objetos de contenido compartibles» (sharable content objects o SCO)
Imagen tomada de:
https://www.timetoast.com/timelines/recursos-educativos-digitales-f943759b-aa73-4078-bf5e-4044c1057021
Información tomada de :http://aulavirtual.eew.cvudes.edu.co/publico/lems/L.000.011.EATE/Documentos/cap1/1_1.pdf -
Indica que, puesto que el nombre de objeto de aprendizaje se originó al unir la programación orientada a objetos con los objetivos de aprendizaje diseñada para apoyar el proceso de aprendizaje.
Imagen tomada de:
https://www.timetoast.com/timelines/recursos-educativos-digitales-747ac5c5-6fc9-41e9-8def-667271c62b39
Información tomada de :http://aulavirtual.eew.cvudes.edu.co/publico/lems/L.000.011.EATE/Documentos/cap1/1_1.pdf -
Instrumentado un curso completo formado por OA. Para ello, diseñaron Objetos de Aprendizaje que brindaban una experiencia efectiva de aprendizaje al incluir:
Un elemento discursivo (aspectos clave y lecturas). • Un elemento interactivo (actividad grupal, individual o discusión en línea). • Un elemento de experiencia (actividad); y (d) un elemento de reflexión (selección de lecturas).
Imagen tomada de:
https://media.timetoast.com/timelines/evolucion-concepto-recurso-digital-educativo -
Se denominan Recursos Educativos Digitales cuando su diseño tiene una intencionalidad educativa, cuando apuntan al logro de un objetivo de aprendizaje y cuando su diseño responde a unas características didácticas apropiadas para el aprendizaje. Están hechos para: informar sobre un tema, ayudar en la adquisición de un conocimiento, reforzar un aprendizaje, remediar una situación desfavorable, favorecer el desarrollo de una determinada competencia y evaluar conocimientos.
Información tomada de :
Plan projects on a visual timeline
Map milestones, phases, deadlines, and key events in one place so the sequence is easier to see and share. Timetoast is a timeline maker for work, school, research, and stories.