Recursos digitales

HISTORIA DE LOS RECURSOS EDUCATIVOS DIGITALES

  • Unidades Curriculares

    “Las unidades curriculares se pueden
    hacer más pequeñas y combinarse de
    manera estandarizada como piezas
    de Meccano, en una gran variedad de
    programas particulares personalizadas
    para cada estudiante” (Gerard, 1969)
  • Objeto de Aprendizaje

    Componentes instrucionales pequeños que conllevan a generar lineas de producción de tipo industrial. (Willey, 1994)
  • Objeto Educacional

    La compañía Apple lanza el sitio Web la Economía de los Objetos Educacionales que llegó a convertirse en el mayor directorio de pequeños programas educativos.
  • Objeto de Conocimiento

    referirse a un conjunto de conceptos diversos:
    • La forma precisa de definir un contenido a enseñar.
    • El marco para identificar componentes de conocimientos necesarios.
    • La manera de organizar una base de datos de contenidos, de modo que éstos puedan usarse, a través de un algoritmo instruccional, para enseñar una variedad de contenidos distintos. (Merrill, 11998)
  • Metáfora de LEGO

    Metáfora de LEGO

    Hodgins estaba trabajando en estrategias de aprendizaje en casa, uno de sus hijos jugaba con unas piezas de lego. En ese momento,se dio cuenta que tal vez era necesario desarrollar piezas de aprendizaje fácilmente interoperables.
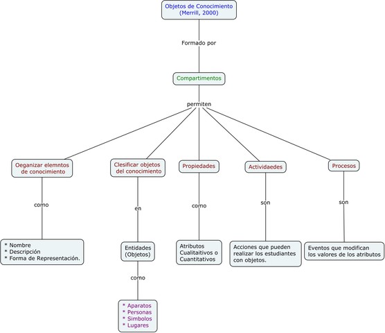
  • Replanteamiento de Objetos de Conocimiento.

    Replanteamiento de Objetos de Conocimiento.

    Replantea sus «objetos de conocimiento», ahora como contenedores formados por compartimientos disponibles para organizar distintos elementos de conocimiento. (Merrill, 2000)
  • Definición de Recurso Educativo

    “Entidades digitales o no digitales, que pueden ser utilizadas, reutilizadas o referenciadas durante el aprendizaje apoyado con tecnología” (IEEE, 2000).
  • Primera Definición de Recursos Educativos Digitales

    Se realizó el primer foro mundial sobre "Recursos Educativos de Libre Acceso" (UNESCO, 2002).
  • Objetos de Contenido Compatibles

    Aunque todavía no era posible compartir de manera genuina, puesto que hacían falta elementos técnicos (Slosser, 2003).
  • Nombre

    Johmson propuso en el 2003 el nombre de: Objetos de Aprendizaje.
  • Diseño de Objetos de Aprendizaje

    Diseño de Objetos de Aprendizaje

    En este año, Mason, Pegler y weller realizaron un curso completo con objetos de aprendizaje que brindaban una experiencia efectiva de aprendizaje.
  • Objetos Virtuales de Aprendizaje (OVA)

    Objetos Virtuales de Aprendizaje (OVA)

    Se entienden como entidad digital, autocontenible y reutilizable, con un claro propósito educativo... (Chiappe, 2009)
  • Recursos Educativos Abiertos

    Recursos para enseñanza, aprendizaje e investigación que residen en un sitio de dominio público o que se han publicado bajo una licencia de propiedad intelectual que permite a otras personas
    su uso libre o con propósitos diferentes a los que contempló su autor. (López, 2009)
  • Definición de Recurso Educativo Digital

    Los materiales digitales se denominan recursos educativos digitales cuando se diseño tiene una intencionalidad educativa... (García, 2010).
  • Definición de Recurso Educativo Digital en el Contexto Colombiano.

    Mineducación define que: "Recurso Educativo Digital es todo tipo de material que tiene una intencionalidad y finalidad enmarcada en una acción educativa, cuya información es digital, y se dispone en una infraestructura de red pública...
  • Contenidos de los Recursos Educativos Digitales

    (https://www.youtube.com/watch?v=i_NlVCSUkKU)
    Son los materiales de carácter didáctico. En ellos encontramos simuladores, tutoriales, juegos, libros electrónicos, entre otros. (Morán, 2014).

Want to make a timeline like this?

Use Timetoast to turn dates, events, milestones, and phases into a clear visual timeline you can build and share. Timetoast is a timeline maker for work, school, research, and stories.