United Kingdom Timeline

  • 1700s

    1700s

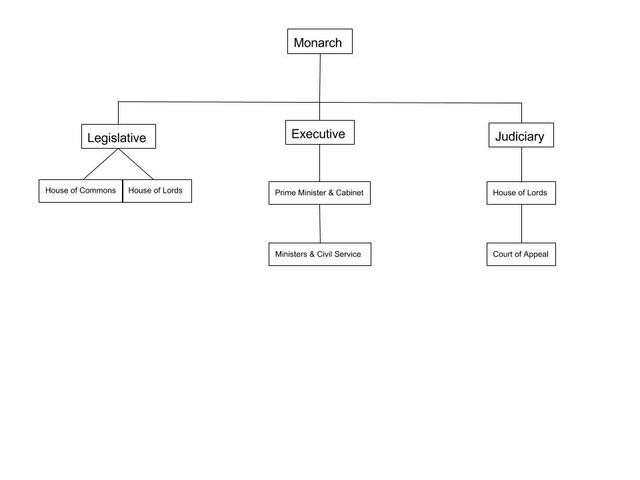
    In the 1700s there was a Constitutional monarchy.
    The goverment structure consisted of a Parliament: House of Lords and House of Commons.
  • Scotland and England Unite

    Scotland and England Unite

    Scotland and England united together to create the Kingdom of Great Britain
  • First Prime Minister

    First Prime Minister

    In 1721, Walpole became the first Prime Minister of the UK
  • Voting

    Voting

    In the 1800s - the UK created a new law to vote every 8 years.
    But even sometimes, votes occured earlier if necessary.
  • United Kingdom is formed

    United Kingdom is formed

    In 1801 Ireland joined the agreement of Scotland and England. The United Kingdom was formed - thats how the UK got its name.
  • Industrial Revolution

    Industrial Revolution

    In the UK the industrial revolution happened. It gave a big (positive) influence on the UK exports.
  • Banned Slave Trading

    Banned Slave Trading

    In 1833 - the UK stopped trading slaves
  • WWI

    WWI

    Britain faced a massive financial crisis. Not only did the government need to regulate the crisis, it had to prepare itself for the economic demands on war.
  • Women Rights Vote

    Women Rights Vote

    Women could vote!
    - However they had to be over the age of 30. They had to be householders or the wives of householders. They had to have a property with an annual rent of £5 and had to be graduates of British universities.
  • United Kingdom of Great Britain and Northern Ireland

    United Kingdom of Great Britain and Northern Ireland

    Ireland wanted to be more acknowledged as being in the United Kingdom Act. Therefore they changed the name. (However it is still commonly known as United Kindom - UK)
  • WWII

    WWII

    Belgium's ports were close to the British coast and since the Germans had control ofver Belgium, it was a serious threat to Britain. When Germany attacked France through Belgium, within hours, Britain declared war on Germany.
  • Queen Elisabeth II - New Queen

    Queen Elisabeth II - New Queen

    Queen Elisabeth II inherited the throne and became the queen at the age of 26
  • UK join the EU

    UK join the EU

    Denmark, Ireland and Great Britain joined the EU
  • 2000s

    2000s

    Parliamentary democracy
  • Brexit

    Brexit

    The UK voters elected to leave the EU. In 2019, it is said, that the UK will officially be no longer apart of the EU
  • 2017

    2017

    . Population is 6 times bigger than it was in the 1800s!
    . Elisabeth II is still Queen
    . Equal right for 'everyone'