Firefox 4 vs ie 9

Development of Internet

  • Period: to

    The Internet

  • ARPAnet is invented

    ARPAnet is invented

    The first real sign of an active internet came in 1969 with the invention of ARPAnet. ARPAnet was used to securely exchange military information over computers which were geographically seperated on a protocol called NCP (network control protocol)
  • Stanford and UCLA connect

    Stanford and UCLA connect

    Stanford and UCLA connected for the first time using ARPAnet, provong thast internet commuication could be done
  • Invention of Unix

    Invention of Unix

    The first operating system ever made was created around this time, called Unix.
  • Spam is born

    Spam is born

    The first spam message was sent out by Gary Thuerk to 600 arpanet users. This was the birth of a now commonly used and very, very annoying advertising technique.
  • Multiplayer games are born

    Multiplayer games are born

    The first multiplayer games were entirely text-based and had to try to create imagery and feelings to their users in order to make this feel like a "game." Obviously games did not get very big until they had video aspects.
  • ARPAnet is expanded by National Science Foundation

    ARPAnet is expanded by National Science Foundation

    The national science foundation developed the CSNET (computer science network) and made ARPAnet accessible outside of military context.
  • Albert Gore introduces the "S 2594" Supercomputer

    Albert Gore introduces the "S 2594" Supercomputer

    This was really meant to just test the limits of the incredible power of computers. also was associated with the creation of the "internet superhighway."
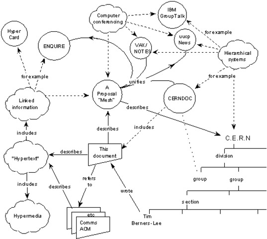
  • the idea of a "World Wide Web" is proposed

    the idea of a "World Wide Web" is proposed

    Tim Berners-lee first propsed this idea and originally called it a "mesh." he tried to persuade a company called CERN that a world wide internet system would be better for their business
  • Google goes Live!

    Google goes Live!

    Google went live and is now the most popular search engine
  • MySpace opens its doors

    MySpace opens its doors

    By the end of this year MySpace was the most popular social network, and now social networks have nearly completely replaced our old-fashioned phone calls and letter to old friends
  • The first "internet election"

    The first "internet election"

    Winner: Barack Obama