Computer HISTORY!!!!

  • UNIX

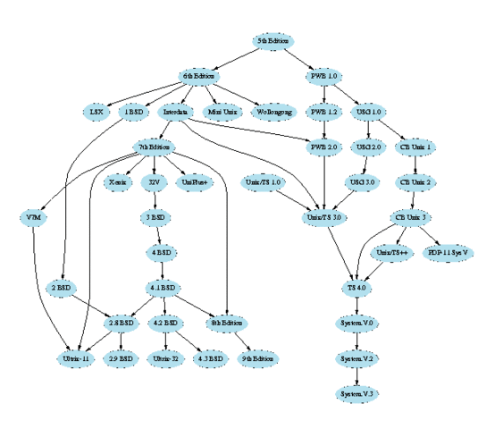
    UNIX

    i. UNIX operating system, 1970's, UNiplexed Information and Computing Service as it is also known was a powerful processor that made people think differently about programming.
  • Altair

    Altair

    Altair, 1974, Computer from MITS that was developed by Henry Roberts.
  • Cray-1

    Cray-1

    A supercomputer designed, manufactured and marketed by cray research.
  • fist electtronic spreadsheet

    fist electtronic spreadsheet

    was the first Interactive computer program for organization and analysis of data in tabular form.
  • First PC

    First PC

    Personal Computer, by bill gates.
  • Windows

    Windows

    1983, A computer operating system with a graphical interface.
  • Macintosh

    Macintosh

    o. Macintosh, In December, 1983, A popular model of computer made by Apple

A list shows items. A timeline shows sequence.

Use Timetoast to make dates, milestones, and turning points easier to understand in a clear visual format. Timetoast is a timeline maker for work, school, research, and stories.