Middleclass

Category 5: Social Structures

  • BCE, Ancient Greek Social Structure
    450

    BCE, Ancient Greek Social Structure

    The upper class consisted of affluent and well educated politicians, philosophers, and intelectuals. The middle class held artisans and merchants as well as soldiers. The lower class was mainly composed of farmers and slaves.
  • Stadard European Feudalism
    Feb 20, 1000

    Stadard European Feudalism

    European Feudalism split into two cataories: Lords and Vassals. Lords owned the land and allowed the vasssals to live there. In return for the land to live on, the vassals had to work the land for the lords.
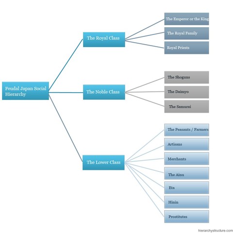
  • Japanese Feudalism
    Feb 20, 1100

    Japanese Feudalism

    The Japanese Feudal structure was divided into Royals, Nobles, and lower classes. The nobles were heavily influencial in the military and in lower level politics. The Royalty also weighed heavily in the millitary as well as the centralized government.The lower classes included arisans and merchants.
  • Mali Empire Social Stratification
    Feb 20, 1230

    Mali Empire Social Stratification

    Similar to its European contemporaries, the African Mali empire had an Emperor at the top of its social structure. Following him were nobles that carried out government functions. The middle class were artisans, farmers, and merchants. The lowest class consisted of slaves from their own people and foreign prisoners.
  • BCE Indian Caste System Developed
    Jan 1, 1400

    BCE Indian Caste System Developed

    Rigveda, an ancient Hindu text, metions four social classes.
    It states how society should be arranged based on a divine belief. It was the first text to detail social heirarchy and denote some members of society as holier than others.
  • Spanish Colonial Latin American Social Structure
    Feb 20, 1500

    Spanish Colonial Latin American Social Structure

    The Latin America social hierarchy was based on social stratification which was widely used in Latin America for social control. Class was mainly based on race and place of birth. People in power were of European origin or decent.
  • BCE, Egyptian Social Hierarchy
    Feb 20, 1550

    BCE, Egyptian Social Hierarchy

    At the head of this heirarchy were the kings, or pharaohs. These were quickly followed by priests who had, in some cases, more power than politicians. The slaves were mainly prisoners of war who served members of the upper classes.
  • French Revolution Heirarchy

    French Revolution Heirarchy

    The third estate were the common peoples (artisans, farmers, etc.). The second estate consited of the clergy and church leaders. The first included nobility and royalty, who led the country politically.
  • Socialist View of Capitalist Structure

    Socialist View of Capitalist Structure

    According to Marx and Engles, the world's populations are split into the proletariat and the bourgeoisie, the working and employing classes respectively. Socialists believe in an elimination of class distinction and true economic and social equality for all.
  • BCE, Mesopotamia Social Hierarchy

    BCE, Mesopotamia Social Hierarchy

    The slaves and lower class workers served the highest classes: the priests and kings. Those higher classes, while serving different roles, held the same amount of power