Car hoare

Anthony Hoare

By JhanQO
  • Nacimiento

    Nacimiento

    nació el 11 de enero de 1934 en Ceylon (hoy Sri lanka)
  • Period: to

    Secundaria

    Una vez su familia regresó a Inglaterra tras el fin de la 2da Guerra Mundial. Tony concluyó sus estudios de secundaria en Dragon School y Canterbury King’s School
  • Licenciatura en filosofía

    Licenciatura en filosofía

    Se licenció en filosofía, griego y literatura con énfasis en filosofía moderna en Merton College de la Universidad de Oxford
  • Period: to

    Servicio Militar

    Aprende ruso
  • Universidad Estatal de Moscow

    Universidad Estatal de Moscow

    para llevar a cabo estudios relacionados con la teoría de la probabilidad y la traducción automática de lenguajes
  • Elliott Brothers

    Elliott Brothers

    Rango de investigador principal; diseño y construcción del primer compilador comercial para el lenguaje de programación Algol 60
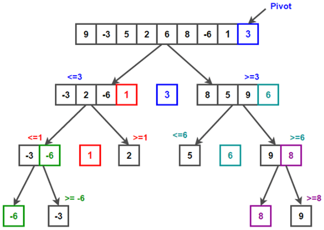
  • Quicksort

    Quicksort

    Crea el algoritmo de ordenamiento rápido
  • Period: to

    Profesor de Universidad de la Reina de Belfast

    Publicó investigaciones relacionadas con el uso de aserciones para probar la exactitud de los programas de computador.
  • Profesor en la Universidad de Oxford

    Profesor en la Universidad de Oxford

    Fortalece el departamento de ciencias de la computación
  • CSP

    CSP

    Procesos Secuenciales Comunicantes

Looking for a timeline maker?

Create timelines for projects, roadmaps, history, lessons, legal cases, and stories with Timetoast. Timetoast is a timeline maker for work, school, research, and stories.