Cover picture

Main theories of the Curriculum

  • John Dewey (1916)

    John Dewey (1916)

    Dewey considered schools as neutral institutions that could serve the ends of either freedom or repression and authority; thus, the aims of education went hand in hand with the particular type of society involved.Dewey prioritized science, which he saw as epitomizing rational inquiry. Science, for Dewey, was another name for knowledge, and it represented the perfect outcome of learning—its consummation, “what is known and settled.” (Ornstein & Hunkins, 2018 p, 94)
  • Franklin Bobbit

    Franklin Bobbit

    According to Gibson (2013), the book titled: The Curriculum by Franklin Bobbit, was considered the first book that stated the curriculum in the science field. The author centered the main features of the curriculum on the activity´s approach. Franklin Bobbit (1918, p. 42) in Gibson (2013), outlined his approach as the sequence of activities that children and teenagers might do and lived, with the purpose of growing skills, in order to be prepared for adult challenges.
  • Werrett Charters

    Werrett Charters

    His approach is comparable with Bobbit´s. Werrett Charters (1929), in Gibson (2013) held the curriculum as the sequence of goals influenced by different thoughts, indeed the learners had to reach them thru diverse activities. According to Charters (1929, p. 101), in Gibson (2013, p. 24) “there are four steps in curriculum construction: 1 selecting objectives, 2 dividing them into ideals and activities, 3 analyzing them to the limits of working units, and 4 collecting methods of achievement”.
  • Hilda Taba 1962

    Hilda Taba 1962

    She developed an approach that included the teachers in the development process. Taba’s (1962) seven major steps to the design included: (1)diagnosis of needs, (2) formulation of objectives, (3) selection of content, (4) organization of content, (5) selection of learning experiences, (6) organization of learning activities, and (7) an evaluation.
    According with Oberg (2009), when the goals are explained to learners, diagnostic must be done in order to discover what pupils know about the content.
  • Jerome Bruner 1971

    Jerome Bruner 1971

    Bruner’s framework was that learning was an active process in which the learners constructed new ideas based upon their current or past knowledge while interacting with new information. In this model “the learner selects and transforms information, constructs hypotheses, and makes decisions, relying on a cognitive structure (i.e., schema, mental models) to do so” (Kearsley, 2002, p. 1). The learner “focuses on the ‘how’ to learn, rather than ‘what’ to learn” (Craig & Reed, 2002, p. 1).
  • Francis Hunkins  (1976-1979)

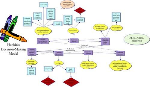
    Francis Hunkins (1976-1979)

    In the late 1970s Francis Hunkins developed the Decision-Making Model. It is similar to other models with the exception of the first stage of curricular decision-making: curriculum conception and legitimization. The first stage requires curriculum developers to 1) engage in a search for understanding, besides just creating an educational program. The other six stages include: 2) diagnosis, 3) content selection, 4) experience selection, 5) implementation, 6) evaluation, and 7) maintenance (1980).
  • Howard Gardner 1991

    Howard Gardner 1991

    Howard Gardner is best known in the field of education for his theory of multiple intelligences. Gardner felt strongly that “students do not understand...that is, they lacked the capacity to take knowledge learned in one setting and apply it appropriately in a different setting. He felt learning situations such as apprenticeships and children’s museum-type programs minimize mindless learning and maximize students’ understanding of why they are doing things (Brandt, 1993).
  • Isman, Caglar, Dabaj, and Ersozlu (2005)

    Isman, Caglar, Dabaj, and Ersozlu (2005)

    Isman, Caglar, Dabaj, and Ersozlu
    This model is based on a theoretical foundation of constructivism by Jerome Bruner where the emphasis is placed on the learner rather than the teacher. Their new constructivist model is composed of four processes: (1) input, (2) process, (3) output, and (4) feedback (Isman et al., 2005, p. 33).
  • References

    Gibson, L. (January de 2013). Analysis of 100 Years of Curriculum Designs. International Journal of Instruction, 6 (1). Obtenido de https://scholarworks.montana.edu/xmlui/bitstream/handle/1/2975/KeltingGibson_IJI_6_1.pdf?sequence=1&isAllowed=y Ornstein, A., & Hunkins, P. (2018). Curriculum: Foundations, Principles, and Issues. England: Pearson. Retrieved from http://daneshnamehicsa.ir/userfiles/file/manabeh/francis_p_hunkins_allan_c_ornstein.pdf
  • Cover Page

    Cover Page

    Universidad Montrer
    Maestría en Inglés para la Enseñanza
    Timeline
    Main theories of the Curriculum
    Subject: Diseño Curricular para la Enseñanza del Inglés
    Student: Mario Prado Govea
    Teacher: Luis Fernando Olvera Castaños
    Jocotepec, Jal. 28 de Enero de 2022

A list shows items. A timeline shows sequence.

Use Timetoast to make dates, milestones, and turning points easier to understand in a clear visual format. Timetoast is a timeline maker for work, school, research, and stories.