History of the Internet

  • Unix

    Unix

    Unix was an operating system used in web hosting services.
  • Arpanet

    Arpanet

    Arpanet was the first real network to use internet on, it was used by the American defence department as a way of communication.
  • Email

    Email

    Email was first developed by Ray Tomlinson.
  • Cyclades

    Cyclades

    Cyclades was a French version of Arpanet but was later shut down, although the program did bring new ideas to the table.
  • First Transatlantic crossing

    First Transatlantic crossing

    This was the first connection overseas sending an email, in 1973 Email accounted for 75% of all Arpanet use.
  • TCP/Ip

    TCP/Ip

    This was the first thing to connect arpa like networks to a so called inter-network.
  • Arpanet Switches to Tcp/ip

    Arpanet Switches to Tcp/ip

    Arpanet switches ti Tcp/ip
  • Domain Name System Introduced

    Domain Name System Introduced

    The domain naem system made it easier for people to search for websites instead of having to put in confusing ip adresses.
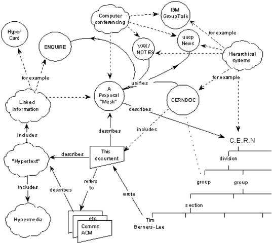
  • Proposal for WWW

    Proposal for WWW

    1989 brought the proposal of the World Wide Web.
  • First Website Created

    First Website Created

    The first webstie was created, the website was a website explaining how the World Wide Wed worked.
  • Mosaic

    Mosaic

    The first user friendly and easy to use Web browser was made (Mosaic).
  • Comersialising the Web

    The world of advertising suddenly hit the internet with thosands of different advertisements.
  • Google

    Google

    Google finally arrived and changed the way we surf the net.
  • Social Media

    In 2004 we sore many different web 2.0 applications and many social media sites release, including my space.
  • The introduction of Web browsing on Smartphones

    The introduction of Web browsing on Smartphones

    The Iphone revolutionised the way that people browsed the web, now people could browse the web away from computers.

Plan projects on a visual timeline

Map milestones, phases, deadlines, and key events in one place so the sequence is easier to see and share. Timetoast is a timeline maker for work, school, research, and stories.