MRP y ERP linea de tiempo

  • Actualidad
    2016 BCE

    Actualidad

    Actualmente hay grandes empresas dedicadas a los MRP y ERP como SAP y Oracle
  • 1990
    1990 BCE

    1990

    Gracias a estos cambios nacen as ERP para el control de todas la áreas a través de las TI
  • 1980
    1980 BCE

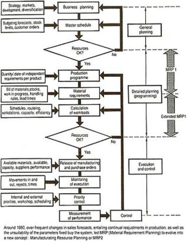
    1980

    Cambian las MRP a MRP ll incrementando la eficiencia de la gestión de recursos materiales.
  • 1975
    1975 BCE

    1975

    Publicación de libro Orlicky’s Material Requirements Planning escrito por Joseph Orliky
  • 1960
    1960 BCE

    1960

    La gestión de inventarios por computo ayudan a los sistema tradicionales de MRP (60s y 70s)
  • 1955
    1955 BCE

    1955

    Surge la organización SHARE creada por usuarios de IBM
  • 1940
    1940 BCE

    1940

    Los primeros ordenadores surgen y se usaran en las TI
  • 1939
    1939 BCE

    1939

    Durante la segunda guerra mundial la logística y manufactura reciben un gran impulso creando las bases de la MPR y de las TI

Looking for a timeline maker?

Create timelines for projects, roadmaps, history, lessons, legal cases, and stories with Timetoast. Timetoast is a timeline maker for work, school, research, and stories.