Captura

Los sistemas MRP Y ERP

  • MRP EN LA SEGUNDA GUERRA MUNDIAL

    MRP EN LA SEGUNDA GUERRA MUNDIAL

    Esto fue cuando el gobierno del estado norteamericano empleo programas especializados con el fin de controlar la logística y organización de sus unidades en acciones bélicas. A estas soluciones tecnológicas se les conoció como los primeros sistemas para Planeación de Requerimientos de Materiales.
  • Period: to

    MRP Y ERP

  • INICIO DE MRP

    INICIO DE MRP

    Las técnicas MRP son una solución relativamente nueva a un problema clásico en producción; el de controlar y coordinar los materiales para que se encuentren listos cuando son requeridos y al propio tiempo sin tener excesivo inventario.
  • EMPRESAS DE USA ADOPTAN EL MRP

    EMPRESAS DE USA ADOPTAN EL MRP

    Ya que les permitía llevar el control de diversas actividades con infomación veraz y exacta, a esto le sumamos la evolución de las computadoras, a pesar de que eran rudimentarias contaban con la capacidad de almacenamiento y recuperación de datos.
  • CAMBIO A MRP 2

    CAMBIO A MRP 2

    Aparece el MRP II ya con variables ademas del control y manejo de inventarios.
  • MRP 1 Y MRP 2

    MRP 1 Y MRP 2

    Existían dos posiciones en el escenario de soluciones tecnológicas para una empresa.
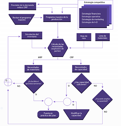
  • ESQUEMA GENERAL DE UN MRP

    ESQUEMA GENERAL DE UN MRP

    Delgado, J. y Marín, F.
  • ESQUEMA GENERAL DE UN MRP

    ESQUEMA GENERAL DE UN MRP

    Porto y Castromán.
  • JIMENEZ J

    MRP se desarrolló con base en dos departamentos básicos del control de producción: tiempos y cantidades. El sistema debe ser capaz de calcular las cantidades de productos terminados a fabricar, de los componentes necesarios y de las materias primas a comprar, para poder satisfacer la demanda independiente.
  • ERP

    ERP

    Jimenez, Jose "Incluyen una sola base de datos, y todos los procesos comerciales conrruen dentro de un solo sistema de información."

Want to make a timeline like this?

Use Timetoast to turn dates, events, milestones, and phases into a clear visual timeline you can build and share. Timetoast is a timeline maker for work, school, research, and stories.