Pedagogia

LA PEDAGOGÍA Y TEORÍAS DEL APRENDIZAJE SIGNIFICATIVO

  • La pedagogía Socrática: la importancia de la argumentación.
    470 BCE

    La pedagogía Socrática: la importancia de la argumentación.

    Se insiste en ofrecerles a todos los estudiantes de grado un conjunto de cursos de filosofía y otras materias humanísticas porque se cree que dichos cursos, tanto por el contenido como por el método pedagógico, ayudarán a que los alumnos reflexionen y argumenten por sí mismos, en lugar de someterse a la tradición y a la autoridad.
  • La pedagogía según Platón
    427 BCE

    La pedagogía según Platón

    Para Platón la educación se halla vinculada con la presuposición filosófica de la interrelación total del cosmos y de la operación de la armonía y el equilibrio de la naturaleza.
    Considera que el fin de la educación es formar hombres plenos y virtuosos, pero se adelanta al percibir en la educación elementos interrelacionados tales como individuo y sociedad o ciudadano y polis.
  • 384 BCE

    Pedagogía según Aristóteles

    La pedagogía tiene como objetivo la acción del hombre cuya causa eficiente o principal activo en oposición a los eventos naturales se encuentran en el propio ser humano, dependiendo de una elección o decisión y, por lo tanto, es su responsabilidad.
    https://www.youtube.com/watch?v=8kpgrX7tr6A
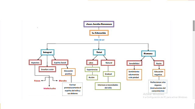
  • Pedagogía según  Jean-Jacques Rousseau

    Pedagogía según Jean-Jacques Rousseau

    Enfoca los principios de la Pedagogía en la educación natural, las características del hombre natural, donde plantea; que debe tener amor propio, para luego, brindárselo a sus semejantes, la vida y la libertad, iluminada con la razón, para proveerlo de una verdadera felicidad.
  • La Pedagogía de Pestalozzi

    La Pedagogía de Pestalozzi

    Tuvo como objetivo incluir nuevos aportes a la educación infantil, respetando el desarrollo del niño para lograr así en ellos una educación integral dónde uno de los factores importantes es el juego ya que mediante la exploración y la observación el niño aprende de una manera más significativa.
  • Tres funciones esenciales para lograr el fin de la educación según  Herbart,  Juan Federico

    Tres funciones esenciales para lograr el fin de la educación según Herbart, Juan Federico

    Herbart Señala tres funciones esenciales para lograr el fin de la educación (carácter moral): el gobierno, la instrucción y la disciplina y afirma que el “interés es el concepto cardinal de la instrucción.
    https://www.youtube.com/watch?time_continue=1&v=_sQY34SBOas&feature=emb_logo
  • Teoría de aprendizaje según Piaget

    Teoría de aprendizaje según Piaget

    Según Piaget una de las ideas fundamentales en la teoría el aprendizaje es el concepto de inteligencia humana como un proceso de naturaleza biológica; Las estructuras biológicas determinan aquello que somos capaces de percibir o comprender, pero a la vez son las que hacen posible nuestro aprendizaje.
  • Aprendizaje y "Zona de desarrollo proximal" según Vygotsky

    Aprendizaje y "Zona de desarrollo proximal" según Vygotsky

    Según la Teoría Sociocultural de Vygotsky, el papel de los adultos o de los compañeros más avanzados es el de apoyo, dirección y organización del aprendizaje del menor, en el paso previo a que él pueda ser capaz de dominar esas facetas, habiendo interiorizado las estructuras conductuales y cognoscitivas que la actividad exige.
  • Ciencias de la Educación

    Ciencias de la Educación

    Disciplinas que tienen en común el estudio de las situaciones y de los hechos educativos tanto a nivel micro como macroeducativo.
  • El origen de la Teoría del Aprendizaje Significativo según Ausubel

    El origen de la Teoría del Aprendizaje Significativo según Ausubel

    Está en el interés que tiene Ausubel por conocer y explicar las condiciones y propiedades del aprendizaje, que se pueden relacionar con formas efectivas y eficaces de provocar de manera deliberada cambios cognitivos estables, susceptibles de dotar de significado individual y social. https://www.youtube.com/watch?v=TMIUTi2HLSM
  • Cuando  es un aprendizaje significativo ?

    Cuando es un aprendizaje significativo ?

    Es significativo cuando los contenidos: Son relacionados de modo no arbitrario y sustancial con lo que el alumno ya sabe. Por relación sustancial y no arbitraria se debe entender que las ideas se relacionan con algún aspecto existente específicamente relevante de la estructura cognoscitiva del alumno, como una imagen, un símbolo ya significativo, un concepto o una proposición (Ausubel, 1983).
  • Teoría del Aprendizaje Significativo según Pozo

    Considera la Teoría del Aprendizaje Significativo como una teoría cognitiva de reestructuración; se trata de una teoría psicológica que se construye desde un enfoque organicista del individuo y que se centra en el aprendizaje generado en un contexto escolar. Se trata de una teoría constructivista, ya que es el propio individuo-organismo el que genera y construye su aprendizaje.

Plan projects on a visual timeline

Map milestones, phases, deadlines, and key events in one place so the sequence is easier to see and share. Timetoast is a timeline maker for work, school, research, and stories.