Révolution Française

  • Habeas Corpus

    Habeas Corpus

    Habeas corpus est une loi adopté par le parlement anglais. Cette loi protège un droit fondamental qui est la liberté individuelle. Le roi ne peux alors pas arrêté sans raison ou emprisonner quelqu’un sans justement.
  • Bill of Rights

    Bill of Rights

    Cette loi limite les pouvoirs du roi. Le parlement est le lieu où toutes les décisions
  • Crise financière

    Crise financière

    La guerre de sept ans a lourdement endetté la France. Malgré tout cela, le Roi a continué à faire d’énorme dépense .
  • Crise agricole

    Crise agricole

    Cette crise c’est à cause des mauvais temps qui était sur la France. Ce qui appauvrit la population
  • Cahier de doléances

    Cahier de doléances

    Un cahier dans lequel le roi demande à la population (juste avant les états généraux) d’écrirent leurs revendications et leurs recommandations.
  • État  généraux

    État généraux

    C’est le début des événements qui vont être dans la révolution française . Les bourgeois représentent le tiers état, ceux ci voulaient faire supprimer les taxes que ceux ci paient aux seigneurs et à l’Église
  • Prise de la bastille

    Prise de la bastille

    Les Parisiens attaquent à un symbole du pouvoir absolu du roi. Le roi emprisonnait des personnes sans raison, ou bien les tuais sans jugement.
  • Adoption de la Déclaration des droits de l’homme et du citoyens

    Adoption de la Déclaration des droits de l’homme et du citoyens

    Dans cette déclaration, trois droits fondamentaux sont présentés, la liberté, l’égalité et la justice. Un partie de la population n’a aucun droit politique. Par exemple, les femmes n’ont même pas le droit de vote.
  • Serment du jeu de paume

    Serment du jeu de paume

    Le tiers état on été renvoyé des état généraux. Ceux-ci s’intallent dans un endroit où les nobles font le jeu de paume. Par la suite, il y a eu la formation de l’Assemblée Nationale qui est les tiers états de toute la France.
  • Adoption de la Constitution

    Adoption de la Constitution

    On s’épare les pouvoirs, alors ke roi partage c’est pouvoir avec une assemblée. Celle-ci est élue par le peuple.
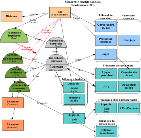
  • Monarchie constitutionnelle

    Monarchie constitutionnelle

    Nouveau régime politique. Roi est à la tête de l’État. C’est pouvoir son limités par une constitution.
  • Mort du roi

    Mort du roi

    Le roi a été guillotiné (se faire coupé la tête)
  • Fin de la révolution française et arrivé de Bonaparte

    Fin de la révolution française et arrivé de Bonaparte

    Napoleon Bonaparte déclare que la revolution française est terminée

Looking for a timeline maker?

Create timelines for projects, roadmaps, history, lessons, legal cases, and stories with Timetoast. Timetoast is a timeline maker for work, school, research, and stories.