0105_Amórtegui_HistoriaDelPsicodiagnóstico

  • Aristóteles
    367 BCE

    Aristóteles

    Interpreta el carácter a partir de rasgos corporales (Physiognomia)
  • Descartes

    Descartes

    Dualidad en la composición humana, estudio de la conciencia a través de la intuición
  • Empirismo inglés

    Empirismo inglés

    Analizar las acciones y hechos externos sin mediaciones inferenciales
  • Franz Gall

    Franz Gall

    Planteó que las facultades psíquicas estaban en el cerebro (Frenología)
  • Period: to

    CONSTITUCIÓN Y DESARROLLO DEL PSICODIAGNÓSTICO

    Es la época más sistematizada y estudiada
  • Charles Darwin

    Charles Darwin

    Su teoría de la evolución permite considerar a las diferencias individuales como algo fundamental a nivel adaptativo
  • Gustav Fechner

    Gustav Fechner

    Publica sus "Elementos de psicofísica", pretende establecer relaciones funcionales entre cuerpo y mente
  • Alfred Binet

    Alfred Binet

    Define los tres grandes problemas de lapsicología individual: diferencias individuales, diferencias psíquicas y relacioens de diferentes procesos psíquicos en un individuo1875
  • Wilhelm Wundt

    Wilhelm Wundt

    Separó a la psicología de la filosofía, introdujo el método experimental para el estudio del psiquismo y limitó sus observaciones a los procesos más elementales
  • Stanley Hall

    Stanley Hall

    Pedagogía experimental
  • Francis Galton

    Francis Galton

    Descubrió el coeficiente de relación. Utilizó procedimientos de evaluación de algunas funciones psicológicas (tiempos de reacción)
  • James McKeen Cattell

    James McKeen Cattell

    Acuña el término test mental, sistema uniforme que permite comparar y combinar
  • Alfred Binet

    Alfred Binet

    Publica el primer test de inteligencia
  • Alfred Binet y Theodore Simon

    Alfred Binet y Theodore Simon

    Publica la escala de inteligencia Binet-Simon
  • Jean Piaget

    Jean Piaget

    Elabora diagnóstico del pensamiento con escalas estandarizadas para medir inteligencia sensomotriz. Facilita la exploración cognitiva.
  • Hermann Rorschach

    Hermann Rorschach

    Fundador de los métodos proyectivos, "Psichodiagnostik"
  • Grace Arthur

    Grace Arthur

    Escala de pruebas de ejecución aplicada a niños con problemas de audición para medir su inteligencia
  • Strong

    Strong

    Introduce el Inventario de Intereses Vocacionales
  • Charles Spearman

    Charles Spearman

    "The Ability of Man", factores de Inteligencia.
  • Lev Vygotsky

    Lev Vygotsky

    Zona de desarrollo próximo, antecedente de la importancia de la evaluación de estrategias cognitivas.
  • Murray

    Murray

    Publica el Test de Apercepción Temática (TAT)
  • Bender

    Bender

    Publica el Test gestáltico Visomotor
  • Louis Thurstone

    Louis Thurstone

    "Primary Mental Abilities"
  • David Weschler

    David Weschler

    Publica su test de inteligencia
  • Starke Hathaway y J.C. McKinley

    Starke Hathaway y J.C. McKinley

    Inventario multifáscio de la personalidad de MInnesota
  • Psicología Clínica

    Psicología Clínica

    La psicología clínica cobra auge
  • Harold Gulliksen

    Harold Gulliksen

    Teoría de los tests mentales
  • Hans J. Eysenck

    Hans J. Eysenck

    Postula que hay un sustrato fisiológico de los atributos psicológicos. Realiza estudios de validación acerca de la eficacia de procesos psicoanalíticos
  • Terapia de Conducta

    Terapia de Conducta

    Hace su aparición la terapia de conducta
  • Raymond Cattell

    Raymond Cattell

    Sentó las bases para el área de la personalidad y el de las aptitudes, inteligencia fluida y cristalizada
  • Donald T.Campbell y Donald W. Fisk

    Donald T.Campbell y Donald W. Fisk

    Plantean que es necesario, para los procesos de validación, contar con una matriz multirrasgo-multimétodo. Validez covergente y discriminante.
  • Albert Bandura

    Albert Bandura

    Principios de modificación de conducta.
  • Frederich Kanfer y Jeanne Phillips

    Frederich Kanfer y Jeanne Phillips

    Fundamentos de aprendizaje de la terapia de conducta
  • Davidson, Clark y Hamerlynch

    Davidson, Clark y Hamerlynch

    Valoración de Programas comportamentales
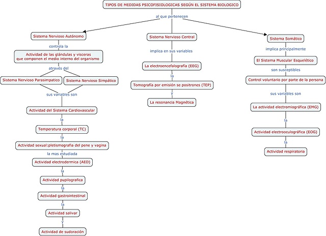
  • Retos de la evaluación

    Retos de la evaluación

    Medidas psicofisiológicas que sutituirán eventualmente a los tests de inteligencia

Looking for a timeline maker?

Create timelines for projects, roadmaps, history, lessons, legal cases, and stories with Timetoast. Timetoast is a timeline maker for work, school, research, and stories.