Tam86

Technology Acceptance Research

  • TRA

    TRA

    Ajzen and Fishbein's social psychology theory. Theory of Reasoned Action
  • Period: to

    Sporadic Efforts

  • TPB

    TPB

    Ajzen's update on TRA, Theory of Planned Behavior
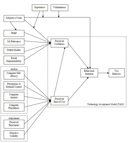
  • TAM

    TAM

    Davis's Technology Acceptance Model based on TRA
  • IDT

    Moore and Benbasat's Innovation Diffusion Theory based on DOI
  • Period: to

    TAM++ Model Extension Studies

    During this period the major theories have been applied to new contexts. Usually a few additional constructs had been added in the later part of the period.
  • D&M IS Success

    D&M IS Success

    Delone and McLean IS Success Factors Model
  • TAM2

    TAM2

    Venkatesh's update on TAM, TAM2
  • Period: to

    Disillusionment

    The disillusionment with TA research caused extensions to be rejected by major journals.
  • D&M IS Update

    D&M IS Update

  • UTAUT

    UTAUT

  • Que Vadis?

    Benbasat and Barki finally speak up
  • Period: to

    Paradigm Shift

  • TAM 3

    TAM 3

    Venkatesh's second update TAM3
  • ICM

    ICM

    Al-natour and Benbasat's Interaction Centric Model

Looking for a timeline maker?

Create timelines for projects, roadmaps, history, lessons, legal cases, and stories with Timetoast. Timetoast is a timeline maker for work, school, research, and stories.