Team 5 Timeline

  • Setting of timeline

    Setting of timeline

    • Displaying events that takes place from the start until the deadline the project in a chronological manner.
    • Sketch a layout of how a timeline should be like
    • Discuss with team the dates in which to meet up for meetings
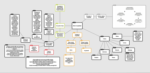
  • Popplet

    Popplet

    • Creating a skeleton for the website.
    • Research on sectors in a hospitality industry
  • Period: to

    Project timeline

    Cognitive Project
  • Meeting 1

    Meeting 1

    • Discover about the webpage as everyone do not have any knowledge about creating a google webpage.
    • Agree on how the design of the layout should be like and how we are going to split the workload accordingly.
  • Meeting 2

    Meeting 2

    • Discuss about the content and the structure of the webpage after school from 12pm to 1pm.
    • Make approprate adjustments to the content.
  • Reflecting of Feedback and areas of improvement

    -Conducted survery of 17 respondents -Results compiled and added to powerpoint slide -Used Compiled Results to improve website
  • Evaluation Checklist

    Evaluation Checklist

    • Creating minimum of 10 questions on Google
    • Set the requirements and criteria of our website on Word Document.
    • Consolidate data and form a Powerpoint Slide of the summary of responses for evaluation checklist
    • Do necessary amendments on the questions in which is needed to be improved such as "Up to date" on after Meeting 3
  • Make amendments to the website and timeline

    • Changing content and adding in relevant videos and pictures into the website.
    • Putting in more details of the things that have taken place in class
  • Presentation Day

    Things to present:
    -Timeline
    -Popplet
    -Evaluation checklist
    -Individual Response to Driving Question
    -Justification of use of each artefacts
    - Brief Description of the videos Changes made to website:
    - History to Past and Current Hospitality
    - The content in "What is History?"
    - Putting in more photos
    - Include references

Want to make a timeline like this?

Use Timetoast to turn dates, events, milestones, and phases into a clear visual timeline you can build and share. Timetoast is a timeline maker for work, school, research, and stories.