GETS Shanghai team

  • Migration of Orion FX

    Migration of Orion FX

    ORION is a global order management system for use in within GFINet and supports a combination of electronic orders, RFQ inquiries and Closing Level orders from a single application. Orders and inquiries are automatically routed to trading desks in London, New York and Tokyo where they are filled and then booked into TETRIS/MACE.
  • FI/FX trading platform

    FI/FX trading platform

    Adds additional features to FX trading system, support realtime update and a drag&drop dashboard. The intent is that Citigroup TRADER will provide a GUI with which Citigroup��s clients may access this pool of liquidity and market data directly.
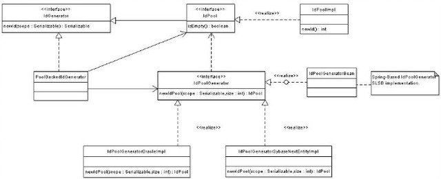
  • Code generator

    Code generator

    Code generator which automatically creates java entities based on xml schema. It also provides a convienient way to produce java bean entity to database object mapping.
  • CMO Salesticketing

    CMO Salesticketing

    A flexible, implementation independent framework for trade processing. This framework is widly used in PBST, PBDI and PBCMO. It is built based on GFIExecution protocol which makes its implementation module very flexible and loose coupling.
  • GUI client for accessing KDB database

    GUI client for accessing KDB database

    We provided the first rich client of KDB database, which supports not only the access configuration but also complex KDB statement execution.
  • EURCreditSales

    EURCreditSales

    Rich client support for Eur credit trading.
  • BAM Support

    BAM Support

    Provide real-time monitoring of Bloomberg flow for UST as well as provide trading desk support with alerts via BAM desktop, dashboard and emails.
  • Trade Maintenance

    Trade Maintenance

    Rich client for trader trading system. This is another GUI system built based on TIDS framework, it is similiar as salesticketing GUI but for different set of users.
  • PBDI

    PBDI

    PB Derivatives Intermediation is a new Prime Brokerage Derivatives Intermediation platform. This first phase release allows for trade capture and maintenance of Intermediated single name credit default swaps. Trades can now be entered into the new Orion front end and will flow, linked PB client and executing broker trades, into Calypso and onwards downstream.
  • PBCash

    PBCash

    This is a cash trading system based on Salesticketing framework with a rich client GUI. It builts a bridge between Orion/STP and TPS system.
  • STC

    STC

    Sales Trading Capture system. This was design for next generation of trading systems, it should build all trade platform into one and display different modules when a user logged in. This is transformed into workstation project later.
  • GFast

    GFast

    This website provides a handy monitoring tool for GFast operation team. Any CDTS/MACE/MDTS trades with abnormal status will trigger the alert and inform the team.
  • MO Work Station

    MO Work Station

    Provide backend services for workstation project such as Favorite/EV/Offering etc. This is also a preparation for incoming Dotnet GUI framework.
  • PBDI with Tzero support

    PBDI with Tzero support

    PBDI is able to extends itself and accept trades from TZero/Icelink after this release. This is a milestone release which indicates PBDI is ready to accept any input from external systems.
  • PBDI with limit support

    PBDI with limit support

    Limit and position modules are added in this release. Affirm/Reject actions can be monitored and multiple reports are built to trace the report. DIPortal adds itself into the system as an important tool.
  • PBCash with limit support

    PBCash with limit support

    PBCash built its own limit service which is more like a flow engine based on the auto fill rule. Cache and GUI modules are well enhanced in this release, a portal module is also added as a monitoring tool.
  • WorkStation

    WorkStation

    Sales/MO Workstation including related common services. Support Future product on workstations. Add Compliance role in Profile. Support EV calculation for ECN trades. Provide EV and Favourite client package for clients.
  • Citi Velocity

    Citi Velocity

    The volume of PBDI is increasing but Citi velocity is not aware of these trades. In order to send and display corresponding informations, DI team and CV team worked together and ensured not only trade but also limit entries can be properly displayed on Citi Velocity system.
  • PBDI Dotnet Client

    PBDI Dotnet Client

    After years of preparation, the dotnet GUI is release in order to provide better user experience along with the new limit logic support.

Plan projects on a visual timeline

Map milestones, phases, deadlines, and key events in one place so the sequence is easier to see and share. Timetoast is a timeline maker for work, school, research, and stories.