220px bach seal (wide)

Johann Sebastian Bach

  • Bach born in Ducado de Sajonia-Eisenach

    Bach born in Ducado de Sajonia-Eisenach

    Was a German composer, organist, harpsichordist, violist, and violinist whose sacred and secular works for choir, orchestra, and solo instruments drew together the strands of the Baroque period.
  • He is award a choral schoolarship

    He is award a choral schoolarship

    At the age of 14, Bach, along with his older school friend George Erdmann, was awarded a choral schoolarship to study at the prestigious St. Michael's School in Lüneburg.
  • Bach take up a post as a court musician

    Bach take up a post as a court musician

    In January 1703, shortly after graduating and failing an audition for an organist's post at Sangerhausen. Bach took up a post as a court musician in the chapel of Duke Johann Ernst in Weimar, a large town in Thuringia.
  • He accept the post of organist at that church.

    He accept the post of organist at that church.

    He accept the post of organist at that church, with light duties, a relatively generous salary, and a fine new organ tuned to a modern system that allowed a wide range of keys to be used.
  • Bach is offer a new post as organist at St. Blausius's.

    Bach is offer a new post as organist at St. Blausius's.

    By 1706 Bach was offered a more lucrative post as organist at St. Blasius's in Mühlhausen, a large and important city to the north. The following year, he took up this senior post with significantly improved pay and conditions, including a good choir.
  • Bach is married with Maria Barbara Bach.

    Bach is married with Maria Barbara Bach.

    After arriving at Mühlhausen, he married his second cousin from Arnstadt, Maria Barbara Bach. They had seven children, Two of them—Wilhelm Friedemann Bach and Carl Philipp Emanuel Bach—became important composers in the ornate Rococo style that followed the Baroque.
  • He write a festive cantata

    He write a festive cantata

    Bach, in turn, wrote an elaborate, festive cantata —Gott ist mein König, BWV 71— for the inauguration of the new council in 1708. The council was so delighted with the piece that they paid handsomely for its publication, and twice in later years had the composer return to conduct it. That same year, Bach was offered a better position in Weimar.
  • His wife die

    His wife die

    While Bach was abroad with Prince Leopold, tragedy struck: his wife, Maria Barbara, the mother of his first 7 children, died suddenly.
  • Bach married with Anna Magdalena Wilcke

    Bach married with Anna Magdalena Wilcke

    The widower met Anna Magdalena Wilcke, a young, highly gifted soprano 17 years his junior, who performed at the court in Köthen; they married on 3 December 1721.Together they had 13 more children, six of whom survived into adulthood: Gottfried Heinrich, Johann Christoph Friedrich and Johann Christian, all of whom became significant musicians
  • He is appoint Cantor of Thomasschule

    He is appoint Cantor of Thomasschule

    Bach was appointed Cantor of Thomasschule, adjacent to the Thomaskirche (St. Thomas's Lutheran Church) in Leipzig, as well as Director of Music in the principal churches in the town.
  • He take over the directorship of the Collegium Musicum

    He take over the directorship of the Collegium Musicum

    He took over the directorship of the Collegium Musicum, a secular performance ensemble that had been started in 1701 by his old friend, the composer Georg Philipp Telemann.
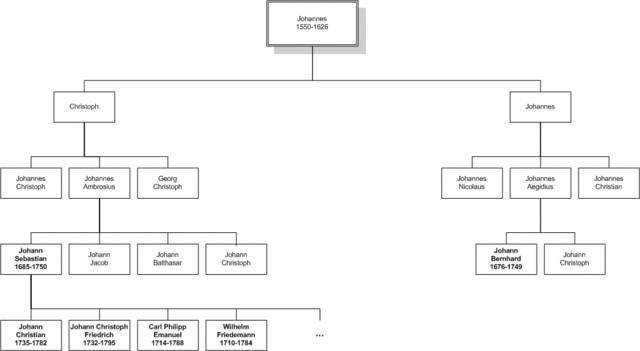
  • Bach draft a genealogy

    Bach draft a genealogy

    Bach was proud of his family's musical achievements, and around 1735 he drafted a genealogy, "Origin of the musical Bach family"
  • Bach write his last work.

    Bach write his last work.

    The final work Bach completed was a chorale prelude for organ, dictated to his son-in-law, Johann Altnikol, from his deathbed. Entitled Vor deinen Thron tret ich hiermit (Before thy throne I now appear, BWV 668a).
  • Bach die on 28 July 1750

    Bach die on 28 July 1750

    Bach's health may have been in decline in 1749, Bach became increasingly blind, and the celebrated British eye surgeon John Taylor operated on Bach while visiting Leipzig in 1750. Bach died on 28 July 1750 at the age of 65. A contemporary newspaper reported the cause of death as "from the unhappy consequences of the very unsuccessful eye operation".Some modern historians speculate the cause of death was a stroke complicated by pneumonia.