Rayectoria histórico teórica de la información científica

Trayectoria histórico-teórica de la información científica. Por: Tania Alejandra Orjuela Malagón. Fundamentos de Información Científica. Bibliotecología y Estudios de la Información.

  • Perspectiva Documentalista: Paul Otlet (1868–1944) y Henri La Fontaine (1854–1943)

    Perspectiva Documentalista: Paul Otlet (1868–1944) y Henri La Fontaine (1854–1943)

    El desarrollo del Sistema de Clasificación Decimal Universal (CDU) por Paul Otlet y Henri La Fontaine del Sistema de Clasificación Decimal Dewey con autorización del mismo Melvil Dewey, tenía como objetivo proporcionar un marco universal para categorizar la información científica, haciéndola accesible a investigadores y académicos de todo el mundo.
  • Perspectiva Documentalista: Paul Otlet (1868–1944)

    Perspectiva Documentalista: Paul Otlet (1868–1944)

    Se inician los estudios propiamente desde la Documentación como ciencia de la información científica a partir de la publicación de su “Tratado de Documentación” en donde se establecen las propiedades constitutivas del documento:
    a) realidad objetiva
    b) pensamiento subjetivo
    c) pensamiento objetivo, resultado de la reflexión sobre los datos de la realidad hasta llegar a la ciencia;
    d) un lenguaje o instrumento de expresión del pensamiento.
  • Perspectiva Informacionalista: Blaise Cronin (1940)

    Perspectiva Informacionalista: Blaise Cronin (1940)

    Con las propuestas del Georgia Institute of Technology se define el concepto de "Information Science" como: un campo que investiga las propiedades y el comportamiento de la información y las fuerzas que gobiernan su flujo y los medios de procesar la información para la máxima accesibilidad y utilización.
  • Perspectiva Bibliotecológica: Jesse Hauk Shera (1903–1982)

    Perspectiva Bibliotecológica: Jesse Hauk Shera (1903–1982)

    Contribuyó a la teoría y la práctica de la organización y gestión de la información. Su trabajo tuvo un impacto duradero en el manejo actual de la información científica en las bibliotecas.
    Desarrolló el concepto de “epistemología social", que enfatiza los aspectos sociales y culturales de la creación, organización y difusión del conocimiento, expone que la recuperación de información debe considerar el contexto y la relevancia social de la información, en contextos científicos y académicos.
  • Perspectiva Bibliotecológica: Jesse Hauk Shera (1903–1982)

    Perspectiva Bibliotecológica: Jesse Hauk Shera (1903–1982)

    Aborda la concepción “comunicativa-mediadora” de la bibliotecología y del rol bibliotecario, donde la biblioteca no sólo es un fenómeno social y cultural, sino que también es un promotor importante de la comunicación de la información y el saber.
    Además de su planteamiento de la división y diferenciación de la bibliotecología y la documentación, desarrolló estructuras conceptuales y sistemas de clasificación para facilitar la organización y recuperación efectiva de la literatura científica.
  • Perspectiva Documentalista: Nuria Amat Noguera

    Perspectiva Documentalista: Nuria Amat Noguera

    En su obra “Técnicas Documentales y Fuentes de Información”, plantea un esquema de relaciones en el que se observan los procesos y técnicas propias de la Documentación. Se introducen los conceptos relacionados con el desplazamiento de la información desde los emisores hasta la información que reciben los receptores. La documentación es un sistema regulador que se convierte en un medio de comunicación en la medida que exige reciprocidad en la transmisión de la información (Amat,1978: 18).
  • Perspectiva Informacionalista: Blaise Cronin (1940)

    Perspectiva Informacionalista: Blaise Cronin (1940)

    El trabajo de Blaise Cronin refleja un cambio de una perspectiva puramente técnica a un enfoque en los aspectos sociales de la información.
    Con lo cual introduce el término de "Information Management", enfatizando en la influencia de las instituciones y las redes globales en los flujos de información. Examina cómo las universidades, las organizaciones de investigación y las colaboraciones internacionales dan forma a la creación, el intercambio y la accesibilidad de la información científica.
  • Perspectiva Documentalista: Paul Otlet (1868–1944) y Henri La Fontaine (1854–1943)

    Perspectiva Documentalista: Paul Otlet (1868–1944) y Henri La Fontaine (1854–1943)

    Cofundaron el Instituto Internacional de Bibliografía (más tarde conocido como Federación Internacional de Información y Documentación FID) e hicieron contribuciones significativas a aspectos teóricos y prácticos de la documentación de la información científica.
    En dónde intentaron documentar la literatura monográfica y periódica de diferentes países. Lo que implicó crear registros bibliográficos, indexar artículos y compilar catálogos para descubrir fácilmente las publicaciones científicas.
  • Perspectiva Documentalista: García, D.

    Perspectiva Documentalista: García, D.

    Reestablece el modelo de comunicación planteado por Amat (1978) actualizándolo desde los procesos de mediación en las organizaciones de conocimiento, a la luz del planteamiento de los cambios introducidos en el proceso por las tecnologías de información y comunicación en la mediación.
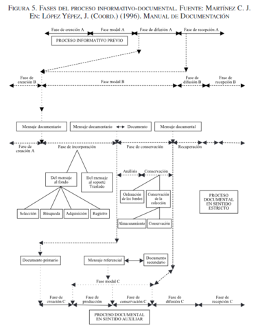
  • Perspectiva Documentalista: Martínez, C.

    Perspectiva Documentalista: Martínez, C.

    Propone el modelo de "Proceso informativo documental" desde una óptica macro-perspectiva comunicacional, implicando a su vez una visión más cognoscitiva al abordar desde el proceso de la creación del documento hasta su difusión y recepción.
  • Perspectiva Cognoscitiva: Nonaka y Takeuchi

    Perspectiva Cognoscitiva: Nonaka y Takeuchi

    La perspectiva cognitiva, que se centra en los procesos cognitivos involucrados en la búsqueda, el uso y la comprensión de la información dentro del proceso educativo.
    Se distingue entre conocimiento tácito (personal, intuitivo y basado en la experiencia) y conocimiento explícito (codificado y documentado). Nonaka y Takeuchi enfatizaron la importancia de convertir el conocimiento tácito en formas explícitas para facilitar el aprendizaje organizacional y el intercambio de conocimientos.

A list shows items. A timeline shows sequence.

Use Timetoast to make dates, milestones, and turning points easier to understand in a clear visual format. Timetoast is a timeline maker for work, school, research, and stories.