Referencias Historicas

  • OMG

    OMG

    Es un consorcio, formado en 1989, dedicado al cuidado y el establecimiento de diversos estándares de tecnologías orientadas a objetos, tales como UML y BPMN.
  • Creacion de OMT-1

    Creacion de OMT-1

    Fue creada por James Rumbaugh y Michael Blaha
  • Metodologia de Booch

    Metodologia de Booch

    Fue desarrollada por Grady Booch mientras trabajaba para Rational Software
  • Creacion de UML

    Creacion de UML

    Rumbaugh se unió a la compañía Rational fundada por Booch.
    El objetivo de ambos era unificar dos métodos que habían desarrollado: el método Booch y el OMT. El primer borrador apareció en octubre de 1995
  • Ejemplo de la Metodologia de Booch

    Ejemplo de la Metodologia de Booch

    Ejemplo de aplicacion de la metodologia de Booch
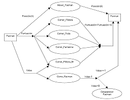
  • Ejemplo de OMT

    Ejemplo de OMT

    Ejemplo de la aplicacion de OMT en la vida real