Gf0qfji1 575x323 2

Palabras homófonas y homógrafas

  • La palabra.

    La palabra.

    Según La Real Academia Española (2019), la palabra es una "unidad lingüística, dotada generalmente de significado, que se separa de las demás mediante pausas potenciales en la pronunciación y blancos en la escritura". Recuperado de RAE
    Imagen tomada de El Español
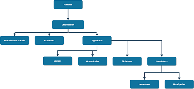
  • Clasificación de las palabras de acuerdo con su significado.

    Clasificación de las palabras de acuerdo con su significado.

    Las palabras se pueden clasificar de acuerdo a ciertas características. Una de ellas remite al significado. En ese orden de ideas, podemos encontrar palabras como: las léxicas, las gramaticales, las sinónimas, las antónimas, las homónimas, etc. No obstante, nos concentraremos en las palabras homónimas con sus dos tipos (homófonas y homógrafas).
  • Palabras homónimas.

    Palabras homónimas.

    Son aquellas palabras que se pronuncian igual, pero tienen diferente significado. Por ejemplo: Cara (costosa) / Cara (sinónimo de rostro). Las palabras homónimas se dividen en dos tipos: homófonas y homógrafas.
  • Palabras homófonas.

    Palabras homófonas.

    Son aquellas palabras que se escuchan igual, pero se escriben de forma distinta y tienen diferente significado. Por ejemplo: Cien (número) / Sien (parte de la cara humana).
    Paces (plural de paz) / Pases (plural de la acción de efectuar un pase con el balón).
  • Oraciones con palabras homófonas.

    Oraciones con palabras homófonas.

    Te heredaré mis bienes; iremos a la heladería, ¿vienes con nosotros?
    Este estadio está rodeado de mallas; la próxima semana aprenderemos sobre los mayas. Imagen tomada de Getty Images
  • Palabras homófonas con la letra "b" y la letra "v".

    Palabras homófonas con la letra "b" y la letra "v".

    En nuestro idioma, tanto la letra "b" como la letra "v" poseen el mismo sonido, es decir, manejan el fonema /b/. Aquí unos ejemplos con oraciones: Tubo (objeto largo) -> Colega, pásame el tubo.
    Tuvo (pasado indicativo del verbo tener) -> Mi padre tuvo un gato de mascota. Sabia (persona inteligente) -> Ella es una mujer sabia.
    Savia (líquido de la plantas) -> La savia emana del árbol. Imagen tomada de Sites Google
  • Palabras homógrafas.

    Palabras homógrafas.

    Son aquellas palabras que se escriben igual, pero tienen más de un significado. Por ejemplo:
    Pasta (medicina) / Pasta (alimento) / Pasta (parte exterior de un libro) / Pasta (dinero de forma coloquial).
    Banco (un mueble largo) / Banco (empresa financiera) / Banco (conjunto de peces).
  • Oraciones con palabras homógrafas.

    Oraciones con palabras homógrafas.

    Te salió un barro en la mejilla; hay mucho barro en la montaña.
    Chile es un país ubicado en América del Sur; ¿Le echarás chile a tus tacos? Imagen tomada de Freepik

Plan projects on a visual timeline

Map milestones, phases, deadlines, and key events in one place so the sequence is easier to see and share. Timetoast is a timeline maker for work, school, research, and stories.