La investigación-acción en la educación formal y no formal.Gloria Pérez Serrano-Santiago Nieto.

  • Kurt Lewis. Considerado el padre de la IA.

    Kurt Lewis. Considerado el padre de la IA.

    Comenzó a usar el término IA para referirse a un modelo psicosocial de intervención.
    Esta metodología ayuda a promover el cambio de circunstancias de acuerdo de una idea en común por todos lo miembros de un colectivo.Es una práctica social reflexiva donde no hay distinción entre la práctica que se investiga y el proceso de inv de esta práctica.Es un proceso que exige la integración de la acción, el entrenamiento y la inv y posee grandes potencialidades para mejorar las relaciones intergrupales.
  • Kemmis y Carr.

    Kemmis y Carr.

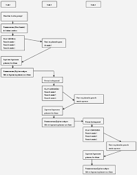
    Consiste en una espiral autorreflexiva de bucles: planear,
    actuar, observar y reflexionar para luego replanificar como base para la solución de los problemas educativos.
    La representación de este proceso pone de relieve que éste se conciba como una espiral ininterrumpida de fases que involucran a los participantes en proceso de reflexión y acercamiento empírico a la realidad.
  • John Elliot- de los precursores de la reforma de la práctica docente en los años 80's.

    John Elliot- de los precursores de la reforma de la práctica docente en los años 80's.

    Trabajó en el desarrollo de la teoría y la práctica de la IA.Se centra sobre situaciones sociales percibidas como problemáticas,susceptibles de cambio y necesitadas de alternativas operativas.Profundiza en la comprensión y el diagnóstico del problema. Invita a la reelaboración.Articula lo que sucede en un discurso,lo más próximo posible al propio lenguaje y significaciones aportadas por los participantes.La validación de la inv sólo es posible en contextos de diálogo con los sujetos implicados.
  • Mc Niff.

    Mc Niff.

    Lo que propone McNiff es añadir a la columna central un nuevo ciclo de acción-reflexión, para abordar el problema principal desde nuevas dimensiones. Propone un esquema de IA que tiene capacidad autogenerativa. Esto es, las espirales autorreflexivas ofrecen la capacidad para poder preocuparse de varios problemas al mismo tiempo, permitiendo a las espirales desarrollar otras espirales de giro propio, igual que un problema será sintomático de otros problemas subyacentes.
  • Stephen Kemmis y Wilfred Carr.

    Stephen Kemmis y Wilfred Carr.

    Explicitaron las exigencias de la IA:
    1.Que el proyecto de investigación-acción surja de problemas y preocupaciones educativas de carácter práctico. 2.Que el proyecto implique a toáoslos responsables del mismo, formando un equipo preocupado por las cuestiones prácticas vinculadas con la acción que se desea mejorar.
  • Gloria Pérez Serrano y Santiago Nieto.

    Gloria Pérez Serrano y Santiago Nieto.

    Realizan este análisis de modelos, exigencias, procesos y técnicas para llevar a cabo la investigación-acción, así como las aportaciones, perspectivas y limitaciones de la misma.la "metodología" consiste en cuatro pasos:

    1.Diagnosticar y descubrir una preocupación temática "problema" 2. Construcción del plan
    3.Puesta en práctica del plan y observación de cómo funciona (recoger datos a través de instrumentos viables)
    4.Reflexión e integración de resultados. Replanificación

Plan projects on a visual timeline

Map milestones, phases, deadlines, and key events in one place so the sequence is easier to see and share. Timetoast is a timeline maker for work, school, research, and stories.