1969

Evolución del concepto de Recurso Educativo Digital

  • Ralph W. Gerard

    Ralph W. Gerard

    De acuerdo con Gerard (1969, pp.41)“Las unidades curriculares se pueden hacer más pequeñas y combinarse de manera estandarizada como piezas de Meccano, en una gran variedad de programas particulares personalizadas para cada estudiante” https://www.youtube.com/watch?v=R9i7TEcbFuk
  • David Wiley Objetos de Aprendizaje

    David Wiley Objetos de Aprendizaje

    Anuncio que el comité para la Estandarización de Tecnologías de Aprendizaje, seleccionó el Término "Objeto de Aprendizaje" para lo que se refiere a los componentes instructivos pequeños. https://www.youtube.com/watch?v=p50LXVi1_fM https://www.youtube.com/watch?v=RrBDT-lSv8I
  • Objeto Educacional Apple

    Objeto Educacional Apple

    En 1997 se utiliza la denominación “Objeto Educacional” cuando la compañía Apple lanza el sitio Web la Economía de los Objetos Educacionales que llegó a convertirse en el mayor directorio de pequeños programas educativos.
    https://www.youtube.com/watch?v=qcluvjxZrVQ
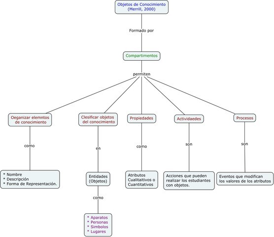
  • Merrill objeto de conocimiento

    Merrill objeto de conocimiento

    Objeto de Conocimiento - conjunto de conceptos diversos:
    • La forma precisa de definir un contenido a enseñar.
    • El marco para identificar componentes de conocimientos necesarios.
    • La forma de organizar una base de datos de contenidos, de un modo que utilice un uso compartido, a través de un algoritmo instructivo, para enseñar una variedad de contenidos distintos.
    https://www.youtube.com/watch?v=cd6Y5e-PuR0
  • IEEE

    IEEE

    IEEE Entidades digitales o no digitales, que pueden utilizarse, reutilizadas o referenciadas durante el aprendizaje apoyado con tecnología apoyadas por la tecnología.
    Ver Imagen diagrama
    https://www.youtube.com/watch?v=S8PQ-zMNh3k
  • Slosser

    Slosser

    Habla de los objetos de contenido compatibles (objetos de contenido compartible o SCO)
    • SCO: reconocimiento www, base de datos DVD
    • MLS: sistema de gestión del aprendizaje
    • DISPOSITIVO DE DISTRIBUCIÓN: navegador PDA, teléfono inalámbrico
    • APRENDIZ Profesional, etc.
  • Johnsondel New Media Consortiummar

    Johnsondel New Media Consortiummar

    El nombre de los objetivos de aprendizaje se origina en un objeto con los objetos de aprendizaje diseñados para apoyar el proceso de aprendizaje.
  • Mason, Pegler y Weller

    Mason, Pegler y Weller

    En 2005, por parte de la Open University del Reino Unido, Mason, Pegler y Weller presentan una historia de éxito al haber instrumentado un curso completo formado por OA. Para ello, diseñaron Objetos de Aprendizaje que brindaban una experiencia efectiva de aprendizaje al incluir: • Un elemento discursivo (aspectos clave y lecturas). • Un elemento interactivo (actividad grupal, individual o discusión en línea). • Un elemento de experiencia actividad-
  • Garcia

    Garcia

    Los materiales digitales se denominan recursos educativos digitales cuando se diseño tiene una intencionalidad educativa.
    https://www.youtube.com/watch?v=wQsebTwcFqM&t=63s
  • Ministerio de Educación Nacional

    Ministerio de Educación Nacional

    El MinEducacion (2012), define que Recurso Educativo Digital como todo tipo de material que tiene una intencionalidad y finalidad enmarcada en una acción Educativa, cuya información es Digital, y se dispone en una infraestructura de red pública, como internet, bajo un licenciamiento de Acceso Abierto que permite y promueve su uso, adaptación, modificación y/o personalización.
  • OVA Objeto Virtual de Aprendizaje

    OVA Objeto Virtual de Aprendizaje

    OVA Objeto Virtual de Aprendizaje
    RED Recursos Educativos Digitales con tenidos educativos digitales todo tipo de materiales como tutoriales, imágenes, videos, simulaciones, laboratorios virtuales, páginas web (software, libros digitales), etc. https://www.youtube.com/watch?v=OJmmvpxKhN8
  • Referencias Bibliograficas

    Referencias Bibliograficas

    González, M & Hernández, G. (2009). Slosser, S. “ADL and the Sharable Content Object Reference Model”. Joint ADL Co-laboratory. Revista Digital Universitaria Unam. Mx, 10 (11). ISSN: 1607-6079 http://www.revista.unam.mx/vol.10/num11/art78/int78.htm Hernández, M., Casar, C., García, P., Morales, V., Mamani, N., Gómez-Cofré, N., ... & Balcells, M. E. (2014).

Want to make a timeline like this?

Use Timetoast to turn dates, events, milestones, and phases into a clear visual timeline you can build and share. Timetoast is a timeline maker for work, school, research, and stories.