Tmg article default mobile

HISTORIA DE LA ARQUITECTURA IV

  • MESOPOTAMIA
    6000 BCE

    MESOPOTAMIA

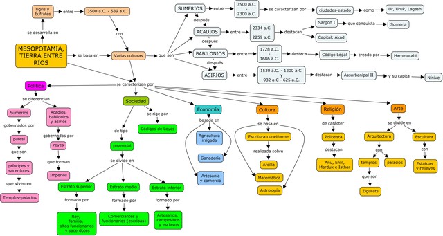
    CLASIFICACION DE MESOPOTAMIA
  • MESOPOTAMIA
    5000 BCE

    MESOPOTAMIA

    UBICACIÓN Y DISTRIBUCION GEOGRAFICA DE MESOPOTAMIA
  • ARQUITECTURA MESOPOTAMICA
    5000 BCE

    ARQUITECTURA MESOPOTAMICA

    ARQUITECTURA EJEMPLO: ZIGURAT
  • PIRAMIDES DE EGIPTO
    4089 BCE

    PIRAMIDES DE EGIPTO

    CONSTRUCCION MAS CONOCIDA EN EL MUNDO, LA CUAL NOS INDICA EL ANTIGUO EGIPTO
  • DISTRIBUCION GEOGRAFIA EGIPTO
    4000 BCE

    DISTRIBUCION GEOGRAFIA EGIPTO

    UBICACIÓN DE GRANDES CIUDADES Y DISTRIBUCION DE EGIPTO
  • ARQUITECTURA EGIPCIA
    4000 BCE

    ARQUITECTURA EGIPCIA

    SE OBSERVA LA ANTIGUA FORMA DE CONSTRUCCIÓN EN EGIPTO.
  • IMPERIO DE PERSIA
    500 BCE

    IMPERIO DE PERSIA

    PALACIO EMPERADOR JERJES
  • PERSEPOLIS
    450 BCE

    PERSEPOLIS

    DETALLE DE COLUMNA PERSOPOLIS
  • INFLUENCIAS CULTURALES EN SU ARQUITECTURA
    451

    INFLUENCIAS CULTURALES EN SU ARQUITECTURA

    COLUMNAS DE LAS CUALES SUFREN CAMBIOS Y ALGUNAS CARACTERÍSTICAS DE DIFERENTES CULTURAS.
  • ARQUITECTURA PERSA
    459

    ARQUITECTURA PERSA

    DISTRIBUCIÓN DE PALACIOS EN PERSIA

A list shows items. A timeline shows sequence.

Use Timetoast to make dates, milestones, and turning points easier to understand in a clear visual format. Timetoast is a timeline maker for work, school, research, and stories.