Evolución de los microprocesadores

  • Intel 4004

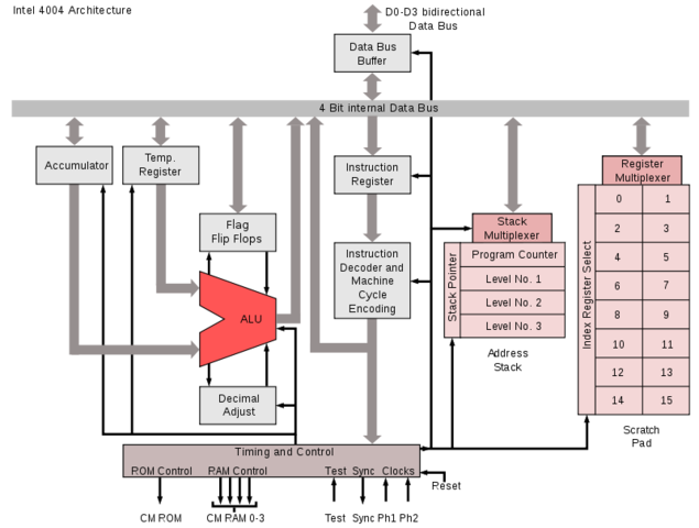
    Intel 4004

    Se desarrolló originalmente para una calculadora y resultó revolucionario para su época. Contenía 2300 transistores, era un microprocesador de arquitectura de 4 bits que podía realizar hasta 60 000 operaciones por segundo trabajando a una frecuencia de reloj de alrededor de 700 kHz.
  • Intel 8008

    Intel 8008

    El Intel 8080 fue un microprocesador temprano diseñado y fabricado por Intel. El CPU de 8 bits fue lanzado en abril de 1974. Corría a 2 MHz, y generalmente se le considera el primer diseño de CPU microprocesador verdaderamente usable.
    Con un empaquetado más grande, DIP de 40 pines, se permitió al 8080 proporcionar un bus de dirección de 16 bits y un bus de datos de 8 bits, permitiendo el fácil acceso a 64 KB de memoria. Zócalo(s) 40 pin DIP.
  • Intel 8080

    Intel 8080

    El Intel 8080 fue el sucesor del Intel 8008, esto se debía a que era compatible a nivel fuente en el lenguaje ensamblador porque usaban el mismo conjunto de instrucciones desarrollado por Computer Terminal Corporation. Con un empaquetado más grande, DIP de 40 pines, se permitió al 8080 proporcionar un bus de dirección de 16 bits y un bus de datos de 8 bits, permitiendo el fácil acceso a 64 KB de memoria.
  • Motorola MC6800

    Motorola MC6800

    Se fabrica, por parte de Motorola, el Motorola MC6800, más conocido como 6800. Su nombre proviene de que contenía aproximadamente 6800 transistores.
  • Z80

    Z80

    El Z80 fue diseñado principalmente por Federico Faggin, que estuvo trabajando en Intel como diseñador jefe del Intel 4004 y del Intel 8080. Cuando se terminó de producir, en 1974, Federico Faggin dejó Intel, fundó Zilog y comenzó a trabajar en el diseño de Z80 basándose en la experiencia adquirida creando el Intel 8080 y basándose en la estructura de este último. Dos años después estaba a la venta el Z80.
  • Intel 8086

    Intel 8086

    El diagrama de bloques es muy similar al Intel 8088
    1 Bloque de registros de propósito general
    2 Bloque de registros de segmento y registro IP
    3 Sumador de direcciones
    4 Bus de direcciones interno
    5 Cola de instrucciones (4 bytes para el 8088 y 6 bytes para el 8086)
    6 Unidad de control (muy simplificada)
    7 Interfaz del bus
    8 Bus de datos interno
    9 Unidad aritmético lógica (ALU)
    10, 11, 12 Bus de direcciones, datos y control externos
  • Intel 8088

    Intel 8088

    El Intel 8086 y el Intel 8088 (i8086, llamados oficialmente iAPX 86, e i8088) son los primeros microprocesadores de 16 bits diseñados por Intel. Fueron el inicio y los primeros miembros de la arquitectura x86. El trabajo de desarrollo para el 8086 comenzó en la primavera de 1976 y fue lanzando al mercado en el verano de 1978. El 8088 fue lanzado en 1979.
  • Intel 80486

    Intel 80486

    son una familia de microprocesadores de 32 bits con arquitectura x86 diseñados y fabricados por Intel Corporation y también fabricados mediante licencia o ingeniería inversa por otras empresas como IBM, Texas Instruments, AMD, Cyrix y Chips and Technologies con diseños distintos o clonados.
  • PowerPc 601

    PowerPc 601

    Es un procesador de tecnología RISC de 32 bits, en 50 y 66 MHz. En su diseño utilizaron la interfaz de bus del Motorola 88110. En 1991, IBM busca una alianza con Apple y Motorola para impulsar la creación de este microprocesador, surge la alianza AIM (Apple, IBM y Motorola) cuyo objetivo fue quitar el dominio que Microsoft e Intel tenían en sistemas basados en los 80386 y 80486. Son utilizados en computadores Macintosh de Apple Computer y su rendimiento se debe a la arquitectura tipo RISC.
  • Intel Pentium

    Intel Pentium

    velocidades iniciales de 60 y 66 MHz, 3.100.000 transistores, caché interno de 8 KiB para datos y 8 KiB para instrucciones; sucediendo al procesador Intel 80486. Intel no lo llamó 586 debido a que no es posible registrar una marca compuesta solamente de números.
  • Intel Pentium Pro

    Intel Pentium Pro

    el procesador Pentium Pro (profesional) se diseñó con una arquitectura de 32 bits. Se usó en servidores y los programas y aplicaciones para estaciones de trabajo (de redes) impulsaron rápidamente su integración en las computadoras. El rendimiento del código de 32 bits era excelente, pero el Pentium Pro a menudo era más lento que un Pentium cuando ejecutaba código o sistemas operativos de 16 bits. El procesador Pentium Pro estaba compuesto por alrededor de 5'5 millones de transistores.
  • AMD K6

    AMD K6

    La principal ventaja competitiva del K6 con respecto a la oferta de Intel era su precio, bastante más barato que el Pentium II
  • AMD K5

    AMD K5

    AMD sacó al mercado su primer procesador propio, el K5, rival del Pentium. La arquitectura RISC86 del AMD K5 era más semejante a la arquitectura del Intel Pentium Pro que a la del Pentium.
  • Intel Pentium II

    Intel Pentium II

    El Pentium II se comercializó en versiones que funcionaban a una frecuencia de reloj de entre 166 y 450 MHz. La velocidad de bus era originalmente de 66 MHz, pero en las versiones a partir de los 333 MHz se aumentó a 100 MHz. Poseía 32 KiB de memoria caché de primer nivel repartida en 16 KiB para datos y otros 16 KiB para instrucciones. La caché de segundo nivel era de 512 KiB y trabajaba a la mitad de la frecuencia del procesador, al contrario que en el Pentium Pro
  • Intel Celeron

    Intel Celeron

    Celeron es el nombre que lleva la línea de microprocesadores de bajo costo de Intel. El objetivo era poder, mediante esta segunda marca, penetrar en los mercados cerrados a los Pentium, de mayor rendimiento y precio. El primer Celeron fue lanzado en agosto de 1998, y estaba basado en el Intel Pentium II.
  • Intel Pentium III

    Intel Pentium III

    El Pentium III es un microprocesador de arquitectura i686 fabricado y distribuido por Intel; el cual es una modificación del Pentium Pro
  • Intel Pentium 4

    Intel Pentium 4

    fue una línea de microprocesadores de séptima generación basado en la arquitectura x86.
    Es el primer microprocesador con un diseño completamente nuevo desde el Pentium Pro de 1995.
  • Intel core i7

    Intel core i7

    Intel Core i7 es una familia de procesadores 4 y 6 núcleos de la arquitectura Intel x86-64. Los Core i7 son los primeros procesadores que usan la microarquitectura Nehalem de Intel y es el sucesor de la familia Intel Core 2. El identificador Core i7 se aplica a la familia inicial de procesadorescon el nombre clave Bloomfield.