- 
  
  Запуск в СССР первого в мировой истории искусственного спутника Земли. Это событие считается началом технологической гонки между СССР и США, приведшей, в итоге, к созданию глобальной сети Интернет.
- 
  
  В США при Министерстве обороны создано Агентство Передовых Исследовательских Проектов - Advanced Research Projects Agency (ARPA). ARPA, в частности, занимается исследованиями в области обеспечения безопасности связи и коммуникаций в ходе обмена ядерными ударами.
- 
  
  Первый сервер ARPANET был создан в Калифорнийском университете в Лос-Анджелесе командой из 40 исследователей во главе с Леонардом Клейнроком. Компьютер Honeywell DP-516 имел 24 Кб оперативной памяти. "Это был тот день, когда Интернет сделал свой первый глоток жизни", – однажды сказал Клейнрок.
- 
  
  В 21:00 между двумя первыми узлами сети ARPANET, находящимися на расстоянии в 640 км — в Калифорнийском университете Лос-Анджелеса (UCLA) и в Стэнфордском исследовательском институте (SRI) — провели сеанс связи. Вначале удалось отправить всего три символа «LOG», после чего сеть перестала работать, однако следующая попытка оказалась успешной. Эту дату и принято считать днём появления сети Интернет.
- 
  
  Еще одним важным этапом во время 60-х годов стала Unix: операционная система, конструкция которой в значительной степени определила развитие Linux и FreeBSD (операционных систем, в наиболее популярных современных веб-серверах/услуг веб-хостинга).
- 
  
  Электронная почта была впервые разработана в 1971 году Р. Томлинсоном, который также принял решение использовать символ "@", чтобы отделить имя пользователя от имени компьютера (которое впоследствии стало именем домена).
- 
  
  Английская королева Елизавета II впервые отправила письмо по электронной почте, воспользовавшись услугами Королевской службы сигнализации и радиолокации (Royal Signals and Radar Establishment - RSRE) в Малверне (Malvern).
- 
  
  Именно в этот день Кевин Маккензи (Kevin MacKenzie), один из апологетов “эмоциональных” компьютеров, обратился в “Message Services Group” (MsgGroup) с письмом, в котором предлагалось включать в “сухие” компьютерные тексты некоторые символы, обозначающие эмоции. Например, сочетание :-). Несмотря на завязавшуюся дискуссию среди приверженцев и противников нововведения, “эмоциональные смайлики” вскоре стали очень популярны среди пользователей.
- 
  
  Компьютеры ARPANET перешли на TCP/IP протокол разработанный Винтоном Серфом. В переходе были задействованы несколько сотен компьютеров. Имя сервера было также разработано в 1983-м году.
 В том же году Пол Мокапетрис разработал систему доменных имен DNS (англ. Domain Name System — система доменных имён).
- 
  
  Internet Corporation for Assigned Names and Numbers, или ICANN — международная некоммерческая организация, созданная при участии правительства США для регулирования вопросов, связанных с доменными именами, IP-адресами и прочими аспектами функционирования Интернета.
- 
  
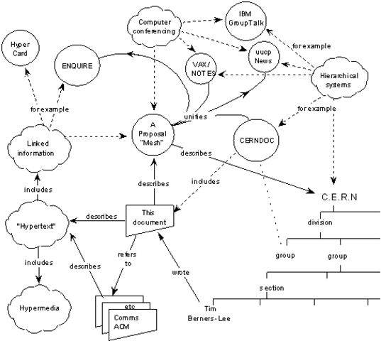
  1989-й год принес предложение об World Wide Web, написанное Тимом Бернерс-Ли. Первоначально оно было опубликовано в мартовском выпуске MacWorld, а затем переиздалось в мае 1990 года. Оно было написано для убеждения CERN в том, что система глобального гипертекста находиться в наилучших интересах CERN'a. Она изначально называлась "Mesh"; термин "Всемирная паутина" был придуман, пока Бернерс-Ли писал код в 1990 году.
- 
  
  Первый в мире веб-сайт был размещён Бернерсом-Ли на первом веб-сервере доступном по адресу http://info.cern.ch/, (здесь архивная копия). Ресурс определял понятие Всемирной паутины, содержал инструкции по установке веб-сервера, использования браузера и т. п. Этот сайт также являлся первым в мире интернет-каталогом, потому что позже Тим Бернерс-Ли разместил и поддерживал там список ссылок на другие сайты.
- 
  
  Первый широко загруженный Интернет-браузер Mosaic, был выпущен в 1993 году. Хотя Mosaic был не первым веб-браузером, он считается первым браузером, который сделал Интернет легко доступным не только для технарей.
- 
  
  Начало коммерческого функционирования почтового сервиса Hotmail. Дата старта сервиса символизировала освобождение от интернет-провайдеров.
- 
  
  Компания Yahoo! приобретает портал RocketMail — один из первых бесплатных почтовых сервисов. Появление сервиса Yahoo! Mail.
- 
  
  В этот день заработала бесплатная электронная почта от Mail.Ru.
- 
  
  Ранним утром 4 мая по сетям электронной почты начал свое путешествие вирус "I Love You". Он оказался родом с Филиппин и был распространен через четыре взломанных адреса электронной почты. По оценкам экспертов этот вирус причинил ущерб на сумму не менее 7 млрд долларов, а в США, например, каждая 15-я компания так или иначе пострадала от этого вируса.
- 
  
  В этот день была запущена Яндекс.Почта — бесплатный почтовый сервис от компании Яндекс.
- 
  
  Wikipedia была запущена в 2001 году. Это один из сайтов, который проложил путь к совместному созданию веб-контента и социальных медиа.
- 
  
  Facebook был запущен в 2004-м году. В то время Facebook был открыт только для студентов колледжей и назывался "The Facebook", позднее "The" убрали из названия, хотя http://www.thefacebook.com URL-прежнему работает.
- 
  
  В этот день был запущен бесплатный почтовый сервис Gmail от компании Google.
- 
  
  Twitter был запущен в 2006 году. Он первоначально назывался twittr; первым сообщением Twitter было: - "только что настроил twttr".
- 
  
  Самой большой инновацией 2007 года стал скорей всего iPhone, который почти полностью отвечает за повышенный интерес к мобильным веб приложениям и дизайну.
- 
  
  Первые "Интернет выборы" состоялись в 2008 году на выборах президента США. Это был первый год, когда национальные кандидаты в полной мере воспользовались всеми предложенными преимуществами Интернета. Хиллари Клинтон начала свою кампанию с видео на YouTube. Практически каждый кандидат имел страницу на Facebook или Twitter-канал, или то и то.
- 
  
  США смягчили свой контроль над ICANN.
