Descarga

Macintosh

  • CUANDO SE CREO LINUX

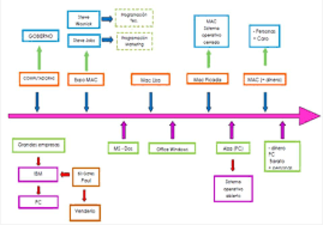
    En 1991, un estudiante finlandés llamado Linus Torvalds utilizó las herramientas de desarrollo de GNU para producir el núcleo Linux, completando un sistema GNU completo y operativo, el sistema operativo GNU/Linux. Las motivaciones políticas y morales de Richard Stallman lo han convertido en una figura controvertida.23 dic. 2011
  • Macintosh Operating System

    Mac OS. Mac OS (del inglés Macintosh Operating System, en español Sistema Operativo de Macintosh) es el nombre del sistema operativo creado por Apple para su línea de computadoras Macintosh, también aplicado retroactivamente a las versiones anteriores a System 7.6, y que apareció por primera vez en System 7.5.1.
  • Mac OS

    El Mac OS ha sido el sistema operativo primario de Apple desde 1984. A diferencia de sus predecesores, Mac OS X es un sistema operativo tipo UNIX, el cual fue construido sobre la tecnología desarrollada por NeXT en la segunda mitad de los años 1980 hasta que Apple compró esta compañía a principios de 1997.
  • Macintosh

    El Mac OS original estaba basado parcialmente en el Lisa OS, previamente comercializado por Apple para la computadora Lisa en 1983 y, como parte de un acuerdo que permitía a Xerox comprar acciones de Apple a un precio favorable, también usaba conceptos del Xerox PARC Xerox Alto, el cual Steve Jobs y otros miembros
  • Mac OS

    Mac OS es el sistema operativo de Apple para sus computadoras de escritorio y portátiles. Mac OS son las siglas de “Macintosh Operating System” o lo que es lo mismo “Sistema Operativo Macintosh”.
  • CUAL FUE EL PRIMER SISTEMA OPERATIVO DE APPLE

    El Macintosh 128K, llamado así a cuenta de sus 128 KiB de memoria RAM, fue lanzado el 24 de enero de 1984. Fue el primer computador personal que se comercializó con éxito que usaba una interfaz gráfica de usuario (GUI) y un ratón en vez de la línea de comandos.

Looking for a timeline maker?

Create timelines for projects, roadmaps, history, lessons, legal cases, and stories with Timetoast. Timetoast is a timeline maker for work, school, research, and stories.