Descarga (43)

EVOLUCIÓN DE LA WEB

  • La Web

    La Web

    Un Sitio Web o Website es un conjunto de páginas web (archivos) comunes a un dominio o subdominio de internet. Y una página web es una fuente de información adaptada para la World Wide Web (www)que es visualizada a través de un navegador de internet o cliente web (Vértice, 2009).
  • La Web

    La Web

    A lo largo del tiempo, la Tecnología Web ha evolucionado hasta permitir que los desarrolladores puedan crear increíbles experiencias; donde la web se ha convertido en un universo de aplicaciones y páginas web interconectadas, que permiten crear y compartir fotos, videos, contenido interactivo, etc.
  • Clasificación de los Sitios Web

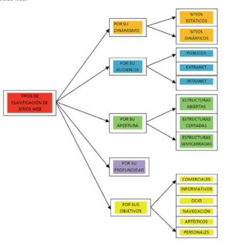
    Clasificación de los Sitios Web

    Se pueden clasificar según su:
    1. Dinamismo: Estáticos (El usuario puede modificar el texto de la página, encargándose exclusivamente los diseñadores de su contenido), Dinámicos (permiten interactividad con los usuarios, personalizando estos la información que se ofrece).
    2. Audiencia: Públicos, Extranet, Intranet.
    3. Apertura: Estructuras abiertas, cerradas y semicerradas.
    4. Profundidad.
    5. Objetivos: Comerciales, Informáticos, Oció, Navegación, Artísticos y Personales.
  • La Web 1.0

    La Web 1.0

    Surgió hacia 1990; era en gran medida estática, solo era posible leer y buscar contenido. Es decir, sin la posibilidad de interactuar o agregar contenido, era de tipo unidireccional.
    Dentro del diseño web 1.0 se incluyeron las extensiones y formularios del HTML, guestbooks, botones GIF, framesets, entre otras.
  • La Web 2.0

    La Web 2.0

    Surgió en 2004; se convirtió en dinámica y social, permitía compartir información, empezó a contener aplicaciones web dinámicas para compartir recursos (Documentos (Dropbox, Google Drive y OneDrive), Videos (YouTube, Vimeo, Dailymotion), Fotos (Picasa, Flickr, Instagram), Plataformas educativas (Moodle, Google Classroom, Edmodo, LMS), presentaciones como Prezzi, Slideshare, etc.), foros, wikis, blogs como WordPress y redes sociales (Facebook, Twitter, correos electrónicos, etc).
  • La Web 3.0

    La Web 3.0

    Fue operativa desde el 2010; conocida como la web semántica. evoluciono el acceso, participación e intercambio de la información. Cuyo objetivo es crear sitios web mas inteligentes, conectados y abiertos, como la introducción de la tecnología 3D, la realidad virtual, la tecnología blockchain (cadena de bloques de operaciones descentralizada y pública), servicios P2P. etc.
  • La Web 4.0

    La Web 4.0

    Surgió desde el 2016; se centro en la inteligencia artificial mas inteligente y predictiva, denominada el internet de las maquinas que entienden a los humanos (machine learning), la cual a través de algoritmos dota a los ordenadores la capacidad de identificar patrones en datos masivos, permitiendo elaborar predicciones.
    La web 4.0 esta basada en la comunicación inalámbrica (dispositivos móviles y computadoras).
  • La Web 5.0

    La Web 5.0

    Desde el 2020 a la actualidad; conocida como la web sensorial y emotiva (tecnología que permite interacciones para crear experiencias). Diseñada para navegar por la red controlando y protegiendo la identidad de los usuarios. Se enfoca en utilizar una sola cuenta descentralizada para acceder a todos los sitios y servicios que se deseen.
  • Referencias

    Referencias

    Benito-Osorio, D., Peris-Ortiz, M., Armengot, C. R., & Colino, A. (2013). Web 5.0: the future of emotional competences in higher education. Global Business Perspectives, 1(3), 274-287. Recuperado de https://link.springer.com/article/10.1007/s40196-013-0016-5
    Vértice, E. (2009). Técnicas avanzadas de diseño web. Editorial Vértice.

Plan projects on a visual timeline

Map milestones, phases, deadlines, and key events in one place so the sequence is easier to see and share. Timetoast is a timeline maker for work, school, research, and stories.