Rey del norte y del sur

  • Period: 4026 BCE to 3096 BCE

    Vida de Adán

  • 3996 BCE

    Nace Abel (Fecha sugerida)

  • 3896 BCE

    Nacimiento de SET

  • Period: 3896 BCE to 2984 BCE

    Set

  • 3791 BCE

    En aquel tiempo se dio comienzo a invocar el nombre de Jehová

  • Period: 3791 BCE to 2886 BCE

    Enos

  • Period: 3701 BCE to 2791 BCE

    Quenán

  • Period: 3631 BCE to 2736 BCE

    Mahalalel

  • Period: 3566 BCE to 2604 BCE

    Jared

  • Period: 3404 BCE to 3039 BCE

    Enoc

  • Period: 3339 BCE to 2370 BCE

    Matusalén

  • Period: 3152 BCE to 2374 BCE

    Lamec

  • Period: 2970 BCE to 2020 BCE

    Noe

  • 2490 BCE

    Jehová anuncia la fecha del diluvio

    Genesis 6:3
  • 2470 BCE

    Nacen Sem, Cam y Jafet

  • Diluvio
    2370 BCE

    Diluvio

  • Period: 829 BCE to 777 BCE

    R.Judá. Uzías (Azarías)

  • 778 BCE

    Isaías empieza a profetizar

  • Period: 778 BCE to 758 BCE

    R.Israel Péqah

  • Period: 777 BCE to 761 BCE

    R.Judá. Jotán

  • Period: 761 BCE to 745 BCE

    R.Judá. Acaz

  • Period: 758 BCE to 740 BCE

    R.Israel Hosea

  • Period: 745 BCE to 716 BCE

    R.Judá. Ezequías

  • Asiria vence a Israel, toma a Samaria
    740 BCE

    Asiria vence a Israel, toma a Samaria

  • 732 BCE

    Isaías completa su libro

  • Nabucodonosor destruye Jerusalén
    607 BCE

    Nabucodonosor destruye Jerusalén

  • 538 BCE

    Inicio del mensaje

    El primer año de Darío el medo (11:1). Habrá tres reyes que se pondrán de pie por Persia, y el cuarto acumulará más grandes riquezas que todos los demás. Y tan pronto como se haya hecho fuerte en sus riquezas, levantará todo contra el reino de Grecia (11:2)
  • 490 BCE

    Los 3 primeros reyes

    Ciro el Grande, Cambises II y Darío I. Bardiya gobernó siete meses (no se toma en consideración su efímero reinado). Darío I, intentó en 490 a.E.C. invadir Grecia, pero perdió en la batalla de Maratón.
  • 480 BCE

    El cuarto rey acumula más y va contra grecia

    Jerjes I. Este fue el rey Asuero, esposo de Ester. Movilizó su enorme ejército contra Grecia en 480 a.E.C. Aunque los griegos contuvieron a los persas en las Termópilas, estos se impusieron y posteriormente saquearon Atenas. En Salamina, perdieron, seguida al año siguiente (479 a.E.C.) de otra victoria griega en Platea. Ninguno de los siete reyes que sucedieron a Jerjes en el trono del Imperio persa durante los siguientes ciento cuarenta y tres años invadió territorio griego.
  • Period: 336 BCE to 323 BCE

    Alejandro

    Dispersó en Gaugamela a los 250.000 soldados de Darío III. Este huyó y posteriormente fue asesinado, lo que puso fin a la dinastía persa. Muere en babilonia en el 323 a los 33 años
  • Period: 323 BCE to 317 BCE

    Filipo III Arrideo

    Hermano de Alejandro que reina menos de 7 años. fue asesinado a instancias de Olimpia, la madre de Alejandro (No es la misma madre de Filipo???).
  • Period: 317 BCE to 311 BCE

    Alejandro IV

    Hijo de Alejandro, rey hasta 311. Muere a manos de Casandro
  • 309 BCE

    Heracles

    Hijo ilegítimo de Alejandro, es asesinado y se acaba el linaje de Alejandro.
  • PRIMER REY DEL SUR. TOLOMEO I
    305 BCE

    PRIMER REY DEL SUR. TOLOMEO I

    Tras actuar como gobernador de Egipto a la muerte de Alejandro, Ptolomeo decidió proclamarse faraón en el año 305 a.C. En la imagen aparece tocado con el nemes real. Museo Británico, Londres.
  • PRIMER REY DEL NORTE. SELEUCO I NICÁTOR
    305 BCE

    PRIMER REY DEL NORTE. SELEUCO I NICÁTOR

    “El rey del sur se hará fuerte, aún uno de sus príncipes [de Alejandro]; y [el rey del norte] prevalecerá contra él y ciertamente gobernará con dominio extenso mayor que el poder gobernante de aquel” (Daniel 11:5).
  • Period: 305 BCE to 63 BCE

    Imperio seléucida

    Capitales

    Babilonia (305 a. C.)
    Seleucia (240 a. C.)
    Antioquía (64 a. C.)
  • Period: 305 BCE to 30 BCE

    Dinastía Tolemaica

  • Cuatro generales de Alejandro gobiernan
    301 BCE

    Cuatro generales de Alejandro gobiernan

    Cuatro generales de Alejandro gobernaban los inmensos territorios que su comandante en jefe había conquistado.
    Casandro: Macedonia y Grecia
    Lisímaco: Asia Menor y Tracia
    Seleuco I Nicátor: Mesopotamia y Siria
    Tolomeo Lago: Egipto y Palestina.
  • 285 BCE

    Casandro muere

    Lisímaco tomó posesión de la sección europea del Imperio griego
  • 281 BCE

    Lisímaco pierde ante Seleuco I Nicátor

    Ahora Seleuco tiene las partes de Lisímaco y Casandro
  • Un arreglo equitativo
    250 BCE

    Un arreglo equitativo

    “Al fin de algunos años se aliarán uno con otro, y la hija misma del rey del sur vendrá al rey del norte para hacer un arreglo equitativo. ...” (Daniel 11:6).
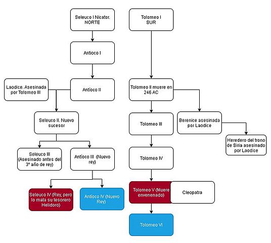
  • Tolomeo II muere (Empieza la novela)
    246 BCE

    Tolomeo II muere (Empieza la novela)

    Antíoco II deja a Berenice y vuelve con Laodice. Laodice mata a Berenice, al hijo que tuvo con Antíoco II, a los sirvientes de Berenice y finalmente envenena a Antíoco II (Se volvió loca) “... Pero ella no retendrá el poder de su brazo; y él no subsistirá, ni su brazo; y ella será cedida, ella misma, y los que la trajeron, y el que causó su nacimiento, y el que la hizo fuerte en aquellos tiempos” (Daniel 11:6)
  • Tolomeo III cobra venganza. (Fecha incierta)
    245 BCE

    Tolomeo III cobra venganza. (Fecha incierta)

    “Uno del brote de las raíces de ella ciertamente se pondrá de pie en la posición suya —dijo el ángel—, y él vendrá a la fuerza militar y vendrá contra la plaza fuerte del rey del norte y ciertamente actuará contra ellos y prevalecerá.” (Daniel 11:7.) Como rey del sur se dispuso a vengar el asesinato de su hermana. Avanzó contra Seleuco II, tomó Antioquía y mató a Laodice. Luego se hacia el este a través de los dominios del rey del norte, saqueó Babilonia y prosiguió hacia la India.
  • 244 BCE

    Tolomeo III. Evergetes, Benefactor

    “Y también con los dioses de ellos, con sus imágenes fundidas, con sus objetos deseables de plata y de oro, y con los cautivos vendrá a Egipto. Y él mismo por algunos años se mantendrá apartado del rey del norte” (Daniel 11:8) saqueó el reino de Seleuco llevándose 40.000 talentos de plata y 2.500 imágenes de dioses, muchas eran de Egipto, habían sido robadas en la invasión persa de Cambises II (525 a. C.). La devolución de las imágenes, le valió el apodo de Evergetes, Benefactor.
  • Seleuco II contra ataca y pierde
    242 BCE

    Seleuco II contra ataca y pierde

    “Él realmente entrará en el reino del rey del sur y volverá a su propio suelo” (Daniel 11:9). El rey del norte,Seleuco Il devolvió el golpe pero fue derrotado. Alrededor del año 242 a.E.C. ‘volvió a su propio suelo’, replegándose con su diezmado ejército a la capital de Siria, Antioquía. A su muerte, su hijo Seleuco III le sucedió.
  • Antíoco III. El norte contra ataca
    217 BCE

    Antíoco III. El norte contra ataca

    “Ahora bien, en cuanto a sus hijos, se excitarán y realmente reunirán una muchedumbre de grandes fuerzas militares. Y al venir él ciertamente vendrá e inundará y pasará adelante. Pero volverá atrás, y él se excitará hasta llegar a su misma plaza fuerte” (Daniel 11:10). El nuevo rey del norte sirio derrotó a Egipto.
  • Tolomeo IV somete a Antíoco III (Fecha incierta)
    216 BCE

    Tolomeo IV somete a Antíoco III (Fecha incierta)

    “Y el rey del sur se amargará y tendrá que salir y pelear con él, es decir, con el rey del norte; y ciertamente hará que una muchedumbre grande se ponga de pie, y la muchedumbre realmente será dada en mano de aquel” (Daniel 11:11). Tolomeo sale contra Antíoco, lo vence, firman un tratado, luego se ensalza y se entrega a una vida disoluta. Tolomeo V le sucede a los 5 años de edad “El corazón de él se ensalzará, ... pero no usará su fuerte posición” (Daniel 11:12).
  • 198 BCE

    Antíoco III vence al sur y toma Jerusalén

    Antíoco III se alió con Filipo V, aprovechan que en el sur gobierna Ptolomeo V de 5 años de edad. El tutor a cargo, Agatocles tuvo revueltas del pueblo. Existen revolucionarios judíos. Antíoco III vence conquistando Sidón, toma Judá y Jerusalén y mata a los rebeldes.
    (Daniel 11:13-16).
  • Cleopatra I se casa con Tolomeo V
    193 BCE

    Cleopatra I se casa con Tolomeo V

    “[El rey del norte] pondrá su rostro para venir con el vigor de su reino entero, y habrá términos equitativos con él; y actuará eficazmente. Y en lo que respecta a la hija de las mujeres, a él se otorgará reducirla a ruina. Y ella no se mantendrá firme, y ella no continuará siendo de él” (Daniel 11:17). Antíoco III no puede atacar a Tolomeo V debido a exigencias de Roma.
    Le devuelve las tierra nominalmente mediante casar a su hija con el rey de Egipto
    Ella se pone de parte de su esposo
  • Period: 192 BCE to 187 BCE

    Declive de Antíoco III

    (Daniel 11:18, 19)
    192 AC. Antíoco desea Macedonia, Grecia y Asia Menor
    190 AC. Roma le declara la guerra. Antíoco pierde
    189 AC. Antíoco debe renunciar a Grecia y Asia Menor
    187 AC Antíoco muere intentando saquear un templo en Persia Roma le impone un duro tributo y empieza a dominarlo. Le sucede en el trono Seleuco IV
  • Sucesión de reyes (Resumen 187 AC - 166 AC)
    177 BCE

    Sucesión de reyes (Resumen 187 AC - 166 AC)

    En el sur. Tolomeo V muere envenenado, asciende Tolomeo VI. En el norte. Tras la muerte de Antíoco III le sucede Seleuco IV pero muere a manos de su tesorero Heliodoro. Heliodoro no llega a ser rey porque reyes de otras naciones le ayudan a Antíoco IV para que ascienda al trono.
  • Cayo Popilio Lenas de Roma derrota a Antíoco IV
    168 BCE

    Cayo Popilio Lenas de Roma derrota a Antíoco IV

    Antíoco IV invade Egipto y se proclama rey. Roma envía al embajador Cayo Popilio Lenas, con una flota impresionante y órdenes del Senado romano de que Antíoco IV renuncie al trono de Egipto y abandone el país. Se encuentran frente a frente en un barrio de las afueras de Alejandría. Antíoco IV pide consultar con sus consejeros, pero Lenas traza un círculo en torno a él y le dice que ha de responderle antes de cruzar la línea. Humillado, Antíoco IV se rinde a Roma y regresa
  • Altar a Zeus en el templo de Jehová
    167 BCE

    Altar a Zeus en el templo de Jehová

    Antíoco IV, 10 días después de edificarlo, ofrece un sacrificio a Zeus sobre el altar pagano. Esta profanación provocó la sublevación de los judíos comandados por los Macabeos, a quienes Antíoco IV combatió durante tres años
  • Judas Macabeo recupera el templo
    164 BCE

    Judas Macabeo recupera el templo

    En 164 a.E.C., en el aniversario de la profanación, Judas Macabeo volvió a dedicar el templo a Jehová, instituyéndose la fiesta de la Dedicación (Hanuká) (Juan 10:22).
  • ÚLTIMO REY DEL NORTE SIRIO. MUERE ANTÍOCO IV
    163 BCE

    ÚLTIMO REY DEL NORTE SIRIO. MUERE ANTÍOCO IV

    Roma sigue dominando a Siria. Por consiguiente, si bien otros reyes de la dinastía seléucida gobiernan en ese país tras la muerte de Antíoco IV, en 163 a.E.C., no ocupan la posición de “rey del norte”
  • Period: 161 BCE to 63 BCE

    Roma domina los macabeos. Aparece Herodes

    161 AC. Los Macabeos probablemente firmaron un tratado con Roma
    104 AC. Establecieron su propio reino
    63 AC Cneo Pompeyo toma, tras un asedio de tres meses
    39 AC - 39 AC. el Senado romano nombró rey de Judea a un edomita, Herodes, que acabó con el gobierno macabeo cuando conquistó Jerusalén en 37 a.E.C.
  • 146 BCE

    Macedonia se convierte en provincia Romana

    Antígono II Gonatas, nieto de un general de Alejandro, subió al trono de Macedonia en 276 a.E.C. Con el tiempo, Macedonia pasó a depender de Roma hasta acabar por convertirse, en 146 a.E.C., en una de sus provincias
  • Cneo Pompeyo hace de Siria una provincia de Roma
    64 BCE

    Cneo Pompeyo hace de Siria una provincia de Roma

  • Period: 63 BCE to 14

    Octavio. NUEVO REY DEL NORTE

    Fue el encargado de derrotar a Marco Antonio y Cleopatra
  • Cleopatra VII y Marco Antonio caen ante Octavio. FIN DEL REY DEL SUR EGIPCIO
    31 BCE

    Cleopatra VII y Marco Antonio caen ante Octavio. FIN DEL REY DEL SUR EGIPCIO

    En el año 31 a.E.C., el gobernante romano Octavio derrota en la batalla de Accio a las fuerzas aliadas de la última reina
    tolemaica, Cleopatra VII, y del amante de esta, el romano Marco Antonio. Tras el suicidio de Cleopatra al año siguiente, Egipto también se convierte en una provincia romana, con lo que deja de ser el rey del sur.
  • Cesar Augusto. Primer emperador y pontifex maximus de Roma
    27 BCE

    Cesar Augusto. Primer emperador y pontifex maximus de Roma

    El 16 de enero del año 27 a.E.C., el Senado le otorgó, además, el título de Augusto, que significa “Majestuoso” o “Sagrado”. Octavio no solo aceptó esa designación, sino que le puso su nombre a un mes (agosto), y para que este fuera tan largo como julio, el mes en honor de Julio César, le quitó un día a febrero. Octavio se convirtió así en César Augusto, el primer emperador de Roma. Posteriormente también asumió el título de pontifex maximus (sumo pontífice)
  • Nace Jesús
    2 BCE

    Nace Jesús

    “Tiene que ponerse de pie en la posición suya [la de Antíoco IV] uno que esté haciendo que un exactor pase por el reino espléndido, y en unos cuantos días será quebrantado, pero no en cólera ni en guerra” (Daniel 11:20). Un decreto para que se inscribiera toda la tierra habitada (Lucas 2:1-3). Jesús nació en Belén a raíz de ese decreto En agosto del año 14 E.C. —al cabo de “unos cuantos días”— Augusto murió a los 76 años a consecuencia de una enfermedad.
  • Tiberio. Segundo emperador de Roma
    14

    Tiberio. Segundo emperador de Roma

    Augusto no contó con muchas opciones para elegir un sucesor. Tras la muerte de su sobrino, dos nietos, un yerno y un hijastro, solo quedó su hijastro Tiberio para sucederle.
  • Period: 14 to 37

    Tiberius Iulius Caesar (2º emperador)

  • Bautismo de Jesus
    29

    Bautismo de Jesus

    Jesús va a donde Juan
  • Caligula
    37

    Caligula

  • Period: 37 to 41

    Calígula (3º emperador). Cayo Julio César Augusto Germánico

    fue el tercer emperador romano, perteneciente a la dinastía Julio-Claudia, del año 37 al 41. Era hijo de Germánico, quien a su vez era hijo adoptivo del emperador Tiberio
  • Claudio
    41

    Claudio

  • Period: 41 to 54

    Claudio ( 4º Emperador) Tiberius Claudius Caesar Augustus

    Tiberio Claudio César Augusto Germánico​, historiador y político romano, fue el cuarto emperador romano de la dinastía Julio-Claudia, y gobernó desde el 24 de enero del año 41, hasta su muerte en el año 54. Nacido en Lugdunum, en la Galia, fue el primer emperador romano nacido fuera de la península itálica.
  • Nerón
    54

    Nerón

  • Period: 54 to 68

    Nerón. 5º Emperador. Imperator Nero Cladius Divi Claudius filius Caesar Augustus Germanicus

    Nerón Claudio César Augusto Germánico ​ fue emperador del Imperio romano entre el 13 de octubre de 54 y el 9 de junio de 68, último emperador de la dinastía Julio-Claudia.
  • Vespasiano
    69

    Vespasiano

  • Period: 69 to 79

    Vespasiano (9º Emperador). Año de los cuatro emperadores

    El conocido como año de los cuatro emperadores fue un año concreto en la historia del Imperio romano, el año 69 d. C., en el que llegaron a gobernar cuatro emperadores distintos en rápida sucesión. Los cuatro emperadores fueron Galba, Otón, Vitelio y Vespasiano.
  • Tito Flavio Vespasiano. Sucesor de Vespasiano
    79

    Tito Flavio Vespasiano. Sucesor de Vespasiano

  • Period: 79 to 81

    Tito Flavio Vespasiano. Sucesor de Vespasiano

    Fue el segundo emperador de la dinastía flavia, dinastía romana que gobernó el imperio entre los años 69 y 96
  • Domiciano. Tito Flavio Domiciano
    81

    Domiciano. Tito Flavio Domiciano

  • Period: 81 to 96

    Domiciano. Tito Flavio Domiciano

    Emperador del Imperio romano desde el 14 de octubre de 81 hasta su muerte el 18 de septiembre de 96. Fue el último emperador de la dinastía Flavia
  • Nerva
    96

    Nerva

  • Period: 96 to 98

    Nerva. Marco Coceyo Nerva

    Marco Coceyo Nerva a​ (Narni, 30-Roma, 98) fue un político romano del siglo I que gobernó el Imperio de 96 hasta su muerte en el año 98. Al acceder al trono contaba con sesenta y seis años y era un reputado senador que había dedicado su vida al servicio del Imperio durante los reinados de Nerón, Vespasiano, Tito y Domiciano. Bajo Nerón fue miembro del séquito imperial y desempeñó un importante papel en el descubrimiento de una conspiración contra el emperador
  • Trajano
    98

    Trajano

  • Period: 98 to 117

    Trajano

    Marco Ulpio Trajano (en latín, Marcus Ulpius Traianus) fue un emperador romano que gobernó desde el año 98 hasta su muerte en 117, siendo el primero de origen hispánico y el segundo de la tradicionalmente llamada dinastía Antonina
  • Adriano
    117

    Adriano

  • Period: 117 to 138

    Adriano

    Publio Elio Adriano2​, conocido oficialmente durante su reinado como Imperator Caesar Divi Traiani filius Traianus Hadrianus Augustus, y Divus Hadrianus tras su deificación, comúnmente conocido como Adriano, fue emperador del Imperio romano (117-138). Miembro de la Dinastía Ulpio-Aelia3​ y tercero de los «cinco emperadores buenos»,4​ así como segundo de los emperadores hispanos, durante su reinado el Imperio alcanzó la mayor extensión territorial de su historia
  • Reumen. Emperadores Romanos
    138

    Reumen. Emperadores Romanos

    Sucesores de Octavio (Cesar Augusto) que personificaron al rey del norte:
    Tiberio
    Cayo César (Calígula)
    Claudio I
    Nerón
    Vespasiano (Año de los 4 emperadores)
    Tito
    Domiciano
    Nerva
    Trajano
    Adriano.
  • Period: 284 to 311

    Diocleciano

    La Persecución de Diocleciano que tuvo lugar entre los años 303 y 311 se convertiría en la mayor y más sangrienta persecución oficial del imperio contra los cristianos, pero no logró su objetivo de destruirlos. Es más, a partir del año 324 el cristianismo se convirtió en la religión dominante del Imperio bajo el gobierno de Constantino I el Grande.
  • Period: 303 to 311

    Gran Persecución

    La persecución de Diocleciano,​ también llamada «Gran Persecución», fue la última y quizá más sangrienta persecución a cristianos en el Imperio romano.
  • Diocleciano abdicó el imperio
    305

    Diocleciano abdicó el imperio

    Diocleciano abdicó el 1 de mayo de 305, convirtiéndose en el primer emperador romano en dejar voluntariamente su cargo. Desde entonces vivió en su palacio en la costa de Dalmacia, dedicado al cultivo de sus jardines y huertos. Su palacio se convertiría en el núcleo del que surgiría la actual ciudad de Split (Croacia).
  • La persecución de Diocleciano
    311

    La persecución de Diocleciano

  • Constantino el grande
    312

    Constantino el grande

    Debido a la tetrarquía de Diocleciano, constantino inició el ascenso desde el 307, pero es hasta 312 cuando adquiere el control completo sobre la parte oeste del imperio.
  • Edicto de Milán
    313

    Edicto de Milán

    El Edicto de Milán (en latín, Edictum Mediolanense), conocido también como La tolerancia del cristianismo, fue promulgado en Milán en el año 313 y en él se establecía la libertad de religión en el Imperio romano, dando fin a las persecuciones dirigidas por las autoridades contra ciertos grupos religiosos, particularmente los cristianos. El edicto fue firmado por Constantino I el Grande y Licinio, dirigentes de los imperios romanos de Occidente y Oriente, respectivamente.
  • Concilio de Nicea
    325

    Concilio de Nicea

  • Constantinopla
    330

    Constantinopla

    Se inaugura.
  • El imperio romano se divide en 2
    395

    El imperio romano se divide en 2

  • Period: 395 to 476

    Imperio Romano de Occidente

  • Period: 395 to 1453

    IMPERIO ROMANO DE ORIENTE, ahora Imperio Bizantino

    Es parte oriental del imperio deja de ser "romana" al tener capital en constantinopla, al declararse ortodoxos, pelear con la iglesia, ser excomulgados por el papa y dejar el latín por el griego como idioma. Dentro de sus territorios estaba el antiguo rey del sur, Egipto, que para 1517 estaba bajo control turco después de la caída de constantinopla.
  • Terminal el Imperio Romano de Occidente e inicia la edad media
    476

    Terminal el Imperio Romano de Occidente e inicia la edad media

    La Edad Media, Medievo o Medioevo es el período histórico de la civilización occidental comprendido entre los siglos v y xv. Convencionalmente, su inicio se sitúa en el año 476 con la caída del Imperio romano de Occidente y su fin en 1492 con el descubrimiento de América
  • Period: 476 to 1492

    EDAD MEDIA

    La Edad Media, Medievo o Medioevo es el período histórico de la civilización occidental comprendido entre los siglos v y xv. Convencionalmente, su inicio se sitúa en el año 476 con la caída del Imperio romano de Occidente y su fin en 1492 con el descubrimiento de América,1​ o en 1453 con la caída del Imperio bizantino, fecha que tiene la singularidad de coincidir con la invención de la imprenta —publicación de la Biblia de Gutenberg— y con el fin de la guerra de los Cien Años.
  • Period: 1517 to

    Eyalato de Egipto

    El imperio bizantino no existe y el terreno original del rey del sur (Egipto), ahora está bajo control de los Turcos. Egipto fue conquistado por el Imperio Otomano en 1517, a raíz de la Guerra Otomano-mameluca (1516-1517). Egipto se administró como un eyalato del imperio (turco otomano) desde 1517 hasta 1867
  • Period: to

    Jedivato de Egipto (1867-1914)

    En 1867 se le concedió el estatus de un Estado vasallo autónomo o jedivato. Fue estado cuasi-independiente bajo soberanía otomana hasta la ocupación británica de 1882. Sin embargo, continuó siendo de jure provincia otomana hasta el 5 de noviembre de 1914, cuando fue declarado un protectorado británico como reacción a la decisión de los jóvenes turcos del Imperio Otomano a participar en la Primera Guerra Mundial del lado de los Imperios Centrales.
  • Aparece nuevamente el pueblo de Dios

    Aparece nuevamente el pueblo de Dios

  • Period: to

    Predicacion moderna

  • Imperio Germánico. Nuevo rey del norte

    Imperio Germánico. Nuevo rey del norte

    La confederación Alemana del Norte con Guillermo I de Presidente
  • Ocupación británica sobre Egipto

    Ocupación británica sobre Egipto

    Las Fuerzas navales británicas bombardearon y capturaron Alejandría, y una fuerza expedicionaria al mando del general Sir Garnet Wolseley se formó en Inglaterra. El ejército británico desembarcó en Egipto poco después, y derrotó al ejército de Arabi en la batalla de Tel el-Kebir. Arabi fue juzgado por traición y condenado a muerte, pero la sentencia fue conmutada por el destierro. Tras la revuelta, el ejército egipcio se reorganizó al modelo británico y fue comandado por oficiales británicos.
  • Primera guerra mundial

  • Jesucristo entronizado

  • Period: to

    Sultanato de Egipto

    Es el nombre del protectorado de corta duración que el Reino Unido impuso sobre Egipto entre 1914 y 1922
  • Liberados

  • Esclavo fiel

A list shows items. A timeline shows sequence.

Use Timetoast to make dates, milestones, and turning points easier to understand in a clear visual format. Timetoast is a timeline maker for work, school, research, and stories.