Images (3)

Historia-PC-ErikQuenguan-SENA

  • Period: to

    LINEA DEL TIEMPO PRIMERA GENERACION

    En esta época las computadoras funcionaban con válvulas, usaban tarjetas perforadas para entrar los datos y los programas, utilizaban cilindros magnéticos para almacenar información e instrucciones internas y se utilizaban exclusivamente en el ámbito científico o militar. La programación implicaba la modificación directa de los cartuchos y eran sumamente grandes, utilizaban gran cantidad de electricidad, generaban gran cantidad de calor y eran sumamente lentas.
  • COMPUTADOR ELECTROMAGNETICO

    COMPUTADOR ELECTROMAGNETICO

    Konrad Suze presento el Z3, primer computador electromagnético programable mediante una cinta perforada.
  • ENIAC

    ENIAC

    En la Universidad de Pensilavania se edifico la ENIAC (Electronic Numerical Integrator And Calculator) dirigida por John Mauchly y financiada por el ejercito de Estados Unidos.Con esta se inicia una nueva era, donde la computadora se centra en el desarrollo tecnologico y presentando un cambio de comportamiento en la socieda,
  • COLOSSUS

    COLOSSUS

    Expertos del ejerctio británico contruyeron el Colossus, computador que permitia descifrar en pcoos segundos y automáticamente los mensajes secretos de los nazis en la segunda guerra mundial , cifrados pro la maquina Enigma
  • MARK I

    MARK I

    En la Univerisdad de Harvard, un euipo dirigido por el profesor Howard Aiken connstruyeron la Mark I, siendo este un computador electromecanico. El cual fue patrocindao por la IBM.
  • EDVAC.

    EDVAC.

    Segunda computadora programable. También fue un prototipo de laboratorio
  • EDSAC

    EDSAC

    EDSAC Electronic Delay Storage Automatic Computer), fue una computadora britáica.Construida por Murice Wilkes y su euipo en la Universida de Cambrigde, pero inspirada por John William Mauchly y J. Presper Eckert en curso de verano.
  • UNIVAC I.

    UNIVAC I.

    Primera computadora comercial.
  • IBM 701

    IBM 701

    conocido como la "calculadora de Defensa" mientras era desarrollado, fue anunciado al público el 29 de abril de 1952 y era la primera computadora científica comercial de IBM.
  • Period: to

    SEGUNDA GENERACION

    Características de ésta generación: Usaban transistores para procesar información. Los transistores eran más rápidos, pequeños y más confiables que los tubos al vacío. 200 transistores podían acomodarse en la misma cantidad de espacio que un tubo al vacío.
  • CIRCUITO INTEGRADO

    CIRCUITO INTEGRADO

    El circuito integrado dio la psobilidad de fabricar varios transitores en un único sustrato de silicio en el que los cables de interconexión iban soldados.
  • IBM System/360

    IBM System/360

    Abril 7 de 1964 es una de las fechas importantes en la historia de la computación. IBM expuso el sistema IBM System/360, el cual consistía en una familia de 6 computadores, compatibles entre sí, con 40 diferentes unidades periféricas de entrada, salida y almacenaje.
  • Period: to

    TERCERA GENERACION

    Comienza a utilizarse los circuitos integrados, lo cual permitió abaratar costos al tiempo que se aumentaba la capacidad de procesamiento y se reducía el tamaño de las máquinas. La tercera generación de computadoras emergió con el desarrollo de circuitos integrados (pastillas de silicio) en las que se colocan miles de componentes electrónicos en una integración en miniatura
  • UNIX

    Otro hito importante de los años 60 fue la creación de Unix, el sistema operativo cuyo diseño ha influido mucho en el de Linux y FreeBSD (los sistemas operativos más populares hoy en día, los servidores web y en servicios de alojamiento web).
  • ARPANET

    ARPANET

    Arpanet fue la primera red real que se ejecutó utilizando la tecnología de conmutación de paquetes (nueva en aquel momento). El 29 de octubre 1969, los ordenadores de Stanford y UCLA se conectaron por primera vez y serían los precursores de lo que algún día se convertiría en Internet.
  • Period: to

    HISTORIA DEL INTERNET

    La historia de Internet se remonta al temprano desarrollo de las redes de comunicación. La idea de una red de ordenadores diseñada para permitir la comunicación general entre usuarios de varias computadoras sea tanto desarrollos tecnológicos como la fusión de la infraestructura de la red ya existente y los sistemas de telecomunicaciones
  • MICROPROCESADOR INTEL

    MICROPROCESADOR INTEL

    La compañia Intel lanzo el primero microprocesador : Intel 4004 , un pequeño chip de silicio. Fue la primer unidad centrla de procesos (cpu)
  • E-mail

    E-mail

    Correo electrónico fue desarrollado por primera vez en 1971 por Ray Tomlinson, quien también tomó la decisión de utilizar el símbolo “@” para separar el nombre de usuario del nombre del equipo (que más tarde se convertiría en el nombre de dominio).
  • Proyecto Gutenberg y Libros Electrónicos (eBooks)

    Proyecto Gutenberg y Libros Electrónicos (eBooks)

    Una de las novedades más importantes de 1971 fue el inicio del Proyecto Gutenberg.El Proyecto Gutenberg, para quienes no están familiarizados con el sitio, es un esfuerzo global para hacer libros y documentos de dominio público disponibles en formato electrónico.
  • Period: to

    CUARTA GENERACION

    Fase caracterizada por la integración de los componentes electrónicos, lo que propició la aparición del microprocesador, es decir, un único circuito integrado en el que se reúnen los elementos básicos de la máquina. Se desarrolló el microprocesador. Se colocan más circuitos dentro de un "chip".
  • CYCLADES

    CYCLADES

    Francia comenzó su propio proyecto Arpanet, llamado Cyclades en 1972. Mientras que Cyclades fue finalmente cerrado, dejó como legado una idea que sería clave para el futuro: la computadora host (o anfitriona) debería ser responsable de la transmisión de datos en lugar de la propia red.
  • conexión transatlántica

    conexión transatlántica

    Arpanet hizo su primera conexión transatlántica en 1973, con el University College de Londres. Durante el mismo año, el correo electrónico representó el 75% de toda la actividad de la red Arpanet.
  • EL ALTAIR

    EL ALTAIR

    Altair, primer computador de escritorio, comwercializado con el microprocesador Intel 8080, iniciando una revolución en los sistemas computacionales modernos.
  • TCP/IP

    TCP/IP

    1974 fue un año decisivo. Se publicó una propuesta para vincular todas las redes similares a Arpa para formar una más grande, llamada “Inter-Network”, que no tendría ningún control central y trabajaría en torno a un protocolo de control de transmisión (que finalmente se convirtió en el TCP/IP).
  • MICROCOMPUTADORA DE USO MASIVO

    MICROCOMPUTADORA DE USO MASIVO

    Steve Wozniak y Steve Jobs inventan la primera microcomputadora de uso masivo y más tarde forman la compañía conocida como la Apple que fue la segunda compañía más grande del mundo
  • MODELO Apple II

    MODELO Apple II

    La familia de computadores Apple II fue la primera serie de microcomputadores de producción masiva hecha por la empresa Apple Computer
  • Apple

    Apple

    SE FUNDA LA EMPRESA APPLE.
  • MINI COMPUTADORA DE 32 BITS

    MINI COMPUTADORA DE 32 BITS

    DEC introduce su primera super minicomputadora de 32 bits, la VAx-11/780
  • TRS80 y PET.

    TRS80 y PET.

    Tandy y commodore lanzan computadoras con monitor integrado, la TRS80 y PET.
  • MODEN DE PC

    MODEN DE PC

    1977 fue un gran año para el desarrollo de Internet como lo conocemos hoy en día. Ese, año, apareció el primer módem de PC, desarrollado por Dennis Hayes y Dale Heatherington, que fue presentado y vendido a unos aficionados a los ordenadores.
  • EL SPAM

    EL SPAM

    es también el año que trajo el primer mensaje de correo electrónico comercial no solicitado (que más tarde sería conocido como Spam), enviado a 600 usuarios de Arpanet California por Gary Thuerk.
  • MUD

    MUD

    El precursor de World of Warcraft y Second Life fue desarrollado en 1979, y se llamaba MUD (abreviatura de MultiUser Dungeon o Mazmorra Multiusuario). Los MUD eran mundos virtuales basados en texto, que combinaban elementos de juegos de rol, ficción, y chat.
  • USENET

    USENET

    1979 también introdujo en la escena a Usenet, creado por dos estudiantes de postgrado. Usenet es un sistema de discusión sobre en Internet, permitiendo a la gente de todo el mundo para conversar sobre la misma temática mediante la publicación de mensajes públicos clasificados en grupos de noticias.
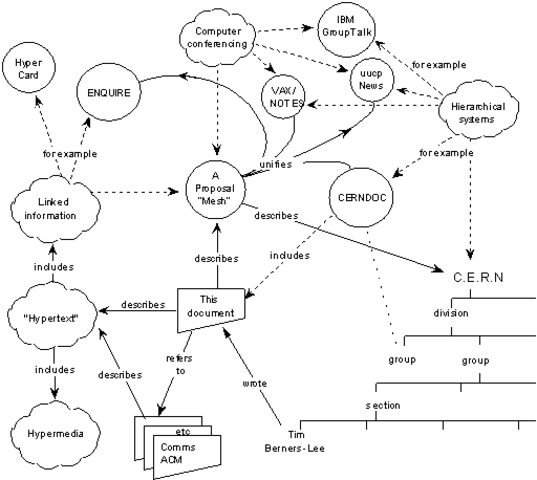
  • software ENQUIRE

    software ENQUIRE

    El Centro Europeo de Investigación Nuclear (conocido como CERN) puso en marcha ENQUIRE (escrita por Tim Berners-Lee), un programa de hipertexto que permitía a los científicos del laboratorio de física de partículas realizar un seguimiento de las personas, programas y proyectos que utilizando el hipertexto (hipervínculos o enlaces).
  • IBM PC con MS-DOS

    IBM PC con MS-DOS

    IBM introduce la IBM PC con MS-DOS como sistema operativo. En este año, Adam Osborne poen ala venta su priemra computadora portátil
  • EMOTIOCON

    EMOTIOCON

    Si bien muchas personas adjudicaron a Kevin MacKenzie la invención de los emoticonos en 1979, fue Scott Fahlman en 1982 el que propuso utilizar :-) después de una broma, en lugar del original -), propuesto por MacKenzie. Así nació el emoticono.
  • Ordenadores Arpanet cambian a TCP/IP

    Ordenadores Arpanet cambian a TCP/IP

    El 1 de enero 1983 fue la fecha límite de las computadoras de Arpanet para cambiar a los protocolos TCP/IP desarrollados por Vinton Cerf. Unos cientos de ordenadores se vieron afectados por el cambio. El servidor de nombres (DNS) también se desarrolló en el 83.
  • hoja de calculo lotus 1-2-3.

    hoja de calculo lotus 1-2-3.

    Microsoft ofrece la versión 1.0 del procesador de textos Word. Nace el primer sistema operativo de Sun llamado Sun OS. Aparece el famoso Lotus 1-2-3, un programa de hoja de cálculo.
  • Domain Name System (DNS)

    Domain Name System (DNS)

    El Sistema de Nombres de Dominio (DNS) se creó en 1984 junto con los primeros Servidores de Nombres de Dominio (DNS). El DNS es importante ya que hace que las direcciones en Internet sean más humanas y fáciles en comparación con sus homólogos: las direcciones IP. Los servidores DNS permiten a los usuarios de Internet una manera fácil de recordar el nombre de dominio y luego los convierte a dirección IP automáticamente.
  • LA MACINTOSH

    LA MACINTOSH

    Apple presenta la Macintosh, la cual se caracteriza por sus sitema operativo que cuenta con una vistosa e intuitiva GUI (Graphics Unit Interface), incluia el primer Mouse. En este año Microsoft desarrolla Windows 1.0 para la IBM
  • Period: to

    QUINTA GENERACION

    Surge la PC tal cual como la conocemos en la actualidad. IBM presenta su primera computadora personal y revoluciona el sector informativo
  • Las Comunidades Virtuales

    Las Comunidades Virtuales

    1985 trajo el desarrollo de “The WELL” (la abreviatura de Whole Earth Electronic Link), una de las comunidades virtuales más antiguas que aún sigue en funcionamiento. Fue desarrollado por Stewart Brand y Larry Brilliant, en febrero del ’85 y comenzó como una comunidad de lectores y escritores de la Whole Earth Review. Era como una “muy alfabetizada y desinhibida reunión intelectual”
  • NSFNet

    NSFNet

    Acrónimo inglés de National Science Foundation's Network. La NSFNET comenzó con una serie de redes dedicadas a la comunicación de la investigación y de la educación.1 Fue creada por el gobierno de los Estados Unidos (a través de la National Science Foundation), y fue reemplazo de ARPANET como backbone de Internet. Desde entonces ha sido reemplazada por las redes comerciales.
  • microprocesador compaq 80386

    microprocesador compaq 80386

    El Intel 80386 (i386, 386) es un microprocesador CISC con arquitectura x86. Durante su diseño se lo llamó 'P3', debido a que era el prototipo de la tercera generación x86. El i386 fue empleado como la unidad central de proceso de muchos ordenadores personales desde mediados de los años 80 hasta principios de los 90.
  • IRC – Internet Relay Chat

    IRC – Internet Relay Chat

    También en 1988, Internet Relay Chat (IRC) se desplegó por primera vez, allanando el camino para el chat en tiempo real y los programas de mensajería instantánea que utilizamos hoy.
  • Documento Firewalls

    Documento Firewalls

    Uncomplicated Firewall (ufw) es un cortafuegos diseñado para ser de fácil uso desarrollado por Ubuntu. Utiliza la línea de comandos para configurar las iptables usando un pequeño número de comandos simples.
  • AOL

    AOL

    Cuando Apple sacó del programa de AppleLink en 1989, el proyecto cambió de nombre y de America Online nació. AOL, todavía existe hoy en día, y de hecho es uno de los lugares más populares de Internet entre los usuarios de habla inglesa.
  • La propuesta de la World Wide Web

    La propuesta de la World Wide Web

    1989 también trajo la propuesta de la World Wide Web, escrito por Tim Berners-Lee. Fue publicado originalmente en la edición de marzo de MacWorld, y luego se redistribuyó en mayo de 1990. Fue escrito para convencer al CERN que un sistema de hipertexto global podría ser muy beneficioso para ellos. Originalmente fue llamada “Mesh”, el término “World Wide Web” fue acuñado cuando Berners-Lee estaba escribiendo el código en 1990.
  • protocolos OSI

    protocolos OSI

    Con la integración de los protocolos OSI en la arquitectura de Internet, se inició la tendencia actual de permitir no sólo la interconexión de redes de estructuras dispares, sino también la de facilitar el uso de distintos protocolos de comunicaciones.
  • Hipertexto

    Hipertexto

    El hipertexto es una herramienta de software con estructura no secuencial que permite crear, agregar, enlazar y compartir información de diversas fuentes por medio de enlaces asociativos.
  • SISTEMA OPERATIVO LINUX

    SISTEMA OPERATIVO LINUX

    el estudiante Finlandes Linus Torvads diseña un sistema operativo qla que llama Linux.
  • Primera Página web

    Primera Página web

    1991 introdujo algunas innovaciones importantes para el mundo de Internet. Fue creada la primera página web y, al igual que el primer correo electrónico, su objetivo era explicar lo que era la World Wide Web.
  • La primera Webcam

    La primera Webcam

    Una de las novedades más interesantes de esta época, sin embargo, fue la aparición de la primera cámara web. Se desplegó en un laboratorio de computación de la Universidad de Cambridge, y su único objetivo era vigilar una cafetera para permitir a los usuarios del laboratorio no malgastar el tiempo yendo a comprobar si el café estaba listo.
  • SOUND BLASTER

    SOUND BLASTER

    La familia Sound Blaster de tarjetas de sonido, ha sido durante muchos años el estándar de facto para el audio de los PC compatibles con IBM, antes de que el audio de PC se hiciera común. El creador de Sound Blaster es una empresa de Singapur llamada Creative Technology, también conocida por el nombre de su empresa satélite en los Estados Unidos, Creative Labs.
  • Windows 3.1.

    Windows 3.1.

    Windows 3.x es el nombre genérico con el que se suele conocer a las versiones 3.0, 3.1 y 3.11 de la Interfaz gráfica de usuario del sistema Microsoft DOS (MS-DOS) (Microsoft Windows nunca fue realmente un Sistema Operativo con verdadero entorno gráfico hasta Windows 95). Se convirtió en la primera versión ampliamente exitosa de Windows y un rival para Apple Macintosh y el Commodore Amiga en la GUI frontal.
  • PROCESADOR PENTIUM

    PROCESADOR PENTIUM

    El primer Pentium se lanzó al mercado el 22 de marzo de 1993,1 con velocidades iniciales de 60 y 66 MHz, 3.100.000 transistores, cache interno de 8 KiB para datos y 8 KiB para instrucciones; sucediendo al procesador Intel 80486. Intel no lo llamó 586 debido a que no es posible registrar una marca compuesta solamente de números.
  • MOSAIC: El primer navegador gráfico abierto al público

    MOSAIC: El primer navegador gráfico abierto al público

    El primer navegador de Internet altamente descargado fue Mosaic, lanzado en 1993. Mientras que Mosaic no fue el primer navegador web, se considera el primer navegador dado que facilitó el acceso a Internet a la gente sin conocimientos técnicos.
  • WINDOWS NT

    WINDOWS NT

    Windows NT es una familia de sistemas operativos producidos por Microsoft, de la cual la primera versión fue publicada en julio de 1993.
  • Multiusuario de 32bits.

    Multiusuario de 32bits.

    Microsoft lanza al mercado la primera versión del sistema operativo multiusuario de 32 bits (cliente-servidor) Windows NT.
  • Netscape Navigator

    Netscape Navigator

    El primer gran competidor de Mosaic fue Netscape Navigator, que fue lanzado al año siguiente de su salida (1994).
  • NETSCAPE NAVIGATO

    NETSCAPE NAVIGATO

    Netscape Navigator fue un navegador web y el primer producto comercial de la compañía Netscape Communications, creada por Marc Andreessen, uno de los autores de Mosaic, cuando se encontraba en el NCSA
  • Net Scape Navigator

    Net Scape Navigator

    Netscape Navigator fue un navegador web y el primer producto comercial de la compañía Netscape Communications, creada por Marc Andreessen, uno de los autores de Mosaic, cuando se encontraba en el NCSA (Centro Nacional de Aplicaciones para Supercomputadores) de la Universidad de Illinois en Urbana-Champaign. Netscape fue el primer navegador comercial.
  • WINDOWS 95

    WINDOWS 95

    Windows 95 es un sistema operativo con interfaz gráfica de usuario híbrido de entre 16 y 32 bits. Fue lanzado al mercado el 24 de agosto de 1995 por la empresa de software Microsoft con notable éxito de ventas. Durante su desarrollo se conoció como Windows 4 o por el nombre clave Chicago.
  • Primer servicio web (webmail)

    Primer servicio web (webmail)

    En 1996 aparece HoTMaiL ( las letras en mayúsculas son un homenaje a HTML), el primer servicio de correo web.
  • AMD K6.

    AMD K6.

    En 1997 AMD lanzó el microprocesador AMD K6. Éste procesador estaba diseñado para funcionar en placas base Pentium. La principal ventaja del AMD con respecto al Pentium era su precio, bastante más barato con las mismas prestaciones. El K6 tuvo una gran aceptación en el mercado presentándose como un rival fuerte para Intel. Su sucesor fue el microprocesador K6-2.
  • Winamp

    Winamp

    Winamp es un reproductor multimedia, para la plataforma Microsoft Windows creado el 21 de abril de 1997 y distribuido gratuitamente por la empresa estadounidense Nullsoft. Sus creadores fueron el programador y hacker Justin Frankel y Dmitry Boldyrev,1 aunque existe un equipo de programadores dedicados al desarrollo de Winamp.
  • Google!

    Google!

    Google se puso en marcha en 1998, revolucionando la forma en que la gente encontraba información en línea.
  • Primeros sistemas P2P para compartir archivos

    Primeros sistemas P2P para compartir archivos

    También en 1998 apareció Napster, que abrió las puertas de los sistemas de intercambio de archivos de audio a través de Internet.
  • Period: to

    SEXTA GENERACION

    esta generación cuentan con arquitecturas combinadas Paralelo / Vectorial, con cientos de microprocesadores vectoriales trabajando al mismo tiempo; se han creado computadoras capaces de realizar más de un millón de millones de operaciones aritméticas de punto flotante por segundo.
  • GNOME

    GNOME

    es un entorno de escritorio e infraestructura de desarrollo para sistemas operativos GNU/Linux, Unix y derivados Unix como, BSD o Solaris; compuesto enteramente de software libre.
  • MSN

    MSN

    Microsoft utiliza el nombre comercial de MSN para promover numerosos servicios populares basados en la web desde finales de los años noventa, en particular Hotmail y Messenger, antes de reorganizar a muchos de ellos en 2005 y 2006, bajo el nombre de Windows Live. El portal de internet MSN, msn.com, ofrece una gran cantidad de contenido
  • MI PRIMER CONTACTO CON UN PC

    MI PRIMER CONTACTO CON UN PC

    Mi primer contacto fue en el colegio en el año 2000 esta es el tipo de compútadora que se usaba en aquella epoca, era una pc de disquete sus graficos eran distintos. su sitema operativo era windows 98 o linux
  • Period: to

    MI PRIMER CONTACTO CON UN COMPUTADOR

  • WINDOWS ME

    WINDOWS ME

    Windows Millennium Edition, como se conoce comercialmente (que se pronuncia como una abreviatura, "ME"), es un sistema operativo gráfico híbrido de 16-bit/32-bit, lanzado el 14 de septiembre de 2000 diseñado por Microsoft Corporation para el mayoritario mercado de usuarios de PCs. Tras la madurez ya alcanzada por sus predecesores, Windows 95 y Windows 98, Windows Me se presenta como una importante evolución. Fue el último sistema operativo lanzado en la serie de Windows 9x
  • WINDOWS XP

    WINDOWS XP

    Windows XP (cuyo nombre clave inicial fue el Whistler) es una versión de Microsoft Windows, línea de sistemas operativos desarrollado por Microsoft. Lanzado al mercado el 25 de octubre de 2001
  • MOZILLA FIREFOX

    MOZILLA FIREFOX

    Mozilla Firefox es un navegador web libre y de código abierto8 desarrollado para Microsoft Windows, Mac OS X y GNU/Linux coordinado por la Corporación Mozilla y la Fundación Mozilla
  • MySpace

    MySpace

    Se inaugura la web MySpace, concebida en un principio como un “clon” de Friendster. Creada por una empresa de marketing online, su primera versión fue codificada en apenas 10 días.
  • Skype

    Skype

    Skype fue lanzado por primera vez en 2003, escrito por los desarrolladores de Estonia Ahti Heinla, Priit Kasesalu y Jaan Tallinn, danés Janus Friis y sueco Niklas Zennstrm, que también había desarrollado originalmente Kazaa. Se convirtió en una plataforma con más de 600 millones de usuarios y fue adquirida por Microsoft en 2011
  • Facebook

    Facebook

    Se lanza Facebook, concebida originalmente como una plataforma para conectar a estudiantes universitarios. Su pistoletazo de salida tuvo lugar en la Universidad de Harvard y más de la mitad de sus 19.500 estudiantes se suscribieron a ella durante su primer mes de funcionamiento.
  • La computadora portátil de 100 dólares

    La computadora portátil de 100 dólares

    En el año 2005, miembros universitarios del MIT Media Lab, entre ellos Nicholas Negroponte y Lewis Stiward, introdujeron el portátil de 100 dólares y el proyecto Un portátil por niño. El objetivo era diseñar, fabricar y distribuir portátiles suficientemente baratos para proveer a cada niño en el mundo con cada uno de ellos y que así puedan tener acceso a conocimientos y métodos educativos modernos
  • GOOGLE EARTH

    GOOGLE EARTH

    es un programa informático que muestra un globo virtual que permite visualizar múltiple cartografía, con base en la fotografía satelital. El programa fue creado bajo el nombre de EarthViewer 3D por la compañía Keyhole Inc, financiada por la Agencia Central de Inteligencia. La compañía fue comprada por Google en 2004 absorbiendo el programa.
  • YouTube

    YouTube

    es un sitio web en el cual los usuarios pueden subir y compartir vídeos. Fue creado por tres antiguos empleados de PayPal en febrero de 2005.4 En octubre de 2006, fue adquirido por Google Inc. a cambio de 1650 millones de dólares y ahora opera como una de sus filiales. Actualmente es el sitio web de su tipo más utilizado en internet.
  • WINDOWS VISTA

    WINDOWS VISTA

    Windows Vista es una versión de Microsoft Windows, línea de sistemas operativos desarrollada por Microsoft. Esta versión se enfoca para ser utilizada en equipos de escritorio en hogares y oficinas, equipos portátiles, tabletas y equipos media center.
  • Twitter

    Twitter

    Se inaugura la red de microblogging Twitter.
  • DELL

    DELL

    LA EMPRESA DELL LANZA AL MERCADO LA PRIMER COMPUTADORA PORTÁTIL
  • Mac OS X v10.5

    Mac OS X v10.5

    Mac OS X v10.5 denominado Leopard es la sexta versión del sistema operativo de Apple, Mac OS X, para computadoras de escritorio y servidores Macintosh. Fue anunciado el día 6 de junio de 2005 en la Worldwide Developers Conference WWDC (Conferencia mundial de desarrolladores) y lanzado el 26 de octubre de 2007. Leopard se encuentra disponible en 2 formas: una versión de escritorio para uso personal y una versión para servidores conocida como Mac OS X Server.
  • Acer Aspire 8920

    Acer Aspire 8920

    El Acer Aspire 8920 es una serie de cuadernos lanzado en 2008 Q1 por Acer Inc. y se trataba de una parte de la serie de la piedra preciosa. Es el primer portátil de pantalla de 18,4 pulgadas creada por Acer, y es parte de la categoría de equipo de reemplazo de escritorio. Se describe a menudo como el buque insignia de los modelos Acer Aspire hasta que fue superado por otras series 8900s ordenador portátil de reemplazo de escritorio, como el Acer Aspire 8930G, 8940 y 8942
  • MACBOOK AIR

    MACBOOK AIR

    APPLE LANZA AL MERCADO LA MACBOOK AIR ( LA LAPTOP MÁS DELGADA EN ESE MOMENTO)
  • Sony VAIO P-Series

    Sony VAIO P-Series

    La Serie P de VAIO, es una computadora dentro de la categoría Pocket Style. haciéndola una de las máquinas más pequeñas del mercado.
    A través de la Serie P de VAIO, Sony ofrece el poder de una máquina común, en un peso y tamaño reducidos, considerándose en el rango de computadora ultraportatil.
  • Windows 7

    Windows 7

    Windows 7 es una versión de Microsoft Windows, línea de sistemas operativos producida por Microsoft Corporation. Esta versión está diseñada para uso en PC, incluyendo equipos de escritorio en hogares y oficinas, equipos portátiles, tablet PC, netbooks y equipos media center
  • GOOGLE CHROME OS

    GOOGLE CHROME OS

    Google ha declarado que el código fuente del proyecto Google Chrome OS fue liberado en noviembre de 2009 bajo el proyecto «Chromium OS», para incorporar la colaboración de la comunidad de software libre y ayudar en el desarrollo del proyecto.

Want to make a timeline like this?

Use Timetoast to turn dates, events, milestones, and phases into a clear visual timeline you can build and share. Timetoast is a timeline maker for work, school, research, and stories.