Historia del HTML

  • Tim Berners-Lee

    Tim Berners-Lee

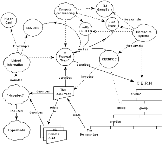
    El físico Tim Berners-Lee, trabajador del CERN (Organización Europea para la Investigación Nuclear) propuso un nuevo sistema de “hipertexto” para compartir documentos.
  • "Bocetos" (Draft) del HTML

    "Bocetos" (Draft) del HTML

    Tim Berners-Lee redactó los primeros "bocetos" (draft) del HTML.
  • Primer documento técnico HTML

    Primer documento técnico HTML

    Aparece el primer documento técnico describiendo el lenguaje HTML: "Hypertext Markup Language (HTML) (http://www.w3.org/MarkUp/draft-ietf-iiir-html-01.txt ).
  • HTML+

    HTML+

  • Versión 2 del HTML

    Versión 2 del HTML

    Aparece la versión 2 del HTML, bajo los auspicios del IETF (Internet Engineering Task Force).
    Se publica el HTML 3, como una "extensión" del HTML 2. (http://www.w3.org/MarkUp/html3/ )
  • HTML3

    HTML3

    HTML3 es remplazado por la recomendación del HTML 3.2
    (http://www.w3.org/TR/REC-html32.html ).
  • Recomendación del HTML 4.01

    Recomendación del HTML 4.01

    Se publica la recomendación
    del HTML 4.01. Para el W3C, esta versión es la última del HTML.
    En esos momentos para el W3C, HTML 4.01. es la
    última versión del HTML. EL W3C piensa que el futuro de las páginas web no está en el HTML, sino en el XML. Y debido a su sintaxis permisiva, el HTML es incompatible con el XML. Para resolver esta incompatibilidad, el W3C reformuló la sintaxis del HTML para que fuera compatible con el XML: se trata del XHTML (eXtensible HyperText Markup Language).
  • Se publica XHTML por primera vez

    Se publica XHTML por primera vez

    Se publica la primera
    recomendación de XHTML (http://www.w3.org/TR/2000/REC-xhtml1-20000126/ ).
  • XHTML 1.1

    XHTML 1.1

    El W3C publica la recomendación del XHTML 1.1 (http://www.w3.org/TR/2001/REC-xhtml11-20010531/ ). La última edición se remonta a noviembre de 2010 http://www.w3.org/TR/xhtml11/ . Esta versión abordaba el "auténtico XML", sin elementos incorrectos o que no se adaptaran a los estándares.
  • Aparece el XHTML 2

    Aparece el XHTML 2

    Aparece el XHTML 2, solamente como borrador (http://www.w3.org/TR/2002/WD-xhtml2-20020805/ ). La recomendación del XHTML 2 no llegó nunca a publicarse, ya que se trató de una iniciativa demasiado radical. A tal punto que el 17 de diciembre de 2010, el W3C disuelve oficialmente ese grupo de trabajo.
  • WHATWG

    WHATWG

    Ian Hickson formó su propio grupo de trabajo sobre el HTML, el Web Hypertext Application Technology Working Group, WHATWG (http://www.whatwg.org/ ). En un primer momento se ocuparon de los formularios (Web Forms 2.0) y las aplicaciones web (Web Apps 1.0). Esas dos áreas de trabajo se encuentran ahora en el HTML5. El WHATWG continúa con esas investigaciones independientemente del W3C. (http://www.whatwg.org/specs/web-apps/current-work/multipage/ ).
  • Fracaso del XHTML 2

    Fracaso del XHTML 2

    Ante el fracaso del XHTML 2, el W3C vuelve a trabajar sobre el futuro del HTML, tomando como base las investigaciones del WHATWG, en lugar de comenzar desde cero.
  • Primera Especificación de HTML 5 - A

    Primera Especificación de HTML 5 - A

    Aparece una primera especificación llamada "HTML 5 - A vocabulary and associated APIs for HTML and XHTML" (http://www.w3.org/TR/2008/WD-html5-20080122 / ).
  • Actualización HTML5

    Actualización HTML5

    Se publicó una nueva actualización del documento base de los trabajos de HTML5, aún en etapa borrador (Working Draft).
  • Ultima Actualizacion HTML5

    Ultima Actualizacion HTML5

    Se publica una nueva actualización del documento de base HTML 5 como candidato a recomendación.
    Esta es la última actualización publicada hasta el 21 de julio de 2013

A list shows items. A timeline shows sequence.

Use Timetoast to make dates, milestones, and turning points easier to understand in a clear visual format. Timetoast is a timeline maker for work, school, research, and stories.