Santa amalia157

Historia de la Web y de los Navegadores

  • Dispositivo fotoeléctrico Memex

    Dispositivo fotoeléctrico Memex

    Vannevar Bush, escribe el article "As We May Think" en The Atlantic Monthly, Sobre la ONU Dispositivo fotoeléctrico y mecánico Llamado MEMEX, Capaz de Crear y SEGUIR enlaces Entre distintos Documentos almacenados en microfichas (un Sistema muy Parecido al Que Hoy conocemos COMO Hipertexto)
  • Robert Cailliau, co-inventor de la WWW

    Robert Cailliau, co-inventor de la WWW

    Ingeniero Industrial Por La Universidad belga de Gante y máster en Ciencias de la Computación Por La Universidad de Michigan (EE.UU.), es uno de los CREADORES del World Wide Web junto con Tim Berners-Lee. En 1993, en Colaboración con la Asociación Fraunhofer Gesellschaft, Cailliau empezo el cebador Proyecto "basado en web" de Diseminación de Información párrafo la Comisión Europea. En diciembre de 1993 convoco la Primera Conferencia Internacional Sobre WWW celebrada en mayo siguiente.
  • CERN

    CERN

    FUNDADO en 1954 POR 12 Países Europeos, el CERN es Hoy en Día de las Naciones Unidas Modelo de Colaboración Científica internacional y uno de los Centros de Investigación Más Importantes en El Mundo. ACTUALMENTE Cuenta con 20 ESTADOS Miembros, los Cuales comparten la Financiación y la toma de Decisiones en la Organización. Aparte de Estós, Otros 28 Países no Miembros PARTICIPAN con Científicos de 220 Institutos y Universidades en Proyectos en el CERN utilizando sos Instalaciones.
  • Nace Tim Berners Lee (Padre de la Web)

    Nace Tim Berners Lee (Padre de la Web)

    Sir Timothy "Tim" John Berners-Lee, OM, KBE (TiMBL o TBL) (Londres, Reino Unido, 8 de junio de 1955) es sin Científico de la computación Británico, Conocido Por Ser el padre de la Web. Establecio la Primera Comunicación Entre la ONU y la ONU Cliente Servidor using el protocol HTTP en noviembre de 1989. En Octubre de 1994 Fundo El Consorcio de la World Wide Web (W3C), con sede en el MIT.
  • Hipertexto y Proyecto Xanadú

    Hipertexto y Proyecto Xanadú

    Ted Nelson acuña el Término hipertexto en el Artículo "una estructura de archivos para el Complejo, la modificación y la indeterminada". Comienza el Desarrollo del Proyecto Xanadu, sin Sistema basado en hipertexto Que Nunca Llegó a completarse (Aun Continúa do Desarrollo).
  • Doug Engelbart (Sistema On-Line)

    Doug Engelbart (Sistema On-Line)

    Doug Engelbart (Creador del ratón) y Su Equipo dan un study do Sistema On-Line System (NLS), UNA HERRAMIENTA DE TRABAJO en Grupo estafadores Soporte de enlaces empre Documentos, Que incorporaba sin cursor manejado ONU de la estafa Ratón y Múltiples Ventanas Usadas párrafo Trabajar hipertexto.
  • Andy Van Dam (Hypertext Editing System)

    Andy Van Dam (Hypertext Editing System)

    Andy van Dam y Su Equipo construyen recuperación de archivos y la edición del sistema (FRESS) un de do anterior Sistema de hipertexto sistema de edición partir. Sus Principales características hijo: permite el Empleo de Terminales Gracos y, porción del tanto, el Empleo de carácteres no Occidentales y Cualquier Símbolo en Pantalla, los enlaces pueden servicios bidireccionales y POSEE la Capacidad de "deshacer".
  • Programa Enquire-Within-Upon-Everything, Tim Berners-Lee

    Programa Enquire-Within-Upon-Everything, Tim Berners-Lee

    Mientras trabaja en el CERN, Tim Berners-Lee escribe un programa llamado Enquire-Within-Upon-Everything, que permite crear enlaces entre nodos.Un nodo posee un título, un tipo y una lista de enlaces. ENQUIRE se asimilaba al actual concepto de una wiki:Contaba con una base de datos sobre la que se trabajaba.Presentaba hipervínculos bidireccionales, asimilable al concepto de lo que enlaza Wikipedia y MediaWiki.Permitía una edición directa del servidor, tal y como sucede con los wiki
  • NeXT Computer, Inc.

    NeXT Computer, Inc.

    NeXT fue fundada en 1985 por el co-fundador de Apple, Steve Jobs después de su renuncia forzada de Apple. Su innovador sistema operativo, Nextstep, orientado a objetos de funcionamiento y entorno de desarrollo era muy influyente. NeXT se fusionó con Apple Inc. el 20 de diciembre de 1996, en una compra valorada aproximadamente en 375 millones de dólares, junto con 1,5 millones de acciones de Apple,. El software desarrollado por Next es la base para el sistema operativo Mac OS X.
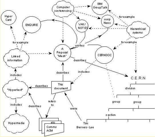
  • Information Management: A Proposal, Tim Berners-Lee

    Information Management: A Proposal, Tim Berners-Lee

    Tim Berners-Lee escribe Information Management: A Proposal, un informe interno que circula por el CERN. Esta propuesta se refiere a la gestión de la información general sobre aceleradores y experimentos en el CERN. Se analizan los problemas de pérdida de información acerca de la evolución de los sistemas complejos y deriva una solución basada en un sistema de hipertexto distribuido.
  • Mike Sendall, Ordenador NeXT

    Mike Sendall, Ordenador NeXT

    Mike Sendall, jefe de Tim Berners-Lee da el visto bueno a la compra del ordenador NeXT, lo que permite a Tim seguir adelante y crear un sistema global de hipertexto.
  • Primer navegador Web

    Primer navegador Web

    World Wide Web, es el primer navegador WEB, desarrollado por Tim Berners-Lee, era un navegador y editor a la vez, no era necesario escribir en lenguaje HTML, todo se podia hacer a través del interfaz gráfico
  • Inicios de WorldWideWeb

    Inicios de WorldWideWeb

    Tim Berners-Lee comienza a desarrollar un editor y navegador gráfico de hipertexto para NeXTStep, el sistema operativo con entorno gráco de los ordenadores NeXT. Elige WorldWideWeb como nombre del programa y World Wide Web como nombre del proyecto, después de descartar una serie de nombres: Information Mesh, Mine of Information e Information Mine.
  • hypertext Conference, por Tim Berners-Lee

    hypertext Conference, por Tim Berners-Lee

    Tim Berners-Lee, presentó el Hypertext Conference, a partir de ese momento la www comenzó a ser conocidad fuera del CERN, en esa conferencia no le aceptaron un artículo sino un simple poster, a lo que los revisores de la conferencia dijeron "un poco más y nos quedamos sin la WEB"
  • Servidor en España

    Servidor en España

    Se Instala el cebador Servidor WEB en españa, en la Universidad Jaume I de Castellón
  • Mosaic, primer navegador Gráfico

    Mosaic, primer navegador Gráfico

    Mosaic fue el primer navegador gráfico disponible para visualizar páginas web, y el primer navegador gráfico para Microsoft Windows. Fue creado en el NCSA en enero de 1993 por Marc Andreessen (el cual desarrolló parte del código, como la posibilidad de acceso a páginas en disco mediante protocolo file://) y Eric Bina. La primera versión funcionaba sobre sistemas Unix, pero fue tal su éxito que en agosto del mismo año se crearon versiones para Windows y Macintosh.
  • WWW gratis

    WWW gratis

    Los directores del CERN anuncian que la tecnología WWW podrá ser usada gratuitamente por cualquiera, sin tener que pagar ningún tipo de licencia o canon. La decisión de dar la web al mundo, fue sin duda la clave para que realmente triunfe.
  • Salida de NCSA

    Salida de NCSA

    Marc Andreessen y Eric J.Bina abandonan NCSA y se marchan a california con su código fuente a buscar fortuna, allí conocen a James Clark de la empresa Silicons Graphics y crean una nueva empresa inicialmente se llamaba Mosaic Communications Corporations, pero por problemas legales por la palabra Mosaic, la cambiaron por Netscape Comunications
  • Primer Servidor Web y Primera Página Web

    Primer Servidor Web y Primera Página Web

    Se Instala el cebador Navegador web (Llamado WorldWideWeb, Que FUE also sin editor de paginas web), el cebador de Servidor de Aplicaciones HTTP (LUEGO Conocido Como CERN httpd), el cebador de Servidor web (http://info.cern.ch) y las Primeras Páginas web Que describían el Proyecto Mismo. Publicado por Tim Berners-Lee. (ACTUALMENTE la pagina ya no EXISTE, SE perdio, Pero si EXISTE Una page in Donde indica Que Ahí estuvó El Primer Servidor, tambien Una page posterior de la Misma del Año 1992)
  • Lanzamiento de Netscape 1.0

    Lanzamiento de Netscape 1.0

    Netscape Navigator fue un navegador web y el primer producto comercial de la compañía Netscape Communications, creada por Marc Andreessen, uno de los autores de Mosaic, cuando se encontraba en el NCSA (Centro Nacional de Aplicaciones para Supercomputadores) de la Universidad de Illinois en Urbana-Champaign. Netscape fue el primer navegador comercial.
  • First International WWW conference

    First International WWW conference

    (25 a 27 de mayo): Se celebra First International WWW Conference en el CERN en Ginebra (Suiza). La conferencia es todo un éxito.
  • Fundación de W3C

    Fundación de W3C

    Tim Berners-Lee abandona el CERN y funda World Wide Web Consortium (W3C), el organismo internacional que vela por el correcto desarrollo de la WEB, es el organismo clave para el desarrollo WEB y se encarga de estandarizar tecnologías esenciales como HTML, CSS y DOM, Berners-Lee ha sido su director desde iniciacion hasta la actualidad, W3C cuenta con mas de 300 miembros en todo el mundo.
  • Aparece JavaScript

    Aparece JavaScript

    JavaScript fue desarrollado originalmente en Netscape, por Brendan Eich . Luchando con Microsoft a través de Internet, Netscape considera su solución cliente-servidor como sistema operativo distribuido, con una versión portable de Sun Microsystems Java '. Porque Java era un competidor de C + + y dirigido a programadores profesionales, Netscape también quería una ligera lenguaje interpretado que complementaría Java apelando a los programadores no profesionales, como de Microsoft Visual Basic.
  • Internet Explorer 1,  Micrososft

    Internet Explorer 1, Micrososft

    El proyecto Internet Explorer se inició en el verano de 1994 por Thomas Reardon.
    La primera versión de Internet Explorer (más tarde conocida como Internet Explorer 1 ) hizo su debut el 16 de agosto de 1995. Era una nueva versión de Spyglass Mosaic , que Microsoft había licenciado, como muchas otras empresas que inician el desarrollo del navegador, de Spyglass Inc. Vino con Microsoft Plus! para Windows 95 y la versión OEM de Windows 95 y se instaló como parte de la Internet Jumpstar Kid de Plus!.
  • Internet Explorer 2, Microsoft

    Internet Explorer 2, Microsoft

    Internet Explorer 2 fue lanzado para Windows 95, Windows NT 3.5 y NT 4.0 , el 22 de noviembre de 1995 (después de una beta 2.0 en octubre). Contaba con soporte para SSL, cookies, VRML , RSA , y los grupos de noticias de Internet . La versión 2 fue también la primera versión para Windows 3.1 y Macintosh System 7.0.1 (PPC o 68k), aunque la versión para Mac no fue lanzado hasta enero de 1996 para PPC, y en abril de 68k. [ 13 ] Versión 2.1 para Mac salió en agosto de 1996.
  • Internet Explorer 3, Microsoft

    Internet Explorer 3, Microsoft

    Internet Explorer 3 fue el primer navegador importante con CSS apoyo, a pesar de este apoyo fue sólo parcial. También introdujo soporte para ActiveX controles , applets de Java , multimedia en línea, y la IMÁGENES sistema para el contenido de metadatos . La versión 3 también viene incluido con Internet Mail and News , NetMeeting , y una primera versión de la libreta de direcciones de Windows , en sí incluye con Windows 95 OSR 2.La versión 3 resultó ser la primera versión más popular de Internet.
  • Internet Explorer 4, Microsoft

    Internet Explorer 4, Microsoft

    Se profundizó el nivel de integración entre el navegador web y el sistema operativo subyacente. Instalación de la versión 4 de Windows 95 o Windows NT 4 máquina y seleccionando el escritorio de Windows Update se traduciría en el Explorador de Windows tradicional, siendo reemplazado por una versión más similar a una interfaz de navegador web, así como el propio escritorio de Windows está habilitado para la web a través de Active Escritorio.
  • Liberacion de código fuente, Netscape

    Liberacion de código fuente, Netscape

    Netscape, al ver que estaba perdiendo la guerra con Internet Explorer, liberó el código fuente de su producto estrella.
  • Compra de Netscape, AOL

    Compra de Netscape, AOL

    Aol compra Netscape por un valor realmente escandaloso de 10.000 millones de dolares.
  • Internet Explorer 5, Microsoft

    Internet Explorer 5, Microsoft

    IE5 fue incluido con Outlook Express 5 . Además, con el lanzamiento de Internet Explorer 5.0, Microsoft lanzó la primera versión de XMLHttpRequest , dando a luz a Ajax (a pesar de que el término "Ajax" no fue acuñado hasta años más tarde). Fue la última con una versión de 16 bits. Internet Explorer 5.01, una versión de corrección de errores incluida en Windows 2000 , fue lanzado en diciembre de 1999. Internet Explorer 5.5 seguido en julio de 2000.
  • Internet Explorer 6, Microsoft

    Internet Explorer 6, Microsoft

    Pocos meses antes de Windows XP . Esta versión incluía mejoras DHTML, contenido Inline Frames restringidas, y el apoyo parcial de CSS nivel 1, DOM nivel 1 y SMIL 2.0. El MSXML motor también ha sido actualizado a la versión 3.0. Otras nuevas características incluyen una nueva versión del Kit de administración de Internet Explorer (IEAK), Barra multimedia, Windows Messenger integración, la colección culpa, el cambio de tamaño automático de imagen, P3P , y un nuevo look-and-feel.
  • Aparicion de Mozzilla Firefox

    Aparicion de Mozzilla Firefox

    Aparece por primera vez Mozilla Firefox despues del escandaloso movimiento que hizo Netscape en el año 1998
  • Version 1.5, Mozilla Firefox

    Version 1.5, Mozilla Firefox

    Mientras que Firefox 1.5 fue originalmente programado para llegar más tarde, la Fundación Mozilla abandonó el plan de lanzamiento 1.1 después de las primeras dos versiones alfa 1.1, la fusión con el conjunto de características de la 1.5, que terminó siendo liberado después de la fecha original de 1.1.
  • Versión 3.6, Mozilla Firefox

    Versión 3.6, Mozilla Firefox

    Utiliza el motor Gecko 1.9.2 e incluye varias mejoras en la interfaz, como "personas".
    El nombre en clave para esta versión fue Namoroka. Esta es la última versión principal, oficial a ejecutar en PowerPC basados ​​en Macintosh .
    Una actualización menor de Firefox 3.6, la versión 3.6.4 (cuyo nombre en código Lorentz ) es la primera actualización menor para hacer cambios no invasivos que no sean la estabilidad menor y parches de seguridad.
  • Internet Explorer 7, Microsoft

    Internet Explorer 7, Microsoft

    Incluye correcciones de errores, mejoras a su compatibilidad con los estándares web, navegación por pestañas con vista previa y la gestión de ficha, una caja de búsqueda de varios motores, un lector de canales de información web, nombres de dominio internacionalizados apoyo (IDN), Certificado Extended Validation de apoyo, y un anti- phishing filtro.
    Se incluye con Windows Vista y Windows Server 2008, y está disponible para Windows XP SP2 y versiones posteriores y Windows Server 2003 SP1.
  • Versión 2.0, Mozilla Firefox

    Versión 2.0, Mozilla Firefox

    Esta versión incluye actualizaciones de la navegación por pestañas medio ambiente, el Administrador de extensiones, la GUI (Graphical User Interface) , y el hallazgo, los motores de búsqueda y actualización de software, una nueva sesión de restauración característica, la corrección ortográfica en línea, y un anti- phishing cuentan que era implementada por Google como una extensión, y más tarde se fusionaron en el programa en sí.
  • Aparición de Google Chrome

    Aparición de Google Chrome

    Google Chrome es un programa gratuito navegador web desarrollado por Google que utiliza el WebKit motor de diseño hasta la versión 27 y, con la excepción de las versiones de iOS, a partir de la versión 28 y más allá del WebKit tenedor Blink. Fue lanzado como una versión beta de Microsoft Windows , el 2 de septiembre de 2008, y como versión pública estable, el 11 de diciembre de 2008
  • Versión 3.5, Mozilla Firefox

    Versión 3.5, Mozilla Firefox

    Inicialmente contaba Firefox 3.1, los desarrolladores de Mozilla decidieron cambiar la numeración de la versión de 3.5, con el fin de reflejar una significativamente mayor alcance de los cambios de lo inicialmente previsto.
    Los cambios incluyen mucho más rápido rendimiento gracias a una actualización a SpiderMonkey JavaScript motor llamado TraceMonkey y mejoras de renderizado.
  • Versión 3.0, Google Chrome

    Versión 3.0, Google Chrome

    Motor de Diseño: WebKit 532
    Cambios: Nuevo "nueva pestaña" página para una mejor personalización.25% más rápido JavaScript.HTML5 video y soporte de etiquetas de audio.Tematización ligera.
  • Versión 7.0, Google Chrome

    Versión 7.0, Google Chrome

    Motor de Diseño: WebKit 534.7
    Cambios: Implementado algoritmo de análisis sintáctico HTML5.
    API de archivos.
    Directorio de carga a través de la etiqueta de entrada.
    Versión de OS X ganó AppleScript apoyo para la automatización de la interfaz de usuario.
    Enlace tardío habilitado para sockets SSL : SSL peticiones de alta prioridad están siempre envían al servidor primero.
    Nuevas opciones para la gestión de las cookies.
    Actualizada la página Nueva pestaña para que con las aplicaciones web.
  • Internet Explorer 9, Microsoft

    Internet Explorer 9, Microsoft

    Microsoft anunció por primera vez IE9 en el PDC 2009 , y habló sobre todo de la forma en que se aprovecha de la aceleración de hardware de DirectX para mejorar el rendimiento de las aplicaciones web y la calidad de la tipografía web .
    Internet Explorer 9 sólo es compatible con Windows Vista SP2, Windows 7 y Windows Server 2008 .Es compatible con varios CSS 3 propiedades y embebido ICC v2 o v4 perfiles de color apoyo a través del sistema de colores de windows.
  • Versión 15, Google Chrome

    Versión 15, Google Chrome

    Motor de diseño: WebKit 535.2
    Cambios: Faster vista preliminar.
    Nuevo diseño de página de nueva pestaña por defecto.
    API fullscreen JavaScript habilitado de forma predeterminada.
    Instalación de líneas en la Chrome Web Store elementos de sitios verificados.
    Sincronización Historia cuadro multifunción.
    Al cambiar a FFmpeg nativa VP8 decodificador.
    Extensiones integradas en las páginas de configuración.
    GPU Accelerated Canvas 2D discapacitados.
  • Versión 8, Mozilla Firefox

    Versión 8, Mozilla Firefox

    Firefox 8 verificó que los usuarios realmente quieren los complementos instalados anteriormente. Tras la instalación, aparecerá un cuadro de diálogo le solicite a los usuarios activar o desactivar los complementos. Add-ons instalados por programas de terceros fueron desactivados por defecto, pero los complementos instalados por el usuario se habilitan de forma predeterminada. Mozilla consideró que los complementos de terceros instalados eran problemáticas, quitándole el control del usuario.
  • Versión 16, Google Chrome

    Versión 16, Google Chrome

    Motor de diseño: WebKit 535.7
    Cambios:
    Múltiples perfiles de forma predeterminada.
    Permisos opcionales en extensiones de Chrome, por lo que el usuario puede aceptar o darse de baja de los permisos opcionales durante la instalación.
    Se eliminó el soporte experimental para pestañas laterales.
  • Versión 9, Mozilla Firefox

    Versión 9, Mozilla Firefox

    Firefox 9 incluye varias nuevas características, como inferencia de tipos, lo que aumenta el rendimiento de JavaScript hasta un 30%, la mejora de la integración tema para Mac OS X Lion, agregó dos navegación pasar el dedo para Mac OS X Lion, añadido soporte para la consulta de Do Not Track estado a través de JavaScript , ha añadido soporte para font-stretch, soporte mejorado para texto de desbordamiento, soporte mejorado para estándares HTML5, MathML y CSS, y varios problemas de seguridad fijas.
  • Versión para android, Google Chrome

    Versión para android, Google Chrome

    Una versión beta para dispositivos Android 4.0 fue lanzado el 7 de febrero de 2012, disponible para un número limitado de países de Google Play.
    Características notables: sincronización con el escritorio de Chrome para proporcionar los mismos marcadores y ver las mismas pestañas del navegador, página de pre-renderizado, aceleración de hardware.
    También soporta características orientadas móviles, como la orientación del dispositivo y la Geolocalización.
  • Liderazgo de Google Chrome

    Liderazgo de Google Chrome

    Internet Explorer dejó de ser el navegador más usado a nivel mundial, pasando a ser el primero Google Chrome
  • Versión 16, Mozilla Firefox

    Versión 16, Mozilla Firefox

    Los planes para esta versión llamada para la fijación de errores pendientes de liquidación, que implica el apoyo de las nuevas características de Mac OS X Lion , la mejora de la puesta en marcha de velocidad cuando un usuario desea restaurar una sesión anterior, y el apoyo para la visualización de PDF de archivos en línea sin un plugin.
    Opus formato de audio está activada de forma predeterminada. Se ha añadido soporte para las aplicaciones web.
  • Internet Explorer 10, Microsoft

    Internet Explorer 10, Microsoft

    IE10 se convirtió en general, disponible en 26 de octubre 2012 junto con Windows 8 y Windows Server 2012 . Se hizo disponible para Windows 7 el 26 de febrero de 2013. Microsoft anuncia Internet Explorer 10 en abril de 2011 en el MIX 11 en Las Vegas, la liberación de la primera Platform Preview, al mismo tiempo. En la feria, se dijo que Internet Explorer 10 fue de 3 semanas en el desarrollo. Esta versión mejora además al soporte de estándares, incluyendo CSS3 gradientes.
  • Versión 8.0, Google Chrome

    Versión 8.0, Google Chrome

    Motor de diseño: WebKit 534.10
    Cambios: Chrome Web Store.
    Incorporado en el visor de PDF que funciona dentro de sandbox de Chrome para mayor seguridad.
    Ampliado soporte de sincronización para incluir aplicaciones web.
    Mejora de plug-in de manipulación.
    Composición acelerada por GPU, soporte WebGL para el lienzo elemento, y un modo de "vista general tab" (como Exposé ) para OS X .
  • Versión 28, Google chrome para Linux

    Versión 28, Google chrome para Linux

    Motor de diseño: Blink 537.36
    Cambios: Motor de diseño reemplaza con Blink , un tenedor de WebKit.
    Página se carga más rápido con el nuevo Blink roscado analizador HTML.
    Notificaciones ricos y el Centro de Notificación (notificaciones basados ​​en HTML en desuso).
    Las grandes mejoras de las asm.js actuaciones de referencia.
    El apoyo a la CSS:. Pseudoclass sin resolver por elementos personalizados.
    El apoyo a la CSS @ soporta bloques condcionales para probar la propiedad.
  • Versión 22, Mozilla Firefox

    Versión 22, Mozilla Firefox

    WebRTC está activada de forma predeterminada. Añadido soporte CSS Flexbox. Una de las novedades de Firefox 22 estaba OdinMonkey, el motor JavaScript de próxima generación de Mozilla.
  • Uso de Navegadores a nivel mundial.

    Uso de Navegadores a nivel mundial.

    --Norte América
    Internet Explorer 40.4%
    --Sudamérica
    Google Chrome 48.0%
    --Europa
    Firefox 30.6%
    --Asia
    Google Chrome 36.4%
    --Africa
    Firefox 39.5%
    --Oceania
    Internet Explorer 35.5%
  • Internet Explorer 8, Microsoft

    Internet Explorer 8, Microsoft

    Seguridad, facilidad de uso y las mejoras en RSS , CSS y Ajax son las prioridades de Microsoft para Internet Explorer 8. Se incluye mucho más estricto cumplimiento de los estándares web , incluyendo una completa planificadas Cascading Style Sheets 2,1 de cumplimiento para la versión de lanzamiento . Todos estos cambios permitidos Internet Explorer 8 para pasar el Acid2 prueba. IE8 también incluye numerosas mejoras en JavaScript, así como mejoras de rendimiento.