Imagem0

Fatos Marcantes da História do Ensino a Distância no Brasil e no Mundo

By neres
  • Marco Inicial da Educação a Distância

    Marco Inicial da Educação a Distância

    É anunciado um curso pela Gazeta de Boston, na edição de 20 de março, onde o Prof. Caleb Philipps, de Short Hand, oferecia material para ensino e tutoria por correspondência. Após iniciativas particulares, tomadas por um longo período e por vários professores, no século XIX a Educação a Distância começa a existir institucionalmente.
  • Instituto Líber Hermondes

    Instituto Líber Hermondes

    É inaugurado na Suécia o Instituto Líber Hermondes, que possibilitou a mais de 150.000 pessoas realizarem cursos através da Educação a Distância.
  • Primeira Escola por Correspondência na Europa

    Primeira Escola por Correspondência na Europa

    na Faculdade Sir Isaac Pitman, no Reino Unido, é inaugurada a primeira escola por correspondência na Europa.
  • Francês por Correspondência

    Francês por Correspondência

    Em Berlim, a Sociedade de Línguas Modernas patrocina os professores Charles Toussaine e Gustav Laugenschied para ensinarem Francês por correspondência.
  • Divisão de Ensino por Correspondência

    Divisão de Ensino por Correspondência

    No Departamento de Extensão da Universidade de Chicago, nos Estados Unidos da América, é criada a Divisão de Ensino por
    Correspondência para preparação de docentes.
  • Profissionalização por Correspondência para Datilógrafo

    Profissionalização por Correspondência para Datilógrafo

    o Jornal do Brasil registra, na primeira edição da seção de classificados, anúncio que oferece profissionalização por correspondência para datilógrafo.
  • Cursos por Correspondência na União Soviética

    Cursos por Correspondência na União Soviética

    Inicia-se cursos por correspondência na União Soviética.
  • Educação a Distância pelo Rádio Brasileiro

    Educação a Distância pelo Rádio Brasileiro

    Um grupo liderado por Henrique Morize e Edgard Roquette-Pinto criou a Rádio Sociedade do Rio de Janeiro que oferecia curso de Português, Francês, Silvicultura, Literatura Francesa, Esperanto, Radiotelegrafia e Telefonia. Tinha início assim a Educação a Distância pelo rádio brasileiro.
  • Projeto Rádio Escola

    Projeto Rádio Escola

    Edgard Roquette-Pinto instalou a Rádio–Escola Municipal no Rio, projeto para a então Secretaria Municipal de Educação do Distrito Federal. Os estudantes tinham acesso prévio a folhetos e esquemas de aulas, e também era utilizada correspondência para contato com estudantes.
  • Japanese National Public Broadcasting Service

    Japanese National Public Broadcasting Service

    O Japanese National Public Broadcasting Service inicia seus programas escolares pelo rádio, como complemento e enriquecimento da escola oficial.
  • Instituto Monitor

    Instituto Monitor

    Surgimento, em São Paulo, do Instituto Monitor, o primeiro instituto brasileiro a oferecer sistematicamente cursos profissionalizantes a distância por correspondência, na época ainda com o nome Instituto Rádio Técnico Monitor.
  • Instituto Universal Brasileiro e a Primeira Universidade do Ar

    Instituto Universal Brasileiro e a Primeira Universidade do Ar

    Surge o Instituto Universal Brasileiro, segundo instituto brasileiro a oferecer também cursos profissionalizantes sistematicamente. Fundado por um ex-sócio do Instituto Monitor, já formou mais de 4 milhões de pessoas e hoje possui cerca de 200 mil alunos. Ainda no ano de 1941, surge a primeira Universidade do Ar, que durou até 1944.
  • Transmissão das Aulas da Faculdade de Letras e Ciências Humanas de Paris

    Transmissão das Aulas da Faculdade de Letras e Ciências Humanas de Paris

    Inicia-se a transmissão das aulas de quase todas as matérias literárias da Faculdade de Letras e Ciências Humanas de Paris, França, por meio da Rádio Sorbonne.
  • A Nova Universidade do Ar

    A Nova Universidade do Ar

    Surge a nova Universidade do Ar, patrocinada pelo Serviço Nacional de Aprendizagem Comercial (SENAC), Serviço Social do Comércio (SESC) e emissoras associadas. O objetivo desta era oferecer cursos comerciais radiofônicos. Os alunos estudavam nas apostilas e corrigiam exercícios com o auxílio dos monitores. A experiência durou até 1961, entretanto a experiência do SENAC com a Educação a Distância continua até hoje.
  • Primeira Legislação para Escolas por Correspondência

    Primeira Legislação para Escolas por Correspondência

    Na Noruega, é criada a primeira legislação para escolas por correspondência.
  • Universidade de Sudáfrica

    Universidade de Sudáfrica

    Nasce a Universidade de Sudáfrica, atualmente a única universidade a distância da África, que se dedica exclusivamente a desenvolver cursos nesta modalidade.
  • Transmissão de Programas Educativos pela Televisão

    Transmissão de Programas Educativos pela Televisão

    A Chicago TV College, Estados Unidos, inicia a transmissão de programas educativos pela televisão, cuja influência pode notar-se rapidamente em outras universidades do país que não tardaram em criar unidades de ensino a distância, baseadas fundamentalmente na televisão.
  • Escolas Radiofônicas de Natal

    Escolas Radiofônicas de Natal

    A Diocese de Natal, Rio Grande do Norte, cria algumas escolas radiofônicas, dando origem ao Movimento de Educação de Base (MEB), marco na Educação a Distância não formal no Brasil. O MEB, envolvendo a Conferência Nacional dos Bispos do Brasil e o Governo Federal utilizou--se inicialmente de um sistema rádio-educativo para a democratização do acesso à educação, promovendo o letramento de jovens e adultos.
  • Tele Escola Primária do Ministério da Cultura e Educação

    Tele Escola Primária do Ministério da Cultura e Educação

    Na Argentina, nasce a Tele Escola Primária do Ministério da Cultura e Educação, que integrava os materiais impressos à televisão e à tutoria.
  • Ocidental School

    Ocidental School

    É fundada, em São Paulo, a Ocidental School, de origem americana, focada no campo da eletrônica.
  • O Instituto Brasileiro de Administração Municipal e o Núcleo de Educação a Distância da Fundação Padre Landell de Moura

    O Instituto Brasileiro de Administração Municipal e o Núcleo de Educação a Distância da Fundação Padre Landell de Moura

    O Instituto Brasileiro de Administração Municipal inicia suas atividades na área de educação pública, utilizando-se de metodologia de ensino por correspondência. Ainda neste ano, a Fundação Padre Landell de Moura criou seu núcleo de Educação a Distância, com metodologia de ensino por correspondência e via rádio.
  • Universidade do Pacífico Sul

    Universidade do Pacífico Sul

    É criada a Universidade do Pacífico Sul, uma universidade regional que pertence a 12 países-ilhas da Oceania.
  • Fundação da Universidade Aberta

    Fundação da Universidade Aberta

    No Reino Unido, é criada a Fundação da Universidade Aberta.
  • Projeto Minerva

    Projeto Minerva

    Surge o Projeto Minerva, um convênio entre o Ministério da Educação, a Fundação Padre Landell de Moura e Fundação Padre Anchieta, cuja meta era a utilização do rádio para a educação e a inclusão social de adultos. O projeto foi mantido até o início da década de 1980.
  • Universidade Aberta Britânica

    Universidade Aberta Britânica

    A Universidade Aberta Britânica é fundada.
  • Universidade Nacional de Educação a Distância

    Universidade Nacional de Educação a Distância

    Na Espanha, é fundada a Universidade Nacional de Educação a Distância.
  • Instituto Padre Reus e Cursos das Antigas 5ª à 8ª Séries na TV Ceará

    Instituto Padre Reus e Cursos das Antigas 5ª à 8ª Séries na TV Ceará

    Surge o Instituto Padre Reus e na TV Ceará começam os cursos das antigas 5ª à 8ª séries (atuais 6º ao 9º ano do Ensino Fundamental), com material televisivo, impresso e monitores.
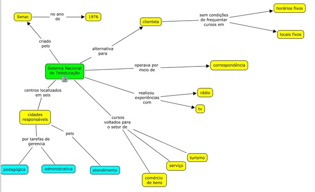
  • Sistema Nacional de Teleducação

    Sistema Nacional de Teleducação

    É criado o Sistema Nacional de Teleducação, com cursos através de material instrucional.
  • Fundação da Universidade Nacional Aberta

    Fundação da Universidade Nacional Aberta

    Na Venezuela, é criada a Fundação da Universidade Nacional Aberta.
  • Universidade Estadual a Distância

    Universidade Estadual a Distância

    Na Costa Rica, é fundada a Universidade Estadual a Distância.
  • Cursos da UnB Veiculados por Jornais e Revistas e o Projeto Brasil EAD

    Cursos da UnB Veiculados por Jornais e Revistas e o Projeto Brasil EAD

    A Universidade de Brasília, pioneira no uso da Educação a Distância, no ensino superior no Brasil, cria cursos veiculados por jornais e revistas, que em 1989 é transformado no Centro de Educação Aberta, Continuada, a Distância (CEAD) e lançado o Brasil EAD.
  • Centro Internacional de Estudos Regulares (CIER)

    Centro Internacional de Estudos Regulares (CIER)

    É fundado o Centro Internacional de Estudos Regulares (CIER) do Colégio Anglo-Americano que oferecia Ensino Fundamental e Médio a distância. O objetivo do CIER é permitir que crianças, cujas famílias mudem-se temporariamente para o exterior, continuem a estudar pelo sistema educacional brasileiro.
  • Série de Programas Radiofônicos do SENAC

    Série de Programas Radiofônicos do SENAC

    O SENAC desenvolveu uma série de programas radiofônicos sobre orientação profissional na área de comércio e serviços, denominada “Abrindo Caminhos”.
  • Universidade Aberta Holandesa

    Universidade Aberta Holandesa

    Na Holanda, é implantada a Universidade Aberta.
  • Fundação da Associação Europeia das Escolas por Correspondência

    Fundação da Associação Europeia das Escolas por Correspondência

    É criada a Fundação da Associação Europeia das Escolas por Correspondência.
  • Universidade Nacional Aberta Indira Gandhi

    Universidade Nacional Aberta Indira Gandhi

    Na Índia, é realizada a implantação da Universidade Nacional Aberta Indira Gandhi.
  • Resolução do Parlamento Europeu Sobre Universidades Abertas

    Resolução do Parlamento Europeu Sobre Universidades Abertas

    É divulgada a resolução do Parlamento Europeu sobre Universidades Abertas na Comunidade Europeia.
  • Fundação da Associação Europeia de Universidades de Ensino a Distância

    Fundação da Associação Europeia de Universidades de Ensino a Distância

    É criada a Fundação da Associação Europeia de Universidades de Ensino a Distância.
  • Universidade Aberta Portuguesa

    Universidade Aberta Portuguesa

    Em Portugal, é criada a Fundação da Universidade Aberta.
  • Rede Europeia de Educação a Distância

    Rede Europeia de Educação a Distância

    É implantada a rede Europeia de Educação a Distância, baseada na declaração de Budapeste e o relatório da Comissão sobre educação aberta e a distância na Comunidade Europeia.
  • O Programa “Jornal da Educação – Edição do Professor”

    O Programa “Jornal da Educação – Edição do Professor”

    O programa “Jornal da Educação – Edição do Professor”, concebido e produzido pela Fundação Roquete-Pinto tem início e em 1995 com o nome “Um salto para o Futuro”, foi incorporado à TV Escola (canal educativo da Secretaria de
    Educação a Distância do Ministério da Educação) tornando-se um marco na Educação a Distância nacional.
  • Universidade Aberta de Brasília

    Universidade Aberta de Brasília

    É criada a Universidade Aberta de Brasília, acontecimento bastante importante na Educação a Distância do nosso país.
  • Centro Nacional de Educação a Distância, a MultiRio (RJ) e o Programa TV Escola

    Centro Nacional de Educação a Distância, a MultiRio (RJ) e o Programa TV Escola

    É criado o Centro Nacional de Educação a Distância e nesse mesmo ano também a Secretaria Municipal de Educação cria a MultiRio (RJ) que ministra cursos do 6º ao 9º ano, através de programas televisivos e material impresso. Ainda em 1995, foi criado o Programa TV Escola da Secretaria de Educação a Distância do MEC.
  • Secretaria de Educação a Distância (SEED)

    Secretaria de Educação a Distância (SEED)

    É criada a Secretaria de Educação a Distância (SEED), pelo Ministério da Educação, dentro de uma política que privilegia a democratização e a qualidade da educação brasileira. É neste ano também que a Educação a Distância surge oficialmente no Brasil.
  • UniRede e CEDERJ

    UniRede e CEDERJ

    É formada a UniRede, Rede de Educação Superior a Distância, consórcio que reúne atualmente 70 instituições públicas do Brasil comprometidas na democratização do acesso à educação de qualidade, por meio da Educação a Distância, oferecendo cursos de graduação, pós-graduação
    e extensão. Nesse ano, também nasce o Centro de Educação a Distância do Estado do Rio de Janeiro (CEDERJ).
  • CECIERJ

    CECIERJ

    O CEDERJ é incorporado a Fundação Centro de Ciências de Educação Superior a Distância do Rio de Janeiro (Fundação CECIERJ).
  • Programas Para a Formação Inicial e Continuada de Professores da Rede Pública

    Programas Para a Formação Inicial e Continuada de Professores da Rede Pública

    Vários programas para a formação inicial e continuada de professores da rede pública, por meio da EAD, foram implantados pelo MEC. Entre eles o Proletramento e o Mídias na Educação. Estas ações conflagraram na criação do Sistema Universidade Aberta do Brasil.
  • Universidade Aberta do Brasil

    Universidade Aberta do Brasil

    É criada a Universidade Aberta do Brasil, uma parceria entre o MEC, estados e municípios; integrando cursos, pesquisas e programas de educação superior a distância.
  • Decreto n° 5.773, de 09 de Maio de 2006

    Decreto n° 5.773, de 09 de Maio de 2006

    Entra em vigor o Decreto n° 5.773, de 09 de maio de 2006, que dispõe sobre o exercício das funções de regulação, supervisão e avaliação de instituições de educação superior e cursos superiores de graduação e sequenciais no sistema federal de ensino, incluindo os da modalidade a distância
    (BRASIL, 2006).
  • Decreto nº 6.303, de 12 de Dezembro de 2007

    Decreto nº 6.303, de 12 de Dezembro de 2007

    Entra em vigor o Decreto nº 6.303, de 12 de dezembro de 2007, que altera dispositivos do Decreto n° 5.622 que estabelece as Diretrizes e Bases da Educação Nacional.
  • Ensino Médio a Distância

    Ensino Médio a Distância

    Em São Paulo, uma Lei permite o ensino médio a distância, onde até 20% da carga horária poderá ser não presencial.
  • Portaria nº 10, de 02 Julho de 2009

    Portaria nº 10, de 02 Julho de 2009

    Entra em vigor a Portaria nº 10, de 02 julho de 2009, que fixa critérios para a dispensa de avaliação in loco e deu outras providências para a Educação a Distância no Ensino Superior no
    Brasil.
  • Núcleo de Educação a Distância da UFERSA

    Núcleo de Educação a Distância da UFERSA

    A resolução CONSEPE/UFERSA Nº 007/2010, de 19 de agosto de 2010, cria o Núcleo de Educação a Distância na estrutura organizacional da Pró-reitoria de Graduação da UFERSA e aprova o seu regimento.
  • Secretaria de Educação a Distância

    Secretaria de Educação a Distância

    A Secretaria de Educação a Distância é extinta.