TAM

  • Theory of Reasonable Action (TRA)

    Theory of Reasonable Action (TRA)

    (Martin Fishbein & Icek Ajzen)
  • Theory of Planned Behavior (TPB)

    Theory of Planned Behavior (TPB)

    (Icek Ajzen)
  • Technology Acceptance Model (TAM) Original

    Technology Acceptance Model (TAM) Original

    (Fred D. Davis)
  • Period: to

    Pengenalan Model

  • TAM with External Variable

    TAM with External Variable

    (Davis, Bagozzi & Warshaw)
  • Period: to

    Validasi Model

  • Period: to

    Ekstensi Model

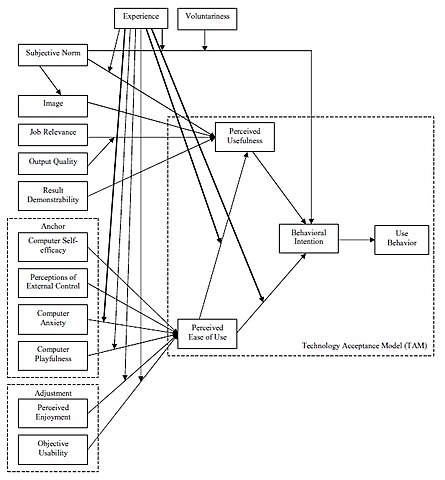
  • TAM 2

    TAM 2

    (Venkatesh & Davis) Dengan memasukan konstruk-konstruk norma subyektif, kesukarelaan, & image
  • Period: to

    Elaborasi Model TAM++

  • TAM 3

    TAM 3

    (Venkatesh & Bala)
    in the context of e-commerce with an inclusion of the effects of trust and perceived risk on system use

A list shows items. A timeline shows sequence.

Use Timetoast to make dates, milestones, and turning points easier to understand in a clear visual format. Timetoast is a timeline maker for work, school, research, and stories.