Los hits del XIX

  • Period: to

    Fernando VII

    Fernando VII de España, llamado el Deseado
    y el rey Felón​, ocupó personalmente el trono español entre marzo y mayo de 1808 y, tras la salida de España del «rey intruso» José I Bonaparte y su vuelta al país, nuevamente desde mayo de 1814 hasta su muerte.
  • Causas Revolución Francesa

    Difusión de las ideas ilustradas y de los principios de libertad e igualdad promovidos por la Revolución francesa
    El descontento de la Burguesía criolla. Los criollos veían España como un freno para la economía americana obstaculizada el comercio e imponía fuertes cargas fiscales.
    Además les marginaba de la vida política y administrativa de las colonias.
    La independencia de EEUU de las colonias Británicas.
  • Conquista de Napoleón

    Conquista de Napoleón

    El 27 de octubre de 1807 con la firma del tratado de Fontainebleau, que permitió a las tropas francesas pasar por España para invadir Portugal.
  • Period: to

    Guerra de la Independencia

    En 1808 las tropas francesas ocuparon España pero Madrid lucho por lo que se generó un conflicto, tuvo 3 fases:
    Resistencia popular: Pequeños grupos que se enfrentaba contra la invasion, consiguieron frenar el avance hacia el sur
    Ofensa francesa: interviene Napoleón y consigue ocupar la mayor parte de España, en 1812 consigue ocupar todo el territorio
    Victorias angloespañolas: el ejército británico ayuda a España, venciendo a los franceses en Los Arapiles
  • Period: to

    Larra

    Fue un escritor, periodista y político español. Es considerado, junto con Espronceda, Bécquer, José Zorrilla y Rosalía de Castro, la más alta cota del Romanticismo literario español.
  • Constitución de 1812

    Constitución de 1812

    También conocida como La Pepa, fue promulgada por las Cortes Generales españolas y es la primera Constitución promulgada del país, viene a raíz de la ocupación del trono español por José Bonaparte, en esta Constitución se establece la soberanía nacional, la división de poderes y el sufragio universal masculino
  • Period: to

    Tensión entre liberales y absolutistas

    En 1815, se reunieron las para frenar las ideas liberales. A esto se le llamó la Santa Alianza, a partir de 1815 los dos bandos opuestos eran el absolutismo y el liberalismo que fueron los dos bandos impulsores de las oleadas revolucionarias de 1830.
    En Francia en 1830 Carlos X era el monarca absoluto y Luis Felipe de Orleans, el cual se le denominó el “rey ciudadano”
    En 1831 estalló una revuelta en Polonia la cual estaba bajo el imperio ruso.
    En 1848 conocida como “la primavera de los pueblos”
  • Period: to

    José Zorrilla

    Histórico y conservador, era poeta y dramaturgo, era un apasionado del dibujo.
    Perteneció al Romanticismo y su obra más importante fue “Don Juan Tenorio”
    Ocupó el puesto de Larra en “El Español” después de que este falleciera además paso varios años en America donde se hizo muy cercano al emperador Maximiliano
  • Pragmática Sanción

    Pragmática Sanción

    La Pragmática Sanción fue una ley aprobada por el rey Fernando VII para que asi su hija, Isabel II pudiera reinar ya que en ese entonces estaba implantada la Ley Sálica que solo dejaba reinar a los sucesores hombres.
    El reemplazo de Isabel II hubiera sido Carlos Maria Isidro de Borbón
  • Causas Guerra Carlista

    Causas Guerra Carlista

    En 1833 muere Fernando VII y debido a su muerte es nombrada reina de España su hija Isabel y Don Carlos que es el hermano de Fernando VII no acepta que isabel sea la reina de España y por la Ley Sálica
  • Period: to

    1º Fase guerra Carlista

    En la primera fase se produce el levantamiento de varias zonas como el País Vasco, Navarra , Región pirineica y el Maestreado . Otras zonas de predominó Carlista son la meseta norte , región cantábrica, Aragón y Cataluña el sur de Cáceres y algunas comarcas de Andalucía
  • Period: to

    Guerra Carlista

    Las guerras carlistas fueron una serie de contiendas civiles que tuvieron lugar en España a lo largo del siglo XIX. Se debieron por una disputa por el trono y, por un enfrentamiento entre principios políticos, hubo dos grupos Carlistas (apoyaban a Carlos Maria Isidro de Borbon) y Liberales (apoyaban a Isabel) dirigidos por Espartero
  • Macías (obra más importante de Larra)

    Macías (obra más importante de Larra)

    Trata de la trágica vida del poeta medieval Macías y los amores adúlteros mantenidos con Elvira .
    Elvira, la amada de Macías, es obligada por su padre a casarse con el noble don Fernán Pérez de Vadillo . Macías, que involuntariamente regresa demasiado tarde, loco de dolor por la noticia de las bodas, se rebela contra todos y se introduce en la casa de esposos, por lo que es encarcelado
  • Period: to

    2 º Fase guerra Carlista

    Entre 1835 y 1837 el general Gómez atravesó España desde el país Vasco hasta Cádiz mientras Don Carlos dirigía la llamada expedición real .
    En 1835 espartero un soldado del ejército de Isabel rompe el cerco de Bilbao mientras los Carlistas consiguen una fácil victoria en el maestrazgo
  • Muerte de Larra

    Muerte de Larra

    Se quitó la vida de un tiro en la cabeza sobre las ocho y media de la tarde del 13 de febrero de 1837, en su casa de la madrileña calle Santa Clara.
    Se suicidó por no poder cambiar ni su país ni su trágico devenir amoroso
  • Desamortizaciones de Mendizabal y Madoz

    Desamortizaciones de Mendizabal y Madoz

    Consistió fundamentalmente en la venta por subasta de las tierras expropiadas a la Iglesia.
  • Period: to

    Rosalia de Castro

    Rosalia de Castro fue una poetisa y novelista que trataba temas como el feminismo, el amor y el existencialismo.
    Es considerada una de las iniciadoras de la poesía española contemporánea (junto con Becquer) e inspiró a los autores de la generación del 27
    Muchas de sus obras fueron influenciadas por sucesos de su vida tales como las muertes de su madre y su hijo o la crisis que tenía desde joven al ser una hija ilegítima
    Rosalia de Castro fue una persona clave para el Rexurdimento Gallego.
  • Period: to

    Galdós

    Benito Pérez Galdós fue un novelista, dramaturgo, cronista y político español.
    Se le considera uno de los mejores representantes de la novela realista del siglo xix, no solo en España, y un narrador capital en la historia de la literatura en lengua española
  • Period: to

    Leopoldo Alas “Clarín”

    Pertenece al Realismo y escribió novelas, cuentos, ensayos y teatro
    Tiene más de dos mil artículos filosóficos, políticos y literarios publicados lo que le da el título del mayor crítico literario de la época.
    Escribió para varios periódicos como “El Solfeo” o “Revista de Asturias”
    Es junto con Benito Pérez Galdós un principal representante español de la literatura europea de la 2ª mitad del siglo XIX
  • Period: to

    Miguel de Unamuno

    escritor y filósofo español perteneciente a la generación del 98. En su obra cultivó gran variedad de géneros literarios como novela, ensayo, teatro y poesía
    Link a su entrevista
  • Period: to

    Valle-Inclán

    poeta,novelista español y era una persona que está muy apasionado del cine hay 2 etapas de su novela, La Primavera Estapa que escribe novelas para expresar sus simpatías al Carlismo y Segunda Etapa que dan un giro radical,se vuelven duras y descarnada y intenta mostrar la degradación de los personajes y ambientes, la dura realidad política y social.
    Link a su entrevista
  • Period: to

    Rubén Darío

    fue un poeta nicaragüense que inició el movimiento literario en español conocido como modernismo que floreció a fines del siglo XIX. Darío tuvo una gran y duradera influencia en la literatura y el periodismo en español del siglo XX
  • Period: to

    Pío Baroja

    escritor español de la generación del 98, cultivó la novela además de el teatro, conocido por “La Busca” y “El arbol de la ciencia”
    Es considerado el gran novelista de la generacion del 98
    Pío Baroja se inclina más hacia el naturalismo a diferencia de sus compañeros de la generación del 98, el tiene una visión muy pesimista sobre España y los seres humanos en general
    Link a su entrevista
  • Period: to

    Obra más importante de Galdós

    Los Episodios nacionales son una colección de cuarenta y seis novelas históricas escritas por Benito Pérez Galdós que fueron redactadas entre 1872 y 1912 . Están divididas en cinco series y tratan la historia de España desde 1805 hasta 1880, aproximadamente. Sus argumentos insertan vivencias de personajes ficticios en la narración de los principales acontecimientos españoles del siglo xix, desde la guerra de la Independencia española hasta los años de la Restauración borbónica en España
  • Period: to

    Azorín

    escritor español perteneciente a la generación del 98, que cultivó diversos géneros literarios: la novela, el ensayo, la crónica periodística y la crítica literaria y, en menor medida, el teatro. Destaca por obras como una historia de amor (1926) o pensadnos en España (1940)
    Link a su entrevista
  • Period: to

    Manuel Machado

    Pydramaturgo español, enmarcado en el modernismo. Fue hermano del también poeta Antonio Machado, así como del pintor José Machado
    Link a su entrevista
  • Period: to

    Antonio Machado

    Nacio en Sevilla y perteneció al Modernismo y la generación del 98, es conocido por “Soledades” y “Campos de Castilla”
    en 1927 ingresa a la Real Academia y cuando estalla la guerra civil se traslada a Valencia
    Antonio M. Murió en Francia porque tuvo que ser exiliado pero no aguantó las complicaciones del viaje y murió al llegar a su destino.
    Link a su entrevista
  • Sistema Canovista

    Sistema Canovista

    Liderado por Canovas, buscana restaurar la monarquia constitucional y garantizar el orden y la estabilidad social.
    Quería además evitar las revueltas populares y militares por lo que quitó el poder político al ejército
    En la Constitución de 1876 se establece una monarquia constitucional con cortes bicamerales (con congreso y senado)
  • “Follas Novas” es publicada.

    “Follas Novas” es publicada.

    Obra más importante del Rexurdimento Gallego, escrito por Rosalia de Castro.
    El Rexurdimento gallego es una etapa cultural de la historia de Galicia que se caracteriza por la reivindicación de la importancia de la lengua gallega para expresarse tras un periodo de ostracismo, esta solia verse como un idioma poco fino y que usaba la clase popular. Este movimiento popularizó un sentimiento nacionalista y logro la consideración de las lenguas no oficiales en España.
  • Period: to

    Juan Ramón Jiménez

    poeta español. Ganó el Premio Nobel de Literatura en 1956 por el conjunto de su obra, entre la que destaca la obra lírica en prosa Platero y yo
  • “La Regenta” es publicada.

    “La Regenta” es publicada.

    El tema central de la novela es el del adulterio de Ana Ozores. El desarrollo de este tema se hace minuciosamente a lo largo de toda la obra mediante la confrontación de las costumbres, la historia y el cuadro de valores morales de una ciudad imaginaria.
    Ana Ozores, una mujer con poca estabilidad económica es obligada a casarse con un hombre rico pero mucho mayor que ella, ella se enamora de un seductor,don Alvaro Mesia que solo quiere conquistarla, mientras que su confesor se enamora de ella.
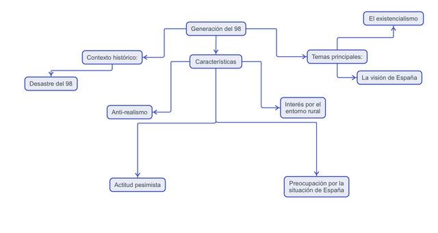
  • La Generación del 98.

    La Generación del 98.

    Grupo de literarios españoles que reunen las siguientes características (imagen)
    Azorín fue el que dio nombre a este grupo (en este timeline podrás encontrar un podcast con pequeñas entrevistas a algunos autores)
  • Desastre Del 98

    Desastre Del 98

    • En el año 1895 estalló la nueva insurrecion en Cuba para hacer reformas políticas y reduce el control económico del ejercido hasta España. En 1898 EEUU declaró la guerra a España, tras el hundimiento del acorazado y España sufrio una rápida derrota y la firma del Tratado de Paris y selló la independencia de Cuba, Filipinas y Puerto Rico.
  • “La Busca” es publicada

    “La Busca” es publicada

    En la novela “La Busca” el protagonista, que es hijo de una panadera trabaja varios oficios pero como ve que no le llevan a ninguna parte decide convertise en un golfo por las calles de Madrid.
  • “San Manuel Bueno” es publicado

    “San Manuel Bueno” es publicado

    San Manuel Bueno, es una novela breve en la que se suprime toda la descripción asesoría , porque lo que importa son las dudas existenciales del cura Don Manuel, que ha perdido la fe, pero lo oculta a los demás para que la ilusión del paraíso les ayude a soportar su pobreza tanto espiritual como material
    Los temas predilectos de Unamuno no son sino pretextos para la exploración de sus ideas filosóficas. Empleaba un lenguaje esencial, sin adornos, para transmitir sus ideas

A list shows items. A timeline shows sequence.

Use Timetoast to make dates, milestones, and turning points easier to understand in a clear visual format. Timetoast is a timeline maker for work, school, research, and stories.